h1_key

TI(德州仪器) LMP2234
德州仪器 (TI) 全系列产品在线购买
  • TI(德州仪器) LMP2234
  • TI(德州仪器) LMP2234
  • TI(德州仪器) LMP2234
  • TI(德州仪器) LMP2234
  • TI(德州仪器) LMP2234
  • TI(德州仪器) LMP2234
立即查看
您当前的位置: 首页 > 放大器 > 运算放大器 (op amps) > 精密运算放大器 (Vos<1mV) > LMP2234
LMP2234

LMP2234

正在供货

具有 CMOS 输入的四通道微功耗、1.6V、精密运算放大器

产品详情
  • 说明
  • 特性
  • 参数
  • 封装 | 引脚 | 尺寸

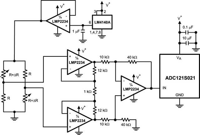
The LMP2234 is a quad micropower precision amplifier designed for battery powered applications. The 1.6 to 5.5V operating supply voltage range and quiescent power consumption of only 50 μW extend the battery life in portable systems. The LMP2234 is part of the LMP precision amplifier family. The high impedance CMOS input makes it ideal for instrumentation and other sensor interface applications.

The LMP2234 has a maximum offset voltage of 150 μV and 0.3 μV/°C offset drift along with low bias current of only ±20 fA. These precise specifications make the LMP2234 a great choice for maintaining system accuracy and long term stability.

The LMP2234 has a rail-to-rail output that swings 15 mV from the supply voltage, which increases system dynamic range. The common mode input voltage range extends 200 mV below the negative supply, thus the LMP2234 is ideal for ground sensing in single supply applications.

The LMP2234 is offered in 14-Pin SOIC and TSSOP packages.

  • (For VS = 5V, Typical Unless Otherwise Noted)

  • Supply Current at 1.8V 31 µA
  • Operating Voltage Range 1.6V to 5.5V
  • Low TCVOS ±0.75 µV/°C (max)
  • VOS ±150 µV (max)
  • Input Bias Current ±20 fA
  • PSRR 120 dB
  • CMRR 97 dB
  • Open Loop Gain 120 dB
  • Gain Bandwidth Product 130 kHz
  • Slew Rate 58 V/ms
  • Input Voltage Noise, f = 1 kHz 60 nV/√Hz
  • Temperature Range –40°C to 125°C

All trademarks are the property of their respective owners.

Number of channels4
Total supply voltage (+5 V = 5, ±5 V = 10) (max) (V)5
Total supply voltage (+5 V = 5, ±5 V = 10) (min) (V)1.6
Vos (offset voltage at 25°C) (max) (mV)0.15
GBW (typ) (MHz)0.13
Slew rate (typ) (V/µs)0.048
Rail-to-railIn to V-, Out
Offset drift (typ) (µV/°C)0.3
Iq per channel (typ) (mA)0.009
Vn at 1 kHz (typ) (nV√Hz)60
CMRR (typ) (dB)97
RatingCatalog
Operating temperature range (°C)-40 to 125
Input bias current (max) (pA)1
Iout (typ) (A)0.022
ArchitectureCMOS
Input common mode headroom (to negative supply) (typ) (V)-0.2
Input common mode headroom (to positive supply) (typ) (V)-0.8
Output swing headroom (to negative supply) (typ) (V)0.017
Output swing headroom (to positive supply) (typ) (V)-0.017
THD + N at 1 kHz (typ) (%)0.002
SOIC (D)1451.9 mm² 8.65 x 6
TSSOP (PW)1432 mm² 5 x 6.4
产品购买
  • 商品型号
  • 封装
  • 工作温度
  • 包装
  • 价格
  • 现货库存
  • 操作
10s
温馨提示:
订单商品问题请移至我的售后服务提交售后申请,其他需投诉问题可移至我的投诉提交,我们将在第一时间给您答复
返回顶部