h1_key

TI(德州仪器) TPS59603-Q1
德州仪器 (TI) 全系列产品在线购买
  • TI(德州仪器) TPS59603-Q1
  • TI(德州仪器) TPS59603-Q1
  • TI(德州仪器) TPS59603-Q1
  • TI(德州仪器) TPS59603-Q1
  • TI(德州仪器) TPS59603-Q1
  • TI(德州仪器) TPS59603-Q1
立即查看
您当前的位置: 首页 > 电源管理 > 栅极驱动器 > 半桥驱动器 > TPS59603-Q1
TPS59603-Q1

TPS59603-Q1

正在供货

适用于汽车应用中高频 CPU 内核电源的同步降压 FET 驱动器

产品详情
  • 说明
  • 特性
  • 参数
  • 封装 | 引脚 | 尺寸

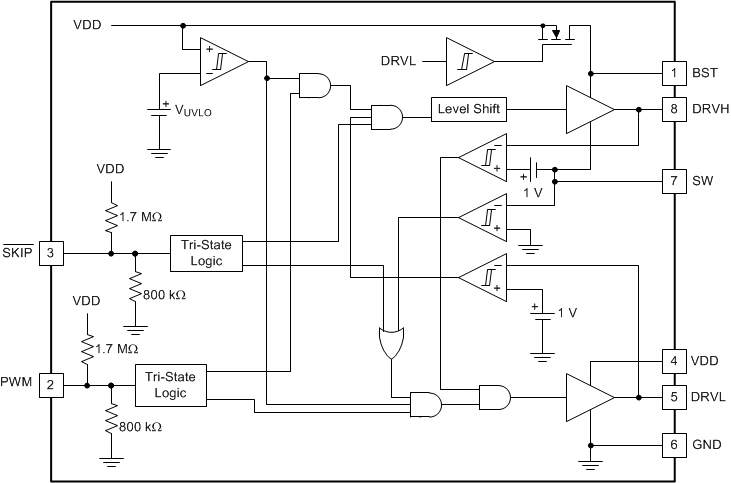
TPS59603-Q1 驱动器针对高频 CPU VCORE 应用进行了优化,具有 降低 死区时间驱动和自动零交越等高级特性,可用于在整个负载范围内优化效率。

SKIP 引脚提供 CCM 操作选项,以支持输出电压的受控管理。此外,TPS59603-Q1 支持两种低功耗模式。借助于脉宽调制 (PWM) 输入三态,静态电流被减少至 130µA,并支持立即响应。当 SKIP 被保持在三态时,电流被减少至 8µA(恢复切换通常需要 20µs)。此驱动器与合适的德州仪器 (TI) 控制器配对使用,能够成为出色的高性能电源系统。

TPS59603-Q1 器件采用节省空间的耐热增强型 8 引脚、2mm x 2mm 可湿性侧面 WSON 封装,工作温度范围为 -40°C 至 125°C。

  • 符合面向汽车应用的 AEC-Q100 标准
    • 器件温度等级 1:-40°C 至 125°C
    • 器件人体放电模式静电放电 (ESD) 分类等级 H2
    • 器件的组件充电模式 ESD 分类等级 C3B
  • 针对已优化连续传导模式 (CCM) 的精简死区时间驱动电路
  • 针对已优化断续传导模式 (DCM) 效率的自动零交叉检测
  • 针对已优化轻负载效率的多个低功耗模式
  • 为了实现高效运行的经优化信号路径延迟
  • 集成 BST 开关驱动强度针对低 RdsON FET 进行了优化
  • 针对 5V FET 驱动器进行了优化
  • 转换输入电压范围 (VIN):2.5V 至 28V
  • 具有可湿性侧面和散热焊盘的 2mm × 2mm、8 引脚、WSON 封装
Bus voltage (max) (V)28
Power switchMOSFET
Input VCC (min) (V)4.5
Input VCC (max) (V)5.5
Peak output current (A)3.3
Operating temperature range (°C)-40 to 125
Undervoltage lockout (typ) (V)4
RatingAutomotive
Propagation delay time (µs)0.015
Rise time (ns)15
Fall time (ns)8
Iq (mA)0.25
Channel input logicTTL
Negative voltage handling at HS pin (V)-0.1
FeaturesDead time control, Single supply, Synchronous Rectification
Driver configurationDual
WSON (DSG)84 mm² 2 x 2
产品购买
  • 商品型号
  • 封装
  • 工作温度
  • 包装
  • 价格
  • 现货库存
  • 操作
10s
温馨提示:
订单商品问题请移至我的售后服务提交售后申请,其他需投诉问题可移至我的投诉提交,我们将在第一时间给您答复
返回顶部