h1_key

TI(德州仪器) DRV2604
德州仪器 (TI) 全系列产品在线购买
  • TI(德州仪器) DRV2604
  • TI(德州仪器) DRV2604
  • TI(德州仪器) DRV2604
  • TI(德州仪器) DRV2604
  • TI(德州仪器) DRV2604
  • TI(德州仪器) DRV2604
立即查看
您当前的位置: 首页 > 电机驱动器 > 传动器驱动器 > 触觉电机驱动器 > DRV2604
DRV2604

DRV2604

正在供货

具有波形存储器和自动谐振跟踪功能的 ERM/LRA 触觉驱动器

产品详情
  • 说明
  • 特性
  • 参数
  • 封装 | 引脚 | 尺寸

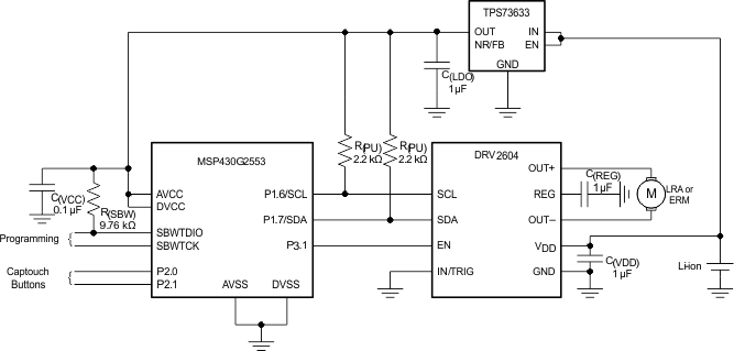
根据设计,DRV2604 可在一条共用 I2C 兼容总线上对 ERM 和 LRA 传动器进行极其灵活的触觉控制。该控制使得主机处理器无需再生成脉宽调制 (PWM) 驱动信号,从而节省了成本高昂的计时器中断和硬件引脚。

DRV2604 器件包含足够的集成 RAM,从而允许用户预先加载超过 100 个的定制波形。可以通过 I2C 即时回放这些波形,也可以选择通过硬件触发引脚来触发这些波形。此外,主机处理器可利用实时回放模式旁路掉库回放引擎并通过 I2C 从主机直接播放波形。

DRV2604 器件还包含一个智能环路架构,该架构可实现针对 LRA 的轻松自动谐振驱动以及优化反馈的 ERM 驱动。这种反馈提供了自动过驱和制动,进而形成简化的输入波形范式并实现可靠电机控制和持续电机性能。

DRV2604 器件 具有 一个经三重调制的输出级,从而能够提供比基于线性的输出驱动器更高的效率。DRV2604 器件采用 9 焊球 WCSP 封装,具有很少的组件数量,操作灵活,是支持触控的便携式振动和触觉应用的理想 选择。

  • 灵活触控反馈/Vibra 驱动程序
    • LRA(线性谐振致动器)
    • ERM(偏轴转动惯量)
  • 由 I2C 控制的数字回放引擎
    • 用于存储波形的内部 RAM
    • 通过 I2C 实现的实时回放模式
  • 智能环路架构(1)
    • 自动过驱/刹车 (ERM/LRA)
    • 自动共振跟踪 (LRA)
    • 自动传动器诊断 (ERM/LRA)
    • 自动水平校准 (ERM/LRA)
  • Immersion TouchSense®3000 兼容
  • 占空比控制范围介于 0% 至 100% 之间的可选脉宽调制 (PWM) 输入
  • 可选模拟输入控制
  • 可选硬件触发引脚
  • 高效输出驱动
  • 快速启动时间
  • 电源电压上的持续加速
  • 兼容 1.8V 电压的 VDD 耐压数字引脚 (1)

(1)正在申请专利的控制算法

Haptic actuator typeERM, LRA
FeaturesRAM available, Smart loop
Input signalAnalog, I2C, PWM
Vs (min) (V)2.5
Vs (max) (V)5.5
Vout (max) (V)5.5
Peak-to-peak output voltage (max) (V)11
Iq (typ) (mA)0.6
Shutdown current (ISD) (µA)1.75
Startup time (ms)0.7
Operating temperature range (°C)-40 to 85
RatingCatalog
DSBGA (YZF)93.0625 mm² 1.75 x 1.75
产品购买
  • 商品型号
  • 封装
  • 工作温度
  • 包装
  • 价格
  • 现货库存
  • 操作
10s
温馨提示:
订单商品问题请移至我的售后服务提交售后申请,其他需投诉问题可移至我的投诉提交,我们将在第一时间给您答复
返回顶部