h1_key

TI(德州仪器) LM5112-Q1
德州仪器 (TI) 全系列产品在线购买
  • TI(德州仪器) LM5112-Q1
  • TI(德州仪器) LM5112-Q1
  • TI(德州仪器) LM5112-Q1
  • TI(德州仪器) LM5112-Q1
  • TI(德州仪器) LM5112-Q1
  • TI(德州仪器) LM5112-Q1
立即查看
您当前的位置: 首页 > 电源管理 > 栅极驱动器 > 低侧驱动器 > LM5112-Q1
LM5112-Q1

LM5112-Q1

正在供货

具有 4V UVLO 和专用输入接地的汽车类 7A/3A 单通道栅极驱动器

产品详情
  • 说明
  • 特性
  • 参数
  • 封装 | 引脚 | 尺寸

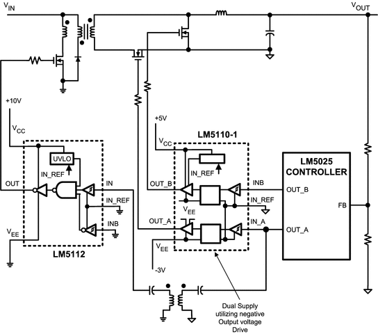
The LM5112 device MOSFET gate driver provides high peak gate drive current in the tiny 6-pin WSON package (SOT-23 equivalent footprint) or an 8-pin exposed-pad MSOP package with improved power dissipation required for high frequency operation. The compound output driver stage includes MOS and bipolar transistors operating in parallel that together sink more than 7 A peak from capacitive loads. Combining the unique characteristics of MOS and bipolar devices reduces drive current variation with voltage and temperature. Undervoltage lockout protection is provided to prevent damage to the MOSFET due to insufficient gate turnon voltage. The LM5112 device provides both inverting and non-inverting inputs to satisfy requirements for inverting and non-inverting gate drive with a single device type.

  • LM5112-Q1 is Qualified for Automotive Applications
  • AEC-Q100 Grade 1 Qualified
  • Manufactured on an Automotive Grade Flow
  • Compound CMOS and Bipolar Outputs Reduce Output Current Variation
  • 7-A Sink and 3-A Source Current
  • Fast Propagation Times: 25 ns (Typical)
  • Fast Rise and Fall Times: 14 ns or 12 ns
    Rise or Fall With 2-nF Load
  • Inverting and Non-Inverting Inputs Provide Either Configuration With a Single Device
  • Supply Rail Undervoltage Lockout Protection
  • Dedicated Input Ground (IN_REF) for
    Split Supply or Single Supply Operation
  • Power Enhanced 6-Pin WSON Package
    (3 mm × 3 mm) or Thermally Enhanced
    MSOP-PowerPAD Package
  • Output Swings From VCC to VEE Which Are Negative Relative to Input Ground
Number of channels1
Power switchMOSFET
Peak output current (A)7
Input VCC (min) (V)3.5
Input VCC (max) (V)14
FeaturesNegative Output Voltage Capability
Operating temperature range (°C)-40 to 125
Rise time (ns)14
Fall time (ns)12
Propagation delay time (µs)0.025
Input thresholdTTL
Channel input logicInverting, Non-Inverting
Input negative voltage (V)0
RatingAutomotive
Undervoltage lockout (typ) (V)3
Driver configurationSingle
WSON (NGG)69 mm² 3 x 3
产品购买
  • 商品型号
  • 封装
  • 工作温度
  • 包装
  • 价格
  • 现货库存
  • 操作
10s
温馨提示:
订单商品问题请移至我的售后服务提交售后申请,其他需投诉问题可移至我的投诉提交,我们将在第一时间给您答复
返回顶部