h1_key

TI(德州仪器) UC2715
德州仪器 (TI) 全系列产品在线购买
  • TI(德州仪器) UC2715
  • TI(德州仪器) UC2715
  • TI(德州仪器) UC2715
  • TI(德州仪器) UC2715
  • TI(德州仪器) UC2715
  • TI(德州仪器) UC2715
立即查看
您当前的位置: 首页 > 电源管理 > 栅极驱动器 > 低侧驱动器 > UC2715
UC2715

UC2715

正在供货

具有单输入和辅助输出的 0.5A/1A 双路栅极驱动器

产品详情
  • 说明
  • 特性
  • 参数
  • 封装 | 引脚 | 尺寸

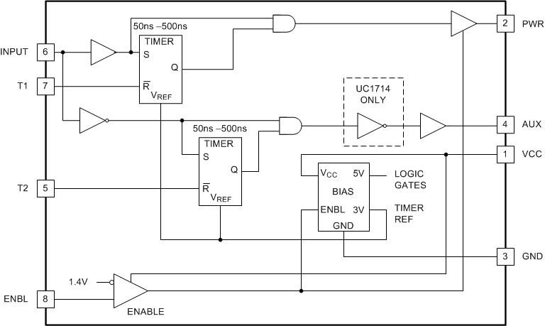
These two families of high speed drivers are designed to provide drive waveforms for complementary switches. Complementary switch configurations are commonly used in synchronous rectification circuits and active clamp/reset circuits, which provide zero voltage switching. In order to facilitate the soft switching transitions, independently programmable delays between the two output waveforms are provided on these drivers. The delay pins also have true-zero voltage-sensing capability which allows immediate activation of the corresponding switch when zero voltage is applied. These devices require a PWM-type input to operate and interface with commonly available PWM controllers.

In the UC1714 series, the AUX output is inverted to allow driving a p-channel MOSFET. In the UC1715 series, the two outputs are configured in a true complementary fashion.

  • Single Input (PWM and TTL Compatible)
  • High-Current Power FET Driver, 1-A Source and
    2-A Sink
  • Auxiliary Output FET Driver, 0.5-A Source and
    1-A Sink
  • Time Delays Between Power and Auxiliary Outputs
    Independently Programmable from 50 to 500-ns
  • Time Delay or True Zero-Voltage Operation Independently
    Configurable for Each Output
  • Switching Frequency to 1 MHz
  • Typical 50-ns Propagation Delays
  • ENBL Pin Activates 220-µA Sleep Mode
  • Power Output is Active-Low in Sleep Mode
  • Synchronous Rectifier Driver

Number of channels2
Power switchMOSFET
Peak output current (A)2
Input VCC (min) (V)7
Input VCC (max) (V)20
FeaturesAux Output, Dead Time Control
Operating temperature range (°C)-40 to 85
Rise time (ns)30
Fall time (ns)25
Propagation delay time (µs)0.05
Input thresholdTTL
Channel input logicInverting
Input negative voltage (V)0
RatingCatalog, Military
Driver configurationAux Output
SOIC (D)829.4 mm² 4.9 x 6
产品购买
  • 商品型号
  • 封装
  • 工作温度
  • 包装
  • 价格
  • 现货库存
  • 操作
10s
温馨提示:
订单商品问题请移至我的售后服务提交售后申请,其他需投诉问题可移至我的投诉提交,我们将在第一时间给您答复
返回顶部