h1_key

TI(德州仪器) LM74930-Q1
德州仪器 (TI) 全系列产品在线购买
  • TI(德州仪器) LM74930-Q1
  • TI(德州仪器) LM74930-Q1
  • TI(德州仪器) LM74930-Q1
  • TI(德州仪器) LM74930-Q1
  • TI(德州仪器) LM74930-Q1
  • TI(德州仪器) LM74930-Q1
立即查看
您当前的位置: 首页 > 电源管理 > 电源开关 > 理想二极管/ORing 控制器 > LM74930-Q1
LM74930-Q1

LM74930-Q1

正在供货

具有断路器和过压保护功能的汽车类 3V 至 65V 浪涌抑制器

产品详情
  • 说明
  • 特性
  • 参数
  • 封装 | 引脚 | 尺寸

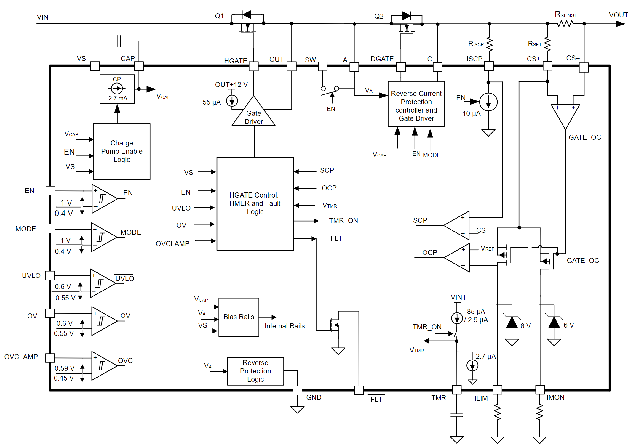
LM74930-Q1 理想二极管控制器可驱动和控制外部背对背 N 沟道 MOSFET,从而模拟理想二极管整流器和电源路径开/关控制,并提供过流和过压保护功能。4 V 至 65V 的宽输入电源电压可保护和控制 12V 和 24V 汽车类电池供电的 ECU。该器件可承受并保护负载免受低至 –65V 的负电源电压的影响。集成的高侧栅极控制 (HGATE) 可驱动电源路径中的第一个 MOSFET。该器件使用 HGATE 控制功能在发生过流、过压和欠压事件时允许负载断开(开/关控制),同时理想二极管控制器 (DGATE) 可驱动第二个 MOSFET 来代替肖特基二极管,从而通过阻止反向电流从输出端流到输入端来实现输入反极性保护和输出电压保持。该器件具有集成的电流检测放大器,通过断路器功能提供可调节的过流和短路保护。该器件具有可调节过压和欠压保护功能,可防止电源瞬变。LM74930-Q1 有一个 MODE 引脚可用于选择性地启用或禁用反向电流阻断功能。

  • 符合面向汽车应用的 AEC-Q100 标准
    • 器件温度等级 1: –40°C 至 +125°C 环境工作温度范围
  • 4V 至 65V 输入范围
  • 反向输入保护低至 –65V
  • 在共源极配置下,可驱动外部背对背 N 沟道 MOSFET
  • 10.5mV 阳极至阴极正向压降调节下,理想二极管正常运行
  • 低反向检测阈值 (-10.5mV),具有快速 DGATE 关断响应 (0.5µs)
  • 18mA 峰值栅极 (DGATE) 导通电流
  • 2.6A 峰值 DGATE 关断电流
  • 可调过流和短路保护
  • 精度为 10% 的模拟电流监视器输出 (IMON)
  • 可调节过压和欠压保护
  • 2.5µA 低关断电流(EN = 低电平)
  • MODE 引脚可允许双向电流(MODE = 低电平)
  • 采用合适的 TVS 二极管,符合汽车 ISO7637 瞬态要求
  • 采用节省空间的 24 引脚 VQFN 封装

Vin (min) (V)3
Vin (max) (V)65
Number of channels1
FeaturesAdjustable current limit, Analog current monitor, Overvoltage protection, Reverse current blocking, Reverse polarity protection, Short circuit protection, Surge protection
Iq (typ) (mA)0.65
FETExternal back-to-back FET
IGate source (typ) (µA)18500
IGate sink (typ) (mA)2670
Operating temperature range (°C)-40 to 125
RatingAutomotive
Shutdown current (ISD) (mA) (A)0.003
Device typeIdeal diode controller
Product typeIdeal diode controller
VQFN (RGE)2416 mm² 4 x 4
产品购买
  • 商品型号
  • 封装
  • 工作温度
  • 包装
  • 价格
  • 现货库存
  • 操作

很抱歉,暂时无法提供与“LM74930-Q1”系列相匹配的产品,您可以联系专属客服快速找货或在现货搜索框中重新搜索。

10s
温馨提示:
订单商品问题请移至我的售后服务提交售后申请,其他需投诉问题可移至我的投诉提交,我们将在第一时间给您答复
返回顶部