h1_key

TI(德州仪器) LM51772
德州仪器 (TI) 全系列产品在线购买
  • TI(德州仪器) LM51772
  • TI(德州仪器) LM51772
  • TI(德州仪器) LM51772
  • TI(德州仪器) LM51772
  • TI(德州仪器) LM51772
  • TI(德州仪器) LM51772
立即查看
您当前的位置: 首页 > 电源管理 > 直流/直流开关稳压器 > 降压/升压和反相稳压器 > LM51772
LM51772

LM51772

正在供货

具有 I2C 接口的 55V 宽 VIN 四开关降压/升压控制器

产品详情
  • 说明
  • 特性
  • 参数
  • 封装 | 引脚 | 尺寸

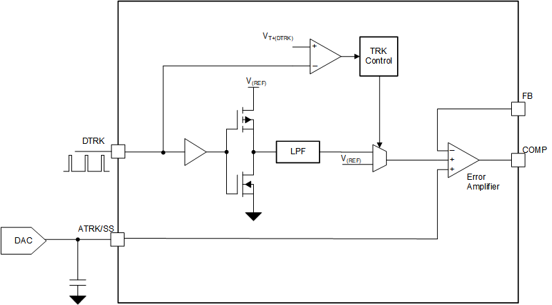
LM51772 是一款四开关降压/升压控制器。无论输入电压是高于、等于还是低于调节后的输出电压,该器件均可提供稳定的输出电压。在省电模式下,该器件支持在整个输出工作范围内实现非常高的效率。 LM51772 以固定的开关频率运行,该频率可通过 RT/SYNC 引脚进行设置。在强制 PWM 下的降压、升压和降压/升压运行期间,开关频率保持恒定。外部补偿引脚可针对不同应用实现非常快速的瞬态响应。(续)

  • 输入范围为 3.5V 至 55V(绝对最大值57V)
  • 输出电压:3.3V 至 48V
  • 通过 I 2C 进行动态 V o 编程,范围为 3.3V
    • 至 48V, 单调阶跃为 20mV
    • 至 24V, 单调阶跃为 10mV
  • 峰值电流调节方案
  • 在所有工作模式下均具有低电压转换纹波
  • 动态输出电压跟踪(数字 PWM 跟踪输入、模拟跟踪输入)
    • 通过 I 2C 接口编程
  • 关断静态电流为 3µA
  • 工作静态电流为 60µA
  • 用于外部 FET 控制的 DRV 引脚
  • 可在轻负载和高负载条件下实现高效率的运行模式选项:
    • 省电模式(突发/µSleep)
    • 自动/可编程导通模式
  • 集成高压电源 LDO
  • 辅助高压 LDO/参考
  • 集成式全桥栅极驱动
    • 2A 峰值电流能力
    • 自举过压和欠压保护
    • 集成式自举二极管
  • 独立于工作模式(升压、降压/升压、降压)的固定频率
    • 可选的强制 PWM 模式
    • 开关频率范围为 100kHz 至 2.2MHz
    • 外部时钟同步和时钟输出
  • 可选展频运行
  • 高侧输出电流传感器
    • 可在 1A 至 7A 范围内以 50mA 阶跃进行编程
    • ISET 引脚可选
  • 可通过 I 2C 接口读取(器件配置、增强型监控功能、可编程热警告)
  • 使用 LM51772 并借助 WEBENCH ® Power Designer 创建定制设计方案

TopologyBuck-Boost
Vin (min) (V)3.5
Vin (max) (V)55
Vout (max) (V)55
Vout (min) (V)3.3
Duty cycle (max) (%)100
Switching frequency (min) (kHz)90
Switching frequency (max) (kHz)2200
Iq (typ) (mA)0.06
FeaturesAdjustable UVLO, Adjustable current limit, Dynamic Voltage Scaling, Enable, Frequency synchronization, Light Load Efficiency, Load Disconnect, Power good, Spread Spectrum, Synchronous Rectification, Tracking, UVLO adjustable
Operating temperature range (°C)-40 to 125
RatingCatalog
TypeController
VQFN (RHA)4036 mm² 6 x 6
产品购买
  • 商品型号
  • 封装
  • 工作温度
  • 包装
  • 价格
  • 现货库存
  • 操作

很抱歉,暂时无法提供与“LM51772”系列相匹配的产品,您可以联系专属客服快速找货或在现货搜索框中重新搜索。

10s
温馨提示:
订单商品问题请移至我的售后服务提交售后申请,其他需投诉问题可移至我的投诉提交,我们将在第一时间给您答复
返回顶部