h1_key

TI(德州仪器) TPSM82912
德州仪器 (TI) 全系列产品在线购买
  • TI(德州仪器) TPSM82912
  • TI(德州仪器) TPSM82912
  • TI(德州仪器) TPSM82912
  • TI(德州仪器) TPSM82912
  • TI(德州仪器) TPSM82912
  • TI(德州仪器) TPSM82912
立即查看
您当前的位置: 首页 > 电源管理 > 直流/直流开关稳压器 > 降压稳压器 > TPSM82912
TPSM82912

TPSM82912

正在供货

具有集成铁氧体磁珠滤波器补偿的 17V、2A 低噪声和低纹波降压模块

产品详情
  • 说明
  • 特性
  • 参数
  • 封装 | 引脚 | 尺寸

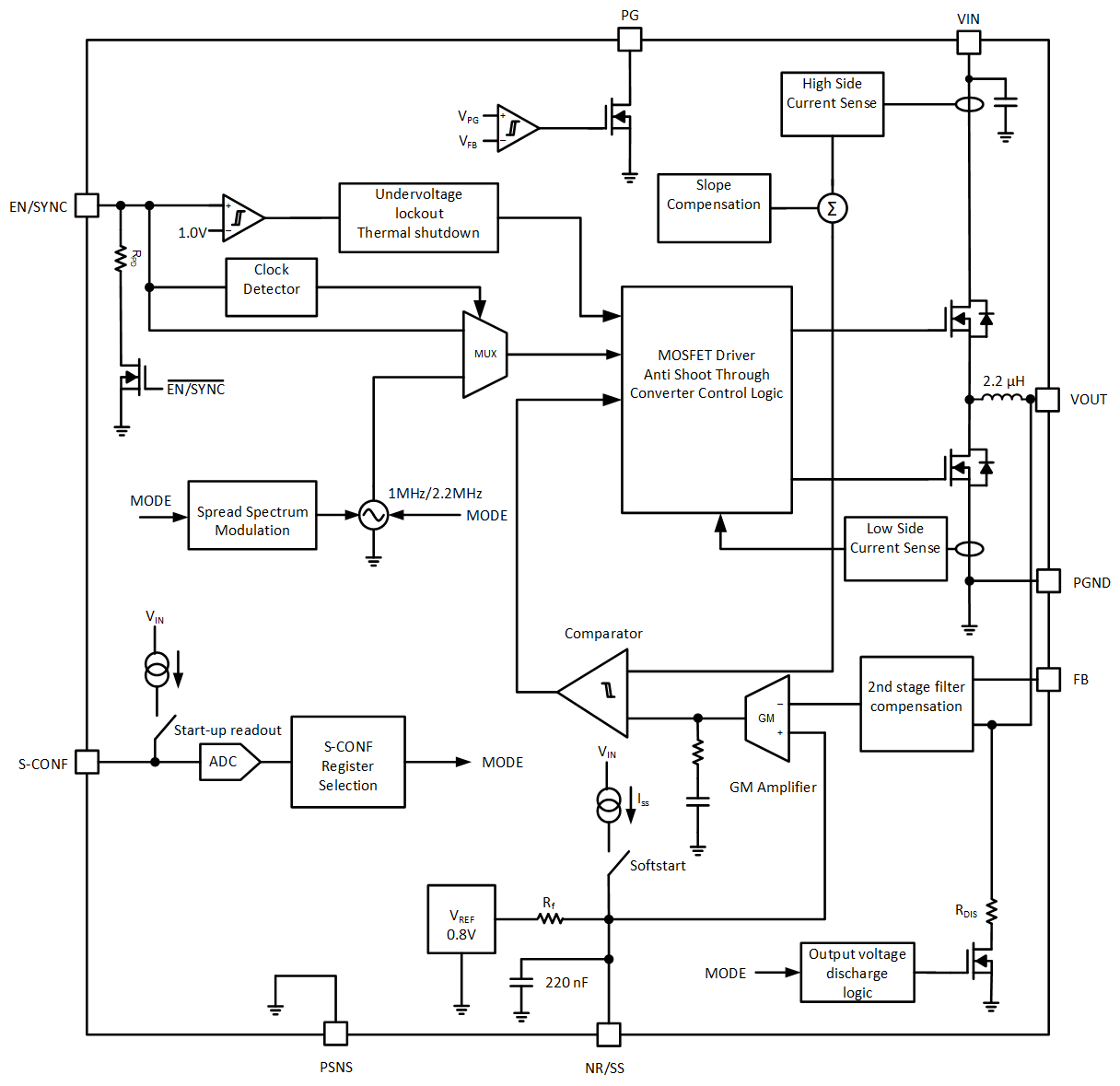
TPSM8291x 器件是一系列高效、低噪声和低纹波电流模式同步降压电源模块。这些器件非常适合通常使用 LDO 实现后置稳压的噪声敏感型应用,例如高速 ADC、时钟和抖动清除器、串行器、解串器和雷达应用。

这些器件在 2.2MHz 或 1MHz 的固定开关频率下工作,并可与外部时钟同步。

为了进一步减小输出电压纹波,器件集成了环路补偿,可与可选的第二级铁氧体磁珠 L-C 滤波器一起工作。该功能可将输出电压纹波降至 10µV RMS 以下。

通过使用 NR/SS 引脚上的集成电容器对内部电压基准进行滤波来实现类似于低噪声 LDO 的低频噪声水平。可以在模块中添加一个外部电容器以进行额外的滤波。

可选展频调制方案扩展了更宽范围内的直流/直流开关频率,从而降低了混合毛刺。

  • 低输出噪声 < 20µV RMS (100Hz 至 100kHz)
  • 采用铁氧体磁珠后,低输出电压纹波 < 10µV RMS
  • 大于 65dB 的高 PSRR(高达 100kHz)
  • 2.2MHz 或 1MHz 定频峰值电流模式控制
  • 可与外部时钟同步(可选)
  • 集成环路补偿支持铁氧体磁珠,适用于具有 30dB 衰减的二阶 L-C 滤波器(可选)
  • 展频调制(可选)
  • 3.0V 至 17V 输入电压范围
  • 0.8V 至 5.5V 输出电压范围
  • 57mΩ/20mΩ R DSon
  • 输出电压精度为 ±1%
  • 精密使能输入可实现
    • 用户定义的欠压锁定
    • 准确排序
  • 可调节软启动
  • 电源正常状态输出
  • 输出放电(可选)
  • -40°C 至 125°C 的结温范围
    • -ET 版本为 –55°C 至 125°C
  • 使用 TPSM8291x 并借助 WEBENCH Power Designer 创建定制设计
Iout (max) (A)2
Vin (min) (V)3
Vin (max) (V)17
Vout (min) (V)0.8
Vout (max) (V)5.5
Soft startAdjustable
FeaturesEnable, Frequency synchronization, Low Noise, Output discharge, Overcurrent protection, Power good, Remote Sense, Spread Spectrum
Operating temperature range (°C)-40 to 125
Iq (typ) (mA)5
Regulated outputs (#)1
Switching frequency (max) (kHz)2200
Switching frequency (min) (kHz)1000
Duty cycle (max) (%)100
TopologyBuck, Synchronous Buck
TypeModule
RatingCatalog
Control modecurrent mode
B0QFN (RDU)2824.75 mm² 5.5 x 4.5
产品购买
  • 商品型号
  • 封装
  • 工作温度
  • 包装
  • 价格
  • 现货库存
  • 操作

很抱歉,暂时无法提供与“TPSM82912”系列相匹配的产品,您可以联系专属客服快速找货或在现货搜索框中重新搜索。

10s
温馨提示:
订单商品问题请移至我的售后服务提交售后申请,其他需投诉问题可移至我的投诉提交,我们将在第一时间给您答复
返回顶部