h1_key

TI(德州仪器) LM5177
德州仪器 (TI) 全系列产品在线购买
  • TI(德州仪器) LM5177
  • TI(德州仪器) LM5177
  • TI(德州仪器) LM5177
  • TI(德州仪器) LM5177
  • TI(德州仪器) LM5177
  • TI(德州仪器) LM5177
立即查看
您当前的位置: 首页 > 电源管理 > 直流/直流开关稳压器 > 降压/升压和反相稳压器 > LM5177
LM5177

LM5177

正在供货

可双向操作的 60V 宽输入电压同步 4 开关降压/升压控制器

产品详情
  • 说明
  • 特性
  • 参数
  • 封装 | 引脚 | 尺寸

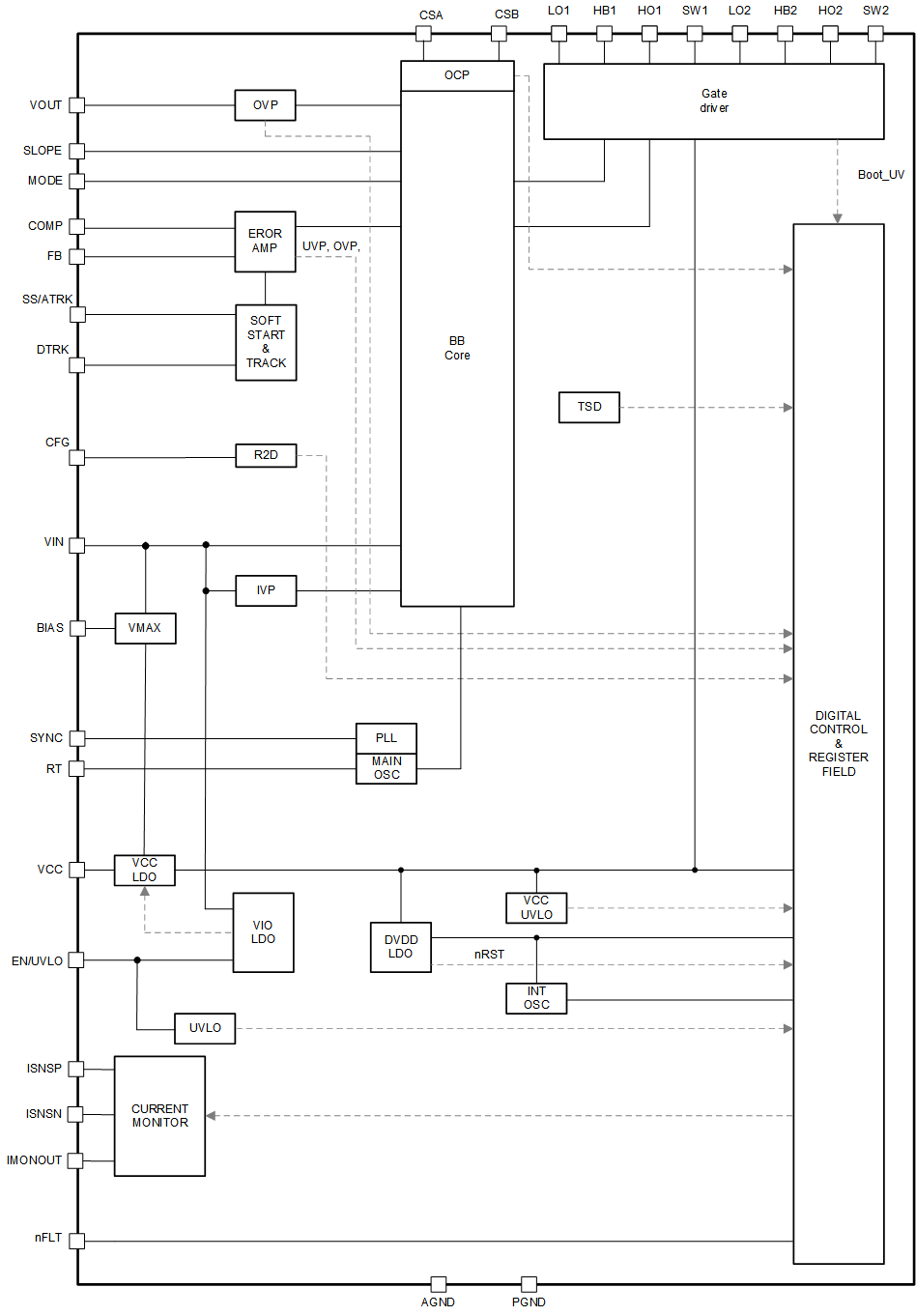
LM5177 是一款四开关降压/升压控制器。无论输入电压是高于、等于还是低于调节后的输出电压,该器件均可提供稳定的输出电压。在电源安全模式下,该器件具有低静态电流,因此可在低输出负载条件下实现高效率。 LM5177 以固定开关频率运行,该开关频率可通过 RT 或 SYNC 引脚设置。在降压、升压和降压/升压运行期间,开关频率保持不变。集成的可选平均电流监测器可帮助监测并限制 LM5177 的输入和输出电流。此功能还支持使用恒流 (CC) 和恒压 (CV) 模式为备用电源元件(如电池或电容器)充电。

  • 宽输入电压范围(3.5V 至 60V,绝对最大值为 85V)
    • V (BIAS) > 3.5V 时,最小为 2.8V
  • 输出电压范围为 3.3V 至 60V
  • 低关断 I Q (3µA)
  • 低工作 I Q (60µA)
  • 3% 的反向电流限制精度可实现精确的充电电流
  • 平均输入和输出电流监测器或限制器
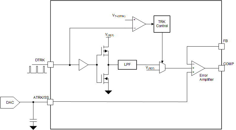
  • 对 PWM 或模拟输入信号进行输出电压动态跟踪
  • 可选的省电模式 (PSM) 可实现高轻负载效率
  • 两个集成式高压电源 LDO,支持自动选择
  • 2A 峰值电流逻辑电平栅极驱动器
    • 集成式自举二极管
    • 自举过压和欠压保护
  • 在所有工作模式下(升压、降压/升压、降压)频率固定
    • 可选的强制 PWM 模式
    • 开关频率高达 600kHz 可实现小解决方案和元件尺寸
    • 外部时钟同步
  • 可选展频运行
  • 可调节欠压保护
  • 断续过流保护和短路保护
TopologyBuck-Boost
Vin (min) (V)2.8
Vin (max) (V)60
Vout (max) (V)60
Vout (min) (V)3.3
Duty cycle (max) (%)100
Switching frequency (min) (kHz)100
Switching frequency (max) (kHz)600
Iq (typ) (mA)0.06
FeaturesAdjustable UVLO, Adjustable current limit, Dynamic Voltage Scaling, Enable, Frequency synchronization, Light Load Efficiency, Load Disconnect, Power good, Spread Spectrum, Synchronous Rectification, Tracking, UVLO adjustable
Operating temperature range (°C)-40 to 125
RatingCatalog
TypeController
HTSSOP (DCP)3862.08 mm² 9.7 x 6.4
产品购买
  • 商品型号
  • 封装
  • 工作温度
  • 包装
  • 价格
  • 现货库存
  • 操作

很抱歉,暂时无法提供与“LM5177”系列相匹配的产品,您可以联系专属客服快速找货或在现货搜索框中重新搜索。

10s
温馨提示:
订单商品问题请移至我的售后服务提交售后申请,其他需投诉问题可移至我的投诉提交,我们将在第一时间给您答复
返回顶部