h1_key

TI(德州仪器) LM7481
德州仪器 (TI) 全系列产品在线购买
  • TI(德州仪器) LM7481
  • TI(德州仪器) LM7481
  • TI(德州仪器) LM7481
  • TI(德州仪器) LM7481
  • TI(德州仪器) LM7481
  • TI(德州仪器) LM7481
立即查看
您当前的位置: 首页 > 电源管理 > 电源开关 > 理想二极管/ORing 控制器 > LM7481
LM7481

LM7481

正在供货

具有高栅极驱动、温度范围为 -55°C 至 125°C 的 3V 至 65V 背对背 NFET 理想二极管控制器

产品详情
  • 说明
  • 特性
  • 参数
  • 封装 | 引脚 | 尺寸

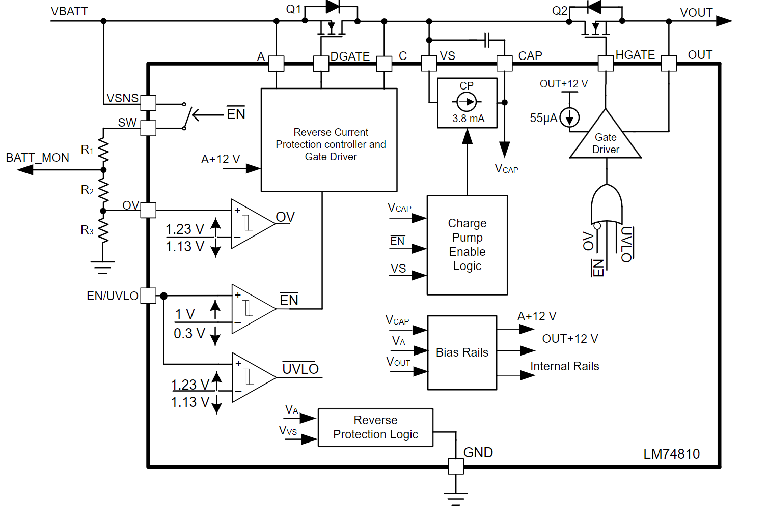
LM74810 理想二极管控制器可驱动和控制外部背对背 N 沟道 MOSFET,从而模拟具有电源路径开/关控制和过压保护功能的理想二极管整流器。3V至 65V的宽输入电源可保护和控制 12V 和 24V 输入供电系统。该器件可承受并保护负载免受低至 –65V 的负电源电压的影响。集成的理想二极管控制器 (DGATE) 可驱动第一个 MOSFET 来代替肖特基二极管,以实现反向输入保护和输出电压保持功能。在电源路径中使用了第二个 MOSFET 的情况下,该器件允许负载断开(开/关控制)并使用 HGATE 控制提供过压保护。该器件具有可调节过压切断保护功能。LM74810 采用线性稳压和比较器方案实现反向电流阻断。通过功率 MOSFET 的共漏极配置,可以使用另一个理想二极管将中点用于 OR-ing 设计。LM74810 的最大额定电压为 65V。通过在共源极拓扑中为器件配置外部 MOSFET,可以保护负载免受过压瞬态(例如 24V 电池系统中未抑制的 200V 负载突降)的影响。

  • 适用于扩展温度范围的应用
    • 器件温度: -55°C 至 +125°C 环境工作温度范围
  • 3V 至 65V 输入范围
  • 反向输入保护低至 –65V
  • 驱动外部背对背 N 沟道 MOSFET
  • 9.1mV 阳极至阴极正向压降调节下,理想二极管正常运行
  • 低反向检测阈值 (–4mV),能够快速响应 (0.5µs)
  • 高达 200KHz 的有源整流
  • 60mA 峰值栅极 (DGATE) 导通电流
  • 2.6A 峰值 DGATE 关断电流
  • 集成 3.8mA 电荷泵
  • 可调节过压保护
  • 2.87µA 低关断电流(EN/UVLO = 低电平)
  • 2.6A 峰值 DGATE 关断电流
  • 采用合适的 TVS 二极管,符合汽车 ISO7637 瞬态要求
  • 采用节省空间的 12 引脚 WSON 封装
Vin (min) (V)3
Vin (max) (V)65
Number of channels1
FeaturesAutomotive load dump compatibility, Inrush current control, Linear control, Overvoltage protection, Reverse current blocking, Reverse polarity protection
Iq (typ) (mA)0.428
Iq (max) (mA)0.5
FETExternal back-to-back FET
IGate source (typ) (µA)60000
IGate sink (typ) (mA)1500
IGate pulsed (typ) (A)2.6
Operating temperature range (°C)-55 to 125
VSense reverse (typ) (mV)-4.5
Design supportEVM, Simulation Model
RatingCatalog
Imax (A)350
VGS (max) (V)15
Shutdown current (ISD) (mA) (A)0.003
Device typeIdeal diode controller
Product typeIdeal diode controller
WSON (DRR)129 mm² 3 x 3
产品购买
  • 商品型号
  • 封装
  • 工作温度
  • 包装
  • 价格
  • 现货库存
  • 操作

很抱歉,暂时无法提供与“LM7481”系列相匹配的产品,您可以联系专属客服快速找货或在现货搜索框中重新搜索。

10s
温馨提示:
订单商品问题请移至我的售后服务提交售后申请,其他需投诉问题可移至我的投诉提交,我们将在第一时间给您答复
返回顶部