h1_key

TI(德州仪器) LM5012
德州仪器 (TI) 全系列产品在线购买
  • TI(德州仪器) LM5012
  • TI(德州仪器) LM5012
  • TI(德州仪器) LM5012
  • TI(德州仪器) LM5012
  • TI(德州仪器) LM5012
  • TI(德州仪器) LM5012
立即查看
您当前的位置: 首页 > 电源管理 > 直流/直流开关稳压器 > 降压稳压器 > LM5012
LM5012

LM5012

正在供货

具有超低 IQ 的 6V 至 100V 输入、2.5A 非同步直流/直流降压转换器

产品详情
  • 说明
  • 特性
  • 参数
  • 封装 | 引脚 | 尺寸

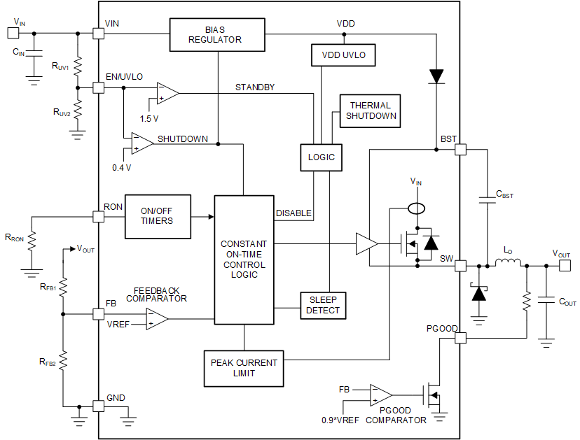
LM5012 非同步降压转换器用于在宽输入电压范围内进行调节,从而尽可能减少对外部浪涌抑制元件的需求。50ns 的最短可控导通时间有助于实现较大的降压转换比,支持从 48V 标称输入到低电压轨的直接降压转换,从而降低系统的复杂性并减少解决方案成本。 LM5012 在输入电压突降至 6V 时能够根据需要以接近 100% 的占空比继续工作,因而是高性能工业应用的理想选择。

LM5012 具有集成式高侧功率 MOSFET,可提供高达 2.5A 的输出电流。恒定导通时间 (COT) 控制架构可提供几乎恒定的开关频率,具有出色的负载和线路瞬态响应。 LM5012 的其他特性包括超低 IQ 和创新的峰值过流保护、集成式 VCC 偏置电源和自举二极管、精密使能和输入 UVLO 以及具有自动恢复功能的热关断保护。开漏 PGOOD 指示器可提供进行定序、故障报告和输出电压监视功能。

LM5012 采用 8 引脚 SO PowerPAD™ 集成电路封装。该器件的 1.27mm 引脚间距可以为高电压应用提供足够的间距。

  • 专为可靠耐用的应用而设计
    • 6V 至 100V 的宽输入电压范围
    • -40°C 至 +125°C 的结温范围
    • 固定 3ms 内部软启动计时器
    • 峰值电流限制保护
    • 输入 UVLO 和热关断保护
  • 提供功能安全
    • 有助于进行功能安全系统设计的文档
  • 针对超低 EMI 要求进行了优化
    • 符合 CISPR 25 5 类标准
  • 适用于可扩展的工业电源
    • 与 LM5163 和 LM5164(100V、0.5A 或 1A)以及 LM5013-Q1(100V、3.5A)引脚对引脚兼容
    • 最短导通时间和关断时间低至 50ns
    • 可实现高轻负载效率的二极管仿真
    • 10 µA 空载睡眠电流
    • 3.1 µA 关断静态电流
  • 通过集成技术减小解决方案尺寸,降低成本
    • COT 模式控制架构
    • 集成 100V 0.25Ω 功率 MOSFET
    • 1.2V 内部电压基准
    • 无环路补偿组件
    • 内部 VCC 偏置稳压器和自举二极管
  • 使用 WEBENCH Power Designer 创建定制稳压器设计方案
Vin (min) (V)6
Vin (max) (V)100
Vout (min) (V)1.2
Vout (max) (V)95
Iout (max) (A)2.5
Iq (typ) (mA)0.014
Switching frequency (max) (kHz)1000
FeaturesEnable, Light Load Efficiency, Over Current Protection, Power good, Pre-Bias Start-Up, Soft Start Fixed, UVLO adjustable
Operating temperature range (°C)-40 to 150
RatingCatalog
TI functional safety categoryFunctional Safety-Capable
Regulated outputs (#)1
Control modeConstant on-time (COT)
Duty cycle (max) (%)97
TypeConverter
HSOIC (DDA)829.4 mm² 4.9 x 6
产品购买
  • 商品型号
  • 封装
  • 工作温度
  • 包装
  • 价格
  • 现货库存
  • 操作
10s
温馨提示:
订单商品问题请移至我的售后服务提交售后申请,其他需投诉问题可移至我的投诉提交,我们将在第一时间给您答复
返回顶部