h1_key

TI(德州仪器) TPS25985
德州仪器 (TI) 全系列产品在线购买
  • TI(德州仪器) TPS25985
  • TI(德州仪器) TPS25985
  • TI(德州仪器) TPS25985
  • TI(德州仪器) TPS25985
  • TI(德州仪器) TPS25985
  • TI(德州仪器) TPS25985
立即查看
您当前的位置: 首页 > 电源管理 > 电源开关 > 电子保险丝和热插拔控制器 > TPS25985
TPS25985

TPS25985

正在供货

具有准确、快速电流监测器的 4.5V 至 16V、0.59mΩ、80A 可堆叠紧凑型电子保险丝

产品详情
  • 说明
  • 特性
  • 参数
  • 封装 | 引脚 | 尺寸

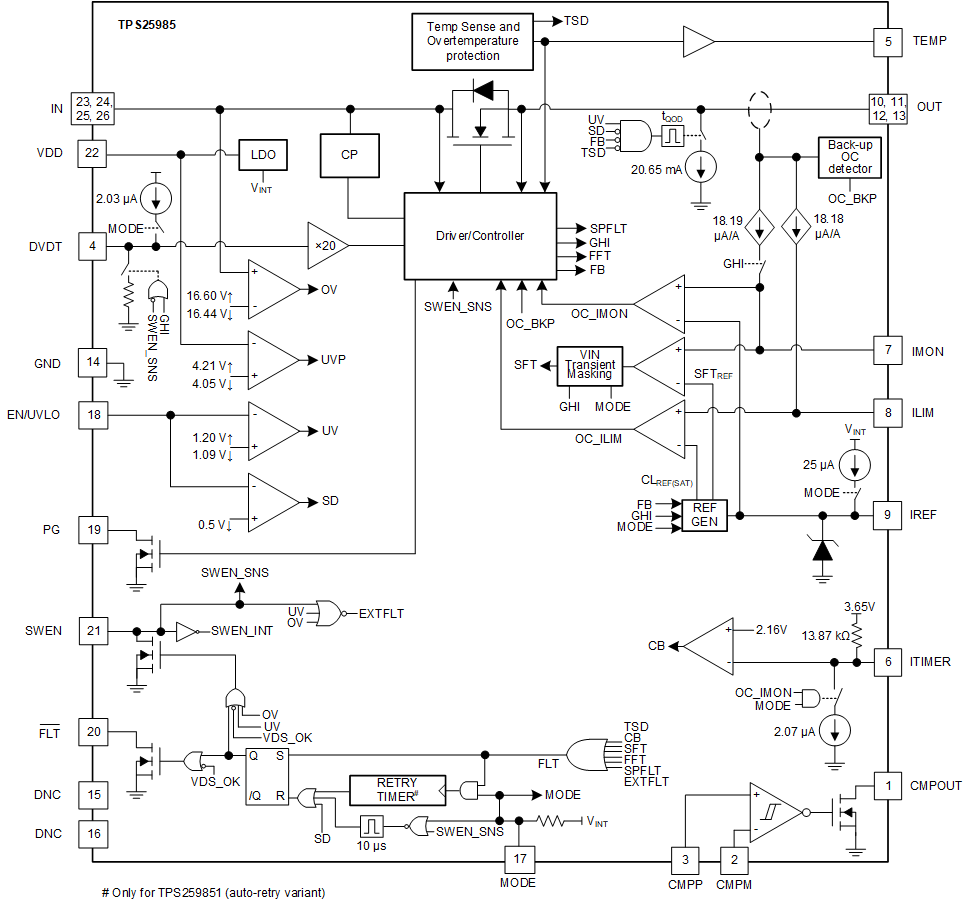
TPS25985x 是采用小型封装的集成式高电流电路保护和电源管理解决方案。该器件只需很少的外部元件即可提供多种保护模式,能够非常有效地抵御过载、短路和过多浪涌电流。

浪涌电流有特别要求的应用可以通过单个外部电容器设定输出转换率。用户可根据系统需求设置输出电流限制电平。借助用户可调节的过流消隐计时器,系统可在电子保险丝不出现跳变的情况下支持负载电流的瞬态峰值。

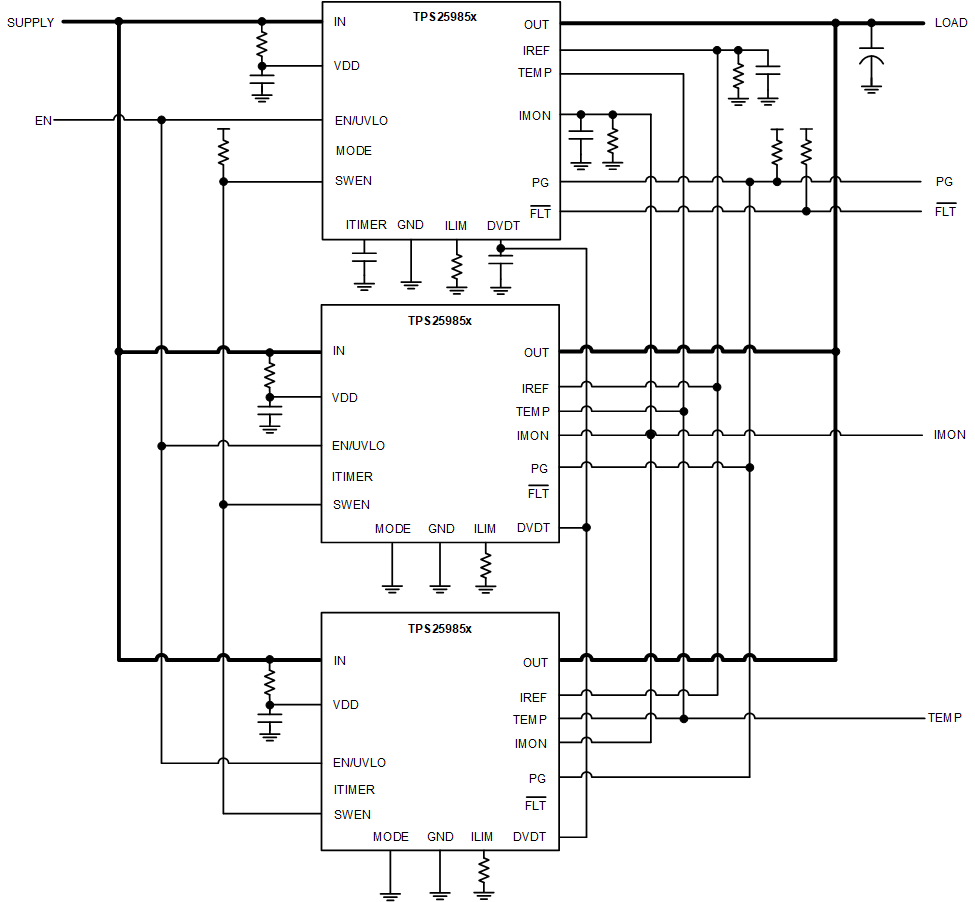
可以并行连接多个 TPS25985x 器件,以增加高功率系统的总电流容量。所有器件在启动和稳态期间均主动同步其运行状态并共享电流,以避免某些器件上出现过载情况而导致并行链过早关闭或部分关闭。

集成的快速、准确检测模拟负载电流监测器有助于进行预测性维护,并且先进的动态平台电源管理技术(如 Intel PSYS 和 PROCHOT#)可更大限度地提高系统吞吐量和电源利用率。

此类器件的额定工作结温范围为 –40°C 至 +125°C。

  • 输入工作电压范围:4.5 V 至 16 V
    • 绝对最大值为 20V
    • 输出端可耐受高达 -1V 的负电压
  • 具有低导通电阻的集成 FET:0.59mΩ(典型值)
  • 额定电流为 60A RMS,峰值电流为 80A
  • 支持多个电子保险丝并行连接,从而支持更高的电流
    • 启动和稳态期间的主动器件状态同步和负载共享,可实现巨大的可扩展性
  • 强大的过流保护
    • 可调过流阈值 (IOCP):10A 至 60A,精度为 ±6%(最大)
    • 在稳态运行期间,断路器通过可调瞬态消隐计时器 (ITIMER) 进行响应,可支持高达 2 × IOCP 的峰值电流
    • 启动期间运行模式下的可调电流限制 (ILIM)
  • 强大的短路保护
    • 针对输出短路事件进行快速跳变响应 (< 200ns)
    • 可调节 (2 × IOCP) 和固定阈值
    • 不受电源线路瞬变影响 - 无干扰性跳变
  • 精确的模拟负载电流监控
    • ±1.4% 精度
    • 带宽大于 500kHz
  • 快速过压保护(16.6V 固定阈值)
  • 可调节输出压摆率控制 (dVdt),用于提供浪涌电流保护
  • 带有可调节欠压锁定 (UVLO) 的高电平有效使能输入
  • 过热保护 (OTP) 以确保实现 FET SOA 保护
    • 确保 FET SOA:12W√s
  • 集成式 FET 运行状况监测和报告
  • 模拟芯片温度监测器输出 (TEMP)
  • 故障指示专用引脚 (FLT)
  • 电源正常状态指示引脚 (PG)
  • 非限定通用快速比较器
  • 小尺寸:QFN 封装(4.5mm × 5mm,间距为 0.6mm)
    • 电源引脚和 GND 引脚之间的间隙为 29mil
  • 100% 无铅
FETInternal
Ron (typ) (mΩ)0.59
Vin (min) (V)4.5
Vin (max) (V)16
Vabsmax_cont (V)20
Current limit (min) (A)10
Current limit (max) (A)60
Overcurrent responseCircuit breaker
Fault responseAuto-retry, Latch-off
Soft startAdjustable
Overvoltage responseCut-off
FeaturesCurrent monitoring, Fault output, Overvoltage protection, Power good signal, Thermal shutdown
RatingCatalog
Device typeeFuses and hot swap controllers
Operating temperature range (°C)-40 to 125
FunctionAdjustable current limit, Current monitoring, Inrush current control, Overvoltage protection, Power good signal, Short circuit protection, Thermal shutdown
VQFN-HR (RQP)2622.5 mm² 5 x 4.5
产品购买
  • 商品型号
  • 封装
  • 工作温度
  • 包装
  • 价格
  • 现货库存
  • 操作

很抱歉,暂时无法提供与“TPS25985”系列相匹配的产品,您可以联系专属客服快速找货或在现货搜索框中重新搜索。

10s
温馨提示:
订单商品问题请移至我的售后服务提交售后申请,其他需投诉问题可移至我的投诉提交,我们将在第一时间给您答复
返回顶部