h1_key

TI(德州仪器) LP5912-EP
德州仪器 (TI) 全系列产品在线购买
  • TI(德州仪器) LP5912-EP
  • TI(德州仪器) LP5912-EP
  • TI(德州仪器) LP5912-EP
  • TI(德州仪器) LP5912-EP
  • TI(德州仪器) LP5912-EP
  • TI(德州仪器) LP5912-EP
立即查看
您当前的位置: 首页 > 电源管理 > 线性和低压降 (LDO) 稳压器 > LP5912-EP
LP5912-EP

LP5912-EP

正在供货

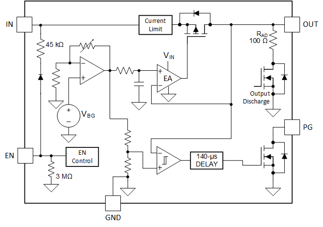
具有反向电流保护功能的增强型产品 500mA 低噪声低 IQ 低压降稳压器

产品详情
  • 说明
  • 特性
  • 参数
  • 封装 | 引脚 | 尺寸
Output optionsFixed Output
Iout (max) (A)0.5
Vin (max) (V)6.5
Vin (min) (V)1.6
Vout (max) (V)5
Vout (min) (V)0.8
Fixed output options (V)0.9, 1, 1.1, 1.2, 1.5, 1.8, 2.5, 2.8, 3, 3.3, 5
Noise (µVrms)12
Iq (typ) (mA)0.03
Thermal resistance θJA (°C/W)75.8
RatingHiRel Enhanced Product
Load capacitance (min) (µF)1
Regulated outputs (#)1
FeaturesEnable, Output discharge, Power good, Reverse Current Protection, Soft start
Accuracy (%)3
PSRR at 100 KHz (dB)40
Dropout voltage (Vdo) (typ) (mV)170
Operating temperature range (°C)-55 to 125
WSON (DRV)64 mm² 2 x 2
产品购买
  • 商品型号
  • 封装
  • 工作温度
  • 包装
  • 价格
  • 现货库存
  • 操作

很抱歉,暂时无法提供与“LP5912-EP”系列相匹配的产品,您可以联系专属客服快速找货或在现货搜索框中重新搜索。

10s
温馨提示:
订单商品问题请移至我的售后服务提交售后申请,其他需投诉问题可移至我的投诉提交,我们将在第一时间给您答复
返回顶部