h1_key

TI(德州仪器) TPS62A02
德州仪器 (TI) 全系列产品在线购买
  • TI(德州仪器) TPS62A02
  • TI(德州仪器) TPS62A02
  • TI(德州仪器) TPS62A02
  • TI(德州仪器) TPS62A02
  • TI(德州仪器) TPS62A02
  • TI(德州仪器) TPS62A02
立即查看
您当前的位置: 首页 > 电源管理 > 直流/直流开关稳压器 > 降压稳压器 > TPS62A02
TPS62A02

TPS62A02

正在供货

采用 SOT563 和 SOT23 封装的 2.5V 至 5.5V 输入、2A 高效降压转换器

产品详情
  • 说明
  • 特性
  • 参数
  • 封装 | 引脚 | 尺寸

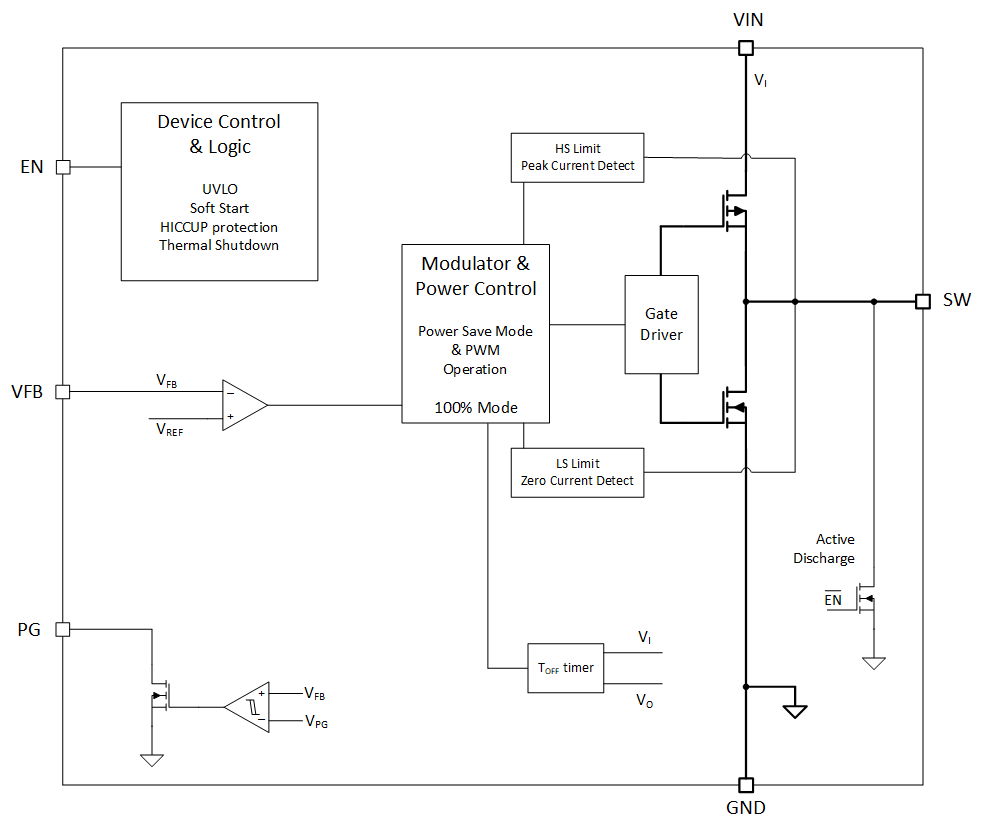
TPS62A0x 系列器件是经过优化而具有高效率和紧凑型解决方案尺寸的同步降压直流/直流转换器。这些器件集成了可提供高达 2A 输出电流的开关。在中等负载至重负载情况下,这些器件将以 2.4MHz 开关频率在脉宽调制 (PWM) 模式下运行。在轻载情况下,这些器件自动进入节能模式 (PSM),从而在整个负载电流范围内保持高效率。关断时,电流消耗量也最低。该器件系列的 TPS62A0xA 型号在整个负载电流范围内以强制 PWM 模式运行。

TPS62A0x 器件通过一个外部电阻分压器提供可调节输出电压。内部软启动电路可限制启动期间的浪涌电流。内置的其他特性包括过流保护、热关断保护和电源正常指示。这些器件采用 SOT-563 封装。

  • 输入电压范围为 2.5V 至 5.5V
  • 可调输出电压范围:0.6V 至 VIN
  • 180mΩ 和 120mΩ 低 RDSON 开关 (1A)
  • 100mΩ 和 67mΩ 低 RDSON 开关 (2A)
  • 小于 25µA 的静态电流
  • 1% 反馈精度(0°C 至 125°C)
  • 100% 模式运行
  • 2.4MHz 开关频率
  • 支持节电模式或 PWM 选项
  • 电源正常状态输出引脚
  • 短路保护 (HICCUP)
  • 内部软启动
  • 有源输出放电
  • 热关断保护
  • 采用 1.60mm × 1.60mm SOT563 封装
  • 与 TLV62585 引脚对引脚兼容
Vin (min) (V)2.5
Vin (max) (V)5.5
Vout (min) (V)0.6
Vout (max) (V)5.5
Iout (max) (A)2
Iq (typ) (mA)0.023, 23
Switching frequency (min) (kHz)2400
Switching frequency (max) (kHz)2400
FeaturesEnable, Light Load Efficiency, Light load efficiency, Output discharge, Over Current Protection, Power good, Soft Start Fixed, Synchronous Rectification, UVLO Fixed, UVLO fixed
Operating temperature range (°C)-40 to 125
RatingCatalog
Regulated outputs (#)1
Control modeCOT
Duty cycle (max) (%)100
TypeConverter
SOT-5X3 (DRL)62.56 mm² 1.6 x 1.6
产品购买
  • 商品型号
  • 封装
  • 工作温度
  • 包装
  • 价格
  • 现货库存
  • 操作
10s
温馨提示:
订单商品问题请移至我的售后服务提交售后申请,其他需投诉问题可移至我的投诉提交,我们将在第一时间给您答复
返回顶部