h1_key

TI(德州仪器) TPS2597
德州仪器 (TI) 全系列产品在线购买
  • TI(德州仪器) TPS2597
  • TI(德州仪器) TPS2597
  • TI(德州仪器) TPS2597
  • TI(德州仪器) TPS2597
  • TI(德州仪器) TPS2597
  • TI(德州仪器) TPS2597
立即查看
您当前的位置: 首页 > 电源管理 > 电源开关 > 电子保险丝和热插拔控制器 > TPS2597
TPS2597

TPS2597

正在供货

具有精确电流监视器和瞬态过流消隐功能的 2.7V 至 23V、7A、9.8mΩ 电子保险丝

产品详情
  • 说明
  • 特性
  • 参数
  • 封装 | 引脚 | 尺寸

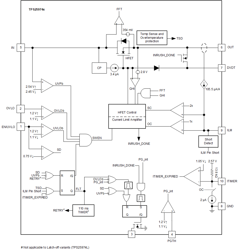
TPS2597xx 系列电子保险丝是采用小型封装的高度集成电路保护和电源管理解决方案。此类器件只需很少的外部元件即可提供多种保护模式,能够非常有效地抵御过载、短路、电压浪涌和过多浪涌电流。

可以使用单个外部电容器来调节输出压摆率和浪涌电流。通过将输出钳制到安全的固定最大电压(可通过引脚选择)或在输入超过可调过压阈值时切断输出,可以保护负载免受输入过压情况的影响。此类器件通过主动限制电流或断开电路来响应输出过载。用户可以调节输出电流限制阈值以及瞬态过流消隐计时器。电流限制控制引脚还用作模拟负载电流监控器。

器件采用 2mm × 2mm 10 引脚 HotRod™ QFN 封装,旨在改善热性能并减小系统尺寸。

此类器件的额定工作结温范围为 –40°C 至 +125°C。

  • 宽工作输入电压范围:2.7V 至 23V
    • 绝对最大值为 28V
  • 具有低导通电阻的集成 FET:R ON = 9.8mΩ(典型值)
  • 快速过压保护
    • 过压钳位 (OVC),可通过引脚选择阈值(3.89V、5.76V、13.88V),响应时间为 5µs(典型值),或
    • 可调节过压锁定 (OVLO),响应时间为 1.2µs(典型值)
  • 过流保护,具有负载电流监控器输出 (ILM)
    • 主动电流限制或断路器选项
    • 可调节阈值 (I LIM) 0.87 A - 7.7 A
      • I LIM > 1.74 A 时精度为 ±10%
    • 可调瞬态消隐计时器 (ITIMER),支持高达 2 × I LIM 的峰值电流
    • 输出负载电流监控精度:±8%(最大值)
  • 通过快速跳变响应实现短路保护
    • 响应时间为 550ns(典型值)
    • 可调节 (2 × I LIM) 和固定阈值
  • 具有可调节欠压锁定阈值 (UVLO) 的高电平有效使能输入
  • 可调节的输出压摆率控制 (dVdt)
  • 过热保护
  • 数字输出
    • 故障指示 (FLT) 或
    • 具有可调节阈值 (PGTH) 的电源正常状态指示 (PG)
  • UL 2367 认证
    • 文件编号 E339631
    • R ILM ≥ 750Ω
  • 获得 IEC 62368-1 CB 认证
  • 小尺寸:QFN 2mm × 2mm,0.45mm 间距
FETInternal
Ron (typ) (mΩ)9.8
Vin (min) (V)2.7
Vin (max) (V)23
Vabsmax_cont (V)28
Current limit (min) (A)1
Current limit (max) (A)8
Overcurrent responseCircuit breaker, Current limiting, current limiting
Fault responseAuto-retry, Latch-off
Soft startAdjustable
Overvoltage responseClamp, Cut-off
FeaturesCurrent monitoring, Fault output, Overvoltage clamping, Overvoltage protection, Power good signal, Thermal shutdown
UL recognitionIEC62368, UL2367
RatingCatalog
Device typeeFuses and hot swap controllers
Operating temperature range (°C)-40 to 125
FunctionAdjustable current limit, Current monitoring, Inrush current control, Overvoltage protection, Power good signal, Short circuit protection, Thermal shutdown
VQFN-HR (RPW)104 mm² 2 x 2
产品购买
  • 商品型号
  • 封装
  • 工作温度
  • 包装
  • 价格
  • 现货库存
  • 操作
10s
温馨提示:
订单商品问题请移至我的售后服务提交售后申请,其他需投诉问题可移至我的投诉提交,我们将在第一时间给您答复
返回顶部