h1_key

TI(德州仪器) TPSM63606
德州仪器 (TI) 全系列产品在线购买
  • TI(德州仪器) TPSM63606
  • TI(德州仪器) TPSM63606
  • TI(德州仪器) TPSM63606
  • TI(德州仪器) TPSM63606
  • TI(德州仪器) TPSM63606
  • TI(德州仪器) TPSM63606
立即查看
您当前的位置: 首页 > 电源管理 > 直流/直流开关稳压器 > 降压稳压器 > TPSM63606
TPSM63606

TPSM63606

正在供货

采用 5mm x 5.5mm 增强型 HotRod™ QFN 封装的高密度 36V 输入、1V 至 16V 输出、6A 电源模块

产品详情
  • 说明
  • 特性
  • 参数
  • 封装 | 引脚 | 尺寸

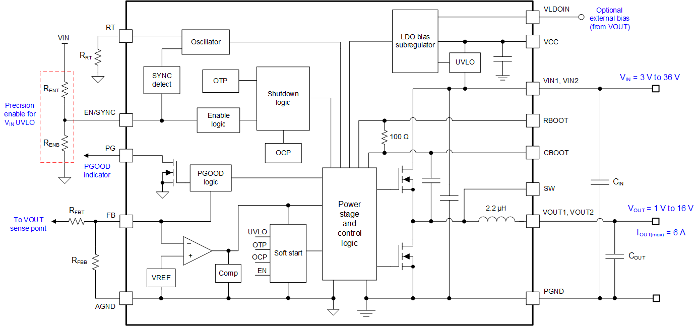
TPSM63606 源自同步降压模块系列,是高度集成的 36V、 6A 直流/直流解决方案,集成了多个功率 MOSFET、一个屏蔽式电感器和多个无源器件,并采用增强型 HotRod™ QFN 封装。该模块的 VIN 和 VOUT 引脚位于封装的边角处,可优化输入和输出电容器的放置。模块下方具有四个较大的散热焊盘,可在制造过程中实现简单布局和轻松处理。

TPSM63606 具有 1V 到 16V 的输出电压,旨在快速、轻松实现小尺寸 PCB 的低 EMI 设计。总体解决方案仅需四个外部元件,并且省去了设计流程中的磁性和补偿元件选择过程。

尽管针对空间受限型应用采用了简易的小尺寸设计, TPSM63606 模块提供了许多特性,可实现稳健的性能:具有迟滞功能的精密使能端可实现输入电压 UVLO 调节、电阻可编程开关节点压摆率 和扩频选项可改善 EMI、集成 VCC、自举和输入电容器可提高可靠性和密度、全负载电流范围内恒定开关频率、以及 PGOOD 指示器可实现时序控制、故障保护和输出电压监控。

  • 提供功能安全
    • 有助于进行功能安全系统设计的文档
  • 多功能 36V IN、6A OUT 同步降压模块
    • 集成 MOSFET、电感器和控制器
    • 可调节输出电压范围为 1V 至 16V
    • 5.0mm × 5.5mm × 4mm 超模压塑料封装
    • 具有 –40°C 至 125°C 的结温范围
    • 可在 200 kHz 至 2.2 MHz 范围内调节频率
    • 负输出电压应用功能
  • 在整个负载范围内具有超高效率
    • 95%+ 峰值效率
    • 具有用于提升效率的外部偏置选项
    • 关断时的静态电流为 0.6 µA(典型值)
  • 超低的传导和辐射 EMI 信号
    • 具有双输入路径和集成电容器的低噪声封装可降低开关振铃
    • 扩频调制(S 后缀)
    • 电阻器可调开关节点压摆率
    • 符合 CISPR 11 和 32 B 类发射要求
  • 适用于可扩展电源
    • 与 TPSM63604(36V、4A)引脚兼容
  • 固有保护特性,可实现稳健设计
    • 精密使能输入和漏极开路 PGOOD 指示器(用于时序、控制和 V IN UVLO)
    • 过流和热关断保护
  • 使用 TPSM63606 并借助 WEBENCH Power Designer 创建定制设计方案
Iout (max) (A)6
Vin (min) (V)3
Vin (max) (V)36
Vout (min) (V)1
Vout (max) (V)16
Soft startFixed
FeaturesEMI Tested, Enable, Frequency synchronization, Low Noise, Overcurrent protection, Power good, Spread Spectrum
Operating temperature range (°C)-40 to 125
Iq (typ) (mA)0.009
Regulated outputs (#)1
Switching frequency (max) (kHz)2200
Switching frequency (min) (kHz)200
Duty cycle (max) (%)98
TI functional safety categoryFunctional Safety-Capable
TopologyBuck, Inverting Buck-Boost, Synchronous Buck
TypeModule
RatingCatalog
Control modecurrent mode
B3QFN (RDL)2027.5 mm² 5.5 x 5
产品购买
  • 商品型号
  • 封装
  • 工作温度
  • 包装
  • 价格
  • 现货库存
  • 操作
10s
温馨提示:
订单商品问题请移至我的售后服务提交售后申请,其他需投诉问题可移至我的投诉提交,我们将在第一时间给您答复
返回顶部