h1_key

TI(德州仪器) LM5158-Q1
德州仪器 (TI) 全系列产品在线购买
  • TI(德州仪器) LM5158-Q1
  • TI(德州仪器) LM5158-Q1
  • TI(德州仪器) LM5158-Q1
  • TI(德州仪器) LM5158-Q1
  • TI(德州仪器) LM5158-Q1
  • TI(德州仪器) LM5158-Q1
立即查看
您当前的位置: 首页 > 电源管理 > 直流/直流开关稳压器 > 升压稳压器 > LM5158-Q1
LM5158-Q1

LM5158-Q1

正在供货

采用双随机展频技术的 3A、85V、2.2MHz 宽输入电压升压、反激式和 SEPIC 转换器

产品详情
  • 说明
  • 特性
  • 参数
  • 封装 | 引脚 | 尺寸

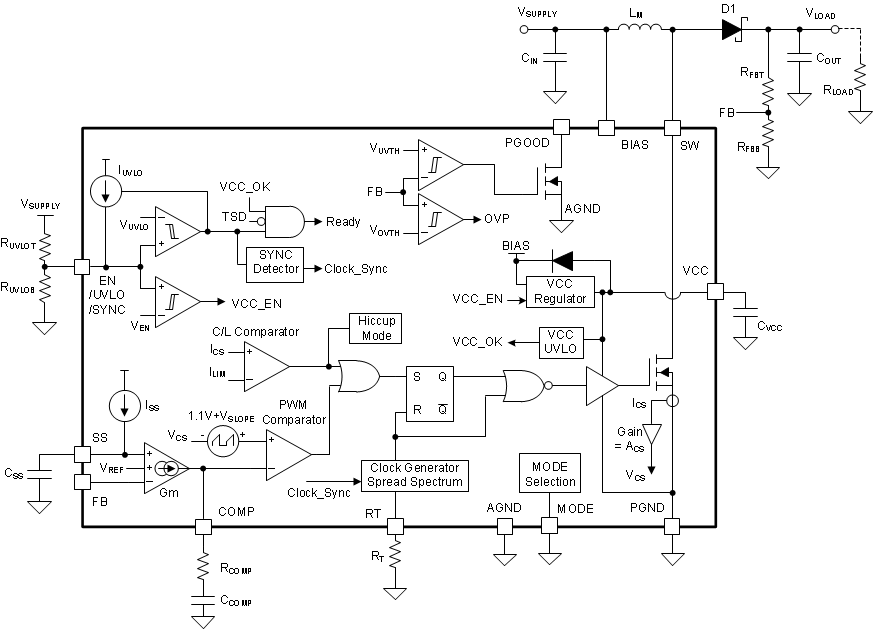
LM5158x -Q1 器件是一款具有集成式 85V、3.26A (LM5158 -Q1) 或 85V、1.63A (LM51581 -Q1) 电源开关和宽输入范围的非同步升压转换器。

该器件可用于升压、SEPIC 和反激式拓扑。该器件可由电压至少为 3.2V 的单芯电池启动。如果 BIAS 引脚的电压高于 3.2V,该器件可在低至 1.5V 的输入电源电压下运行。

在汽车负载突降的情况下,BIAS 引脚可在高达 60V(最大绝对值为 65V)的电压下运行。用户可通过外部电阻器对开关频率进行动态编程,编程范围为 100kHz 至 2.2MHz。2.2MHz 的开关频率可最大限度地降低 AM 频带干扰,并支持实现小解决方案尺寸和快速瞬态响应。该器件提供可选的双随机展频技术,可在宽频率范围内降低 EMI。

该器件在输入电压范围内具有准确的峰值电流限制,可避免对功率电感器进行过度设计。运行低电流和脉冲跳跃模式可在轻负载时提高效率。

该器件具有内置保护特性,例如过压保护、线路 UVLO、热关断和可选的断续模式过载保护。其他特性包括低关断 IQ、可编程软启动、精密补偿、电源正常指示器以及外部时钟同步。

  • 符合面向汽车应用的 AEC-Q100 标准
    • 温度等级 1:–40°C 至 +125°C TA
  • 提供功能安全型
    • 可帮助进行功能安全系统设计的文档
  • 适用于 汽车电池应用中的宽工作电压范围
    • 3.2V 至 60V 输入电压工作范围(绝对最大值 65V)
    • 最大输出电压为 83V(最大绝对电压为 85V)
    • BIAS 电压大于等于 3.2 V 时最小升压电源电压为 1.5V
    • 高达 65V 的输入瞬态保护
    • 最小电池消耗
      • 低关断电流 (IQ ≤ 2.6µA)
      • 低工作电流 (IQ ≤ 670µA)
  • 解决方案尺寸小、成本低
    • 开关频率高达 2.2MHz(最大值)
    • 具有可湿性侧面的 16 引脚 QFN 封装 (3mm × 3mm)
    • 集成的误差放大器支持在没有光耦合器的情况下进行初级侧稳压(反激)
    • 启动期间下冲最小化
    • 精确的电流限制(请参阅器件比较表
  • 缓减 EMI
    • 可选双随机展频
    • 无引线封装
  • 低功耗、高效率
    • 133mΩ RDSON 开关
    • 快速开关,开关损耗低
  • 避免 AM 频带干扰和串扰
    • 可选的时钟同步
    • 100kHz 至 2.2MHz 的动态可编程宽开关频率范围
  • 集成型保护特性
    • 在输入电压范围内具有恒定电流限制
    • 可选间断模式过载保护
    • 可编程线路 UVLO
    • OVP 保护
    • 热关断保护
  • 精确的 ±1% 精度反馈基准
  • 可调软启动
  • PGOOD 指示器
  • 使用 LM5158x -Q1 并借助 WEBENCH Power Designer 创建定制设计
TopologyBoost, Flyback, SEPIC
Vin (min) (V)1.5
Vin (max) (V)60
Vout (min) (V)2
Vout (max) (V)83
Switch current limit (typ) (A)3.75
TypeConverter
Regulated outputs (#)1
Switching frequency (min) (kHz)100
Switching frequency (max) (kHz)2200
Iq (typ) (mA)0.67
FeaturesEnable, Frequency synchronization, Nonsynchronous rectification, Power good, Spread Spectrum, UVLO adjustable
TI functional safety categoryFunctional Safety-Capable
Duty cycle (max) (%)93
Operating temperature range (°C)-40 to 125
RatingAutomotive
WQFN (RTE)169 mm² 3 x 3
产品购买
  • 商品型号
  • 封装
  • 工作温度
  • 包装
  • 价格
  • 现货库存
  • 操作
10s
温馨提示:
订单商品问题请移至我的售后服务提交售后申请,其他需投诉问题可移至我的投诉提交,我们将在第一时间给您答复
返回顶部