h1_key

TI(德州仪器) LP8758-EA
德州仪器 (TI) 全系列产品在线购买
  • TI(德州仪器) LP8758-EA
  • TI(德州仪器) LP8758-EA
  • TI(德州仪器) LP8758-EA
  • TI(德州仪器) LP8758-EA
  • TI(德州仪器) LP8758-EA
  • TI(德州仪器) LP8758-EA
立即查看
您当前的位置: 首页 > 电源管理 > 多通道 IC (PMIC) > LP8758-EA
LP8758-EA

LP8758-EA

正在供货

四路、单相、4A 输出直流/直流降压转换器

产品详情
  • 说明
  • 特性
  • 参数
  • 封装 | 引脚 | 尺寸

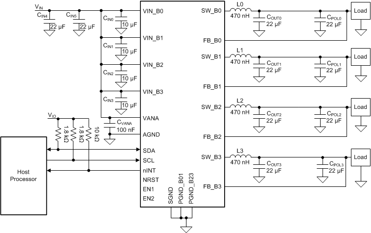
LP8758-EA 器件专为满足手机和网卡等应用中低功耗处理器的电源管理要求而设计。该器件包含四个降压 DC-DC 转换器内核,可提供四条输出电压轨。该器件通过兼容 I2C 的串行接口进行控制。

自动 PWM-PFM(AUTO 模式)操作可在宽输出电流范围内最大程度地提高效率。

LP8758-EA 支持与硬件使能输入信号同步的可编程启动和关断排序。

保护特性包括短路保护、电流限制、输入电源欠压闭锁 (UVLO) 以及过热警告和关断功能。该器件还具有一些错误标志,用于提供自身的状态信息。此外, LP8758-EA 器件支持在不添加外部电流感测电阻器的情况下进行负载电流测量。在启动和电压变化过程中,该器件会对转换率加以控制,从而最大限度地减少输出电压过冲和浪涌电流。

  • 完全集成的四路降压,每路降压的可编程最大输出电流高达 4A
    • 自动 PWM-PFM 和强制 PWM 操作
    • 可编程输出电压转换率范围:30mV/µs 至 0.5mV/µs
    • 输入电压范围:2.5 V 至 5.5 V
    • VOUT 范围:0.5V 至3.36V,带 DVS
  • 可通过使能信号编程的启动和关断定序
  • I2C 兼容接口,支持标准 (100kHz)、快速 (400kHz)、 快速+ (1MHz) 和高速 (3.4MHz) 模式
  • 具有可编程屏蔽的中断功能
  • 负载电流测量
  • 输出短路和过载保护
  • 可降低 EMI 的展频模式
  • 四个降压内核彼此以 90° 异相运行,从而降低输入纹波电流
  • 过热警告和保护
  • 欠压锁定 (UVLO)
Regulated outputs (#)4
ConfigurabilityFactory programmable, Software configurable
Vin (min) (V)2.5
Vin (max) (V)5.5
Iout (max) (A)4
FeaturesAdjustable current limit, Dynamic voltage scaling, Enable, I2C, Light-load efficiency, Multiple outputs, Output discharge, Phase interleaving, Power good, Remote sense, Synchronous rectification
Step-up DC/DC converter0
Step-down DC/DC converter4
Step-down DC/DC controller0
Step-up DC/DC controller0
LDO0
Iq (typ) (mA)0.006
RatingCatalog
Switching frequency (max) (kHz)3000
Operating temperature range (°C)-40 to 105
Processor supplierGeneric
Processor nameGeneric
Shutdown current (ISD) (typ) (µA)1
Switching frequency (typ) (kHz)3000
DSBGA (YFF)356.6 mm² 2.2 x 3
产品购买
  • 商品型号
  • 封装
  • 工作温度
  • 包装
  • 价格
  • 现货库存
  • 操作
10s
温馨提示:
订单商品问题请移至我的售后服务提交售后申请,其他需投诉问题可移至我的投诉提交,我们将在第一时间给您答复
返回顶部