h1_key

TI(德州仪器) TPS61288
德州仪器 (TI) 全系列产品在线购买
  • TI(德州仪器) TPS61288
  • TI(德州仪器) TPS61288
  • TI(德州仪器) TPS61288
  • TI(德州仪器) TPS61288
  • TI(德州仪器) TPS61288
  • TI(德州仪器) TPS61288
立即查看
您当前的位置: 首页 > 电源管理 > 直流/直流开关稳压器 > 升压稳压器 > TPS61288
TPS61288

TPS61288

正在供货

18V、15A 同步升压转换器

产品详情
  • 说明
  • 特性
  • 参数
  • 封装 | 引脚 | 尺寸

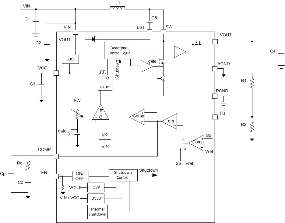
TPS61288 是一款高功率密度的全集成同步升压转换器,配有一个 6.5mΩ 功率开关和一个 8.5mΩ 整流器开关,可为便携式系统提供高效的小尺寸解决方案。TPS61288 具有 2V(2.4V 上升)至 18V 的宽输入电压范围,可支持由单芯或两芯锂电池供电的应用。该器件具备 15A 开关电流能力,并且能够提供高达 18V 的输出电压。

TPS61288 使用具有 SOO 调制的峰值电流控制拓扑来调节输出电压。在中等到重负载条件下,该器件以脉宽调制 (PWM) 模式工作。在轻负载和低占空比条件下,它会自动在脉冲频率调制 (PFM) 模式下运行。SOO 调制可在宽负载/VIN 范围内实现精确调节,同时保持高效率和低输出纹波。PWM 模式下的开关频率为 500kHz。TPS61288 提供 19V 输出过压保护、逐周期过流保护和热关断保护。

TPS61288 采用 2.5mm x 3.0mm QFN 封装。

  • 具有 HotRod™ Lite 选项的 2.5mm × 3.0mm QFN 封装
    • TPS61288 HotRod
    • TPS61288L HotRod Lite
    • 建议使用 TPS61288L 进行热性能改进
  • 宽输入电压和输出电压范围
    • VIN:2.0 V 至 18 V
    • 启动时的最小输入电压为 2.4V
    • VOUT:4.5V 至 18V
  • 较高的效率和功率容量
    • 开关电流峰值限制:15A
    • 两个 6.5mΩ (LS)/8.5mΩ (HS) MOSFET
    • 开关频率:500kHz
    • 效率高达 94.7%(VIN = 3.6V、VOUT = 13V 且 IOUT = 2A 时)
    • 效率高达 96.9%(VIN = 7.2V、VOUT = 16V 且 IOUT = 2.5A 时)
  • 延长系统运行时间
    • VOUT 引脚静态电流典型值为 110µA
    • 关断期间,VIN 引脚的电流最大值为 2.1µA
    • 在轻负载和低占空比下平滑导通时间/关断时间 (SOO) 调制,并且 PFM 和 PWM 之间没有直流失调电压

  • 丰富的保护特性
    • 19 V 输出过压保护
    • 逐周期过流保护
    • 热关断
TopologyBoost
Vin (min) (V)2
Vin (max) (V)18
Vout (min) (V)4.5
Vout (max) (V)18
Switch current limit (typ) (A)16
TypeConverter
Regulated outputs (#)1
Switching frequency (min) (kHz)440
Switching frequency (max) (kHz)600
Iq (typ) (mA)0.12
FeaturesEnable, Light Load Efficiency, Synchronous Rectification
Duty cycle (max) (%)94
Operating temperature range (°C)-40 to 125
RatingCatalog
VQFN-HR (RQQ)116 mm² 3 x 2
产品购买
  • 商品型号
  • 封装
  • 工作温度
  • 包装
  • 价格
  • 现货库存
  • 操作
10s
温馨提示:
订单商品问题请移至我的售后服务提交售后申请,其他需投诉问题可移至我的投诉提交,我们将在第一时间给您答复
返回顶部