h1_key

TI(德州仪器) LM7481-Q1
德州仪器 (TI) 全系列产品在线购买
  • TI(德州仪器) LM7481-Q1
  • TI(德州仪器) LM7481-Q1
  • TI(德州仪器) LM7481-Q1
  • TI(德州仪器) LM7481-Q1
  • TI(德州仪器) LM7481-Q1
  • TI(德州仪器) LM7481-Q1
立即查看
您当前的位置: 首页 > 电源管理 > 电源开关 > 理想二极管/ORing 控制器 > LM7481-Q1
LM7481-Q1

LM7481-Q1

正在供货

具有有源整流功能、可驱动 B2B NFET 的汽车类理想二极管控制器

产品详情
  • 说明
  • 特性
  • 参数
  • 封装 | 引脚 | 尺寸

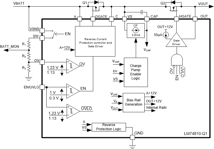
LM74810-Q1 理想二极管控制器可驱动和控制外部背对背 N 沟道 MOSFET,从而模拟具有电源路径开/关控制和过压保护的理想二极管整流器。3V 至 65V 的宽输入电源电压可保护和控制 12V 和 24V 汽车类电池供电的 ECU。该器件可以承受并保护负载免受低至 –65V 的负电源电压的影响。集成的理想二极管控制器 (DGATE) 可驱动第一个 MOSFET 来代替肖特基二极管,以实现反向输入保护和输出电压保持。具有 60mA 峰值栅极拉电流驱动器级以及短导通和关断延迟时间的 3.8mA 强电荷泵可确保快速的瞬态响应,从而确保在汽车测试(如 ISO16750 或 LV124)期间实现稳健、高效的 MOSFET 开关性能,在汽车测试中 ECU 会收到输入短时中断以及频率高达 200KHz 的交流叠加输入信号。在电源路径中使用了第二个 MOSFET 的情况下,该器件允许负载断开(开/关控制)并使用 HGATE 控制提供过压保护。该器件具有可调节过压切断保护功能,以提供负载突降保护。

  • 符合面向汽车应用的 AEC-Q100 标准
    • 器件温度等级 1: –40°C 至 +125°C 环境工作温度范围
    • 器件 HBM ESD 分类等级 2
    • 器件 CDM ESD 分类等级 C4B
  • 3V 至 65V 输入范围
  • 反向输入保护低至 –65V
  • 驱动外部背对背 N 沟道 MOSFET
  • 9.1mV 阳极至阴极正向压降调节下,理想二极管正常运行
  • 低反向检测阈值 (–4mV),能够快速响应 (0.5µs)
  • 高达 200KHz 的有源整流
  • 60mA 峰值栅极 (DGATE) 导通电流
  • 2.6A 峰值 DGATE 关断电流
  • 集成 3.8mA 电荷泵
  • 可调节过压保护
  • 2.87µA 低关断电流(EN/UVLO = 低电平)
  • 2.6A 峰值 DGATE 关断电流
  • 采用合适的 TVS 二极管,符合汽车 ISO7637 瞬态要求
  • 采用节省空间的 12 引脚 WSON 封装
Vin (min) (V)3
Vin (max) (V)65
Number of channels2
FeaturesAutomotive load dump compatibility, Inrush current control, Linear control, Overvoltage protection, Reverse current blocking, Reverse polarity protection
Iq (typ) (mA)0.428
Iq (max) (mA)0.5
FETExternal back-to-back FET
IGate source (typ) (µA)60000
IGate sink (typ) (mA)1500
IGate pulsed (typ) (A)2.6
Operating temperature range (°C)-40 to 125
VSense reverse (typ) (mV)-4.5
Design supportEVM, Simulation Model
RatingAutomotive
Imax (A)350
VGS (max) (V)15
Shutdown current (ISD) (mA) (A)0.003
Device typeIdeal diode controller
Product typeIdeal diode controller
WSON (DRR)129 mm² 3 x 3
产品购买
  • 商品型号
  • 封装
  • 工作温度
  • 包装
  • 价格
  • 现货库存
  • 操作
10s
温馨提示:
订单商品问题请移至我的售后服务提交售后申请,其他需投诉问题可移至我的投诉提交,我们将在第一时间给您答复
返回顶部