h1_key

TI(德州仪器) TPSM82821
德州仪器 (TI) 全系列产品在线购买
  • TI(德州仪器) TPSM82821
  • TI(德州仪器) TPSM82821
  • TI(德州仪器) TPSM82821
  • TI(德州仪器) TPSM82821
  • TI(德州仪器) TPSM82821
  • TI(德州仪器) TPSM82821
立即查看
您当前的位置: 首页 > 电源管理 > 直流/直流开关稳压器 > 降压稳压器 > TPSM82821
TPSM82821

TPSM82821

正在供货

具有集成电感器、采用 2 x 2.5 x 1.1mm μSIP 封装的 5.5V 输入、1A 降压模块

产品详情
  • 说明
  • 特性
  • 参数
  • 封装 | 引脚 | 尺寸

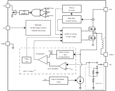
TPSM8282x 器件系列包含 1A、2A 和 3A 降压转换器 MicroSiP™ 电源模块,该电源模块经优化具有小解决方案尺寸和高效率等特性。

该电源模块集成了同步降压转换器和电感器,可简化设计、减少外部元件并节省印刷电路板 (PCB) 面积。TPSM8282x 具有两种型号。第一种型号可自动进入省电模式,在超轻负载条件下保持高效率,从而延长系统电池的运行时间。第二种型号 TPSM8282xA 可实现强制 PWM 运行,以在所有电流下维持连续导通模式,从而更大程度地缩小输出电压纹波。在 PWM 模式下,转换器运行在 4MHz 的标称开关频率下。

在节能模式下,该器件静态工作电流的典型值为 4µA。通过使用 DCS-Control 拓扑,该器件可实现出色的负载瞬态性能和精确的输出稳压。器件的 EN 和 PG 引脚支持顺序配置,可带来灵活的系统设计。集成的软启动功能降低了输入电源需要提供的浪涌电流。过热保护和断续短路保护功能使得该解决方案稳健且可靠。

  • 1.1mm MicroSiP™ 电源模块

  • 符合 CISPR 11 B 类要求
  • 效率高达 95%
  • 输入电压范围为 2.4V 至 5.5V
  • 0.6V 至 4V 可调节输出电压
  • 可提供的固定输出电压:1.2V、1.8V、2.5V 和 3.3V
  • 工作静态电流为 4µA
  • DCS-Control 拓扑
  • 可实现轻负载效率的省电模式选项
  • 支持 CCM 运行的强制 PWM 选项

  • 可实现最低压降的 100% 占空比
  • 断续短路保护
  • 输出放电
  • 具有窗口比较器的电源正常输出
  • 集成软启动
  • 过热保护
  • PSpice 模型可用于:TPSM82821、TPSM82822 和 TPSM82823
  • 采用 2.0mm × 2.5mm × 1.1mm 10 引脚 µSiL 封装
  • 12mm2 总解决方案尺寸(针对固定输出电压版本)
Iout (max) (A)1
Vin (min) (V)2.4
Vin (max) (V)5.5
Vout (min) (V)0.6
Vout (max) (V)4
Soft startFixed
FeaturesEMI Tested, Enable, Light Load Efficiency, Output discharge, Power good
Operating temperature range (°C)-40 to 125
Iq (typ) (mA)0.004
Regulated outputs (#)1
Switching frequency (max) (kHz)4000
Switching frequency (min) (kHz)4000
Duty cycle (max) (%)100
TopologyBuck, Synchronous Buck
TypeModule
RatingCatalog
Control modeConstant on-time (COT), DCS-Control
USIP (SIL)10See data sheet
产品购买
  • 商品型号
  • 封装
  • 工作温度
  • 包装
  • 价格
  • 现货库存
  • 操作

很抱歉,暂时无法提供与“TPSM82821”系列相匹配的产品,您可以联系专属客服快速找货或在现货搜索框中重新搜索。

10s
温馨提示:
订单商品问题请移至我的售后服务提交售后申请,其他需投诉问题可移至我的投诉提交,我们将在第一时间给您答复
返回顶部