h1_key

TI(德州仪器) BQ25306
德州仪器 (TI) 全系列产品在线购买
  • TI(德州仪器) BQ25306
  • TI(德州仪器) BQ25306
  • TI(德州仪器) BQ25306
  • TI(德州仪器) BQ25306
  • TI(德州仪器) BQ25306
  • TI(德州仪器) BQ25306
立即查看
您当前的位置: 首页 > 电源管理 > 电池管理 IC > 电池充电器 IC > BQ25306
BQ25306

BQ25306

正在供货

独立型 17V、3A 1 至 2 节降压电池充电器

产品详情
  • 说明
  • 特性
  • 参数
  • 封装 | 引脚 | 尺寸

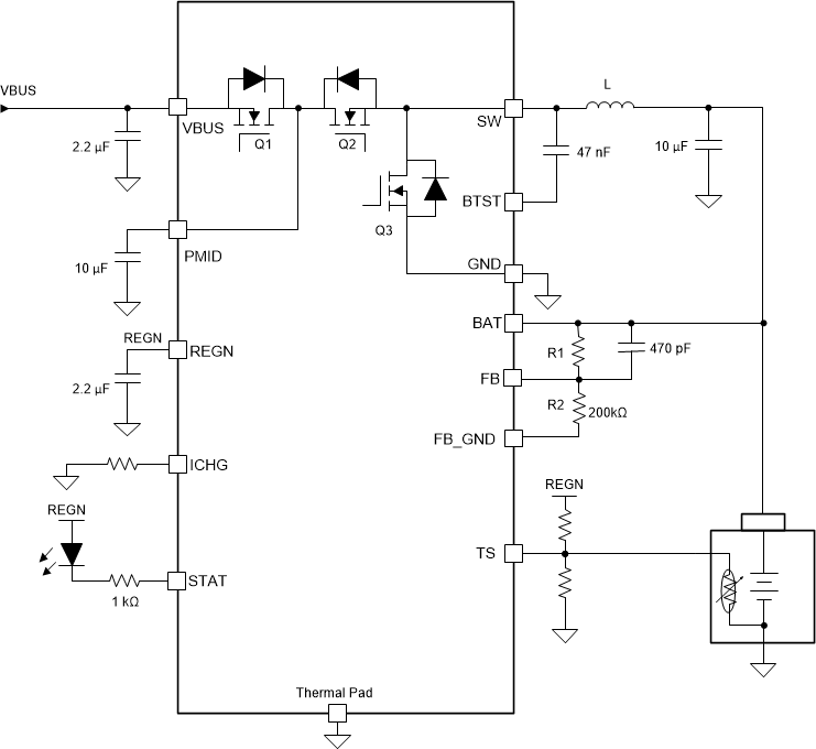
BQ25306 是一款高度集成的独立型开关模式电池充电器,适用于 1 节和 2 节锂离子 、锂聚合物 和磷酸铁锂电池。 BQ25306 支持 4.1V 至 17V 输入电压 和 3A 快速充电电流。该器件的集成式电流检测拓扑可实现高充电效率和低 BOM 成本。此器件具有出色的 200nA 低静态电流,可节省电池电量并更大限度地延长便携式设备的存放时间。 BQ25306 采用 3x3 WQFN 封装,适用于 2 层布局和空间有限的应用。

BQ25306 支持 4V 至 17V 输入电压,可通过电阻分压器编程为单节电池或双节串联电池充电,充电电压范围为 3.4V 至 9.0V。 BQ25306 为单节 (1S) 电池或双节串联 (2S) 电池提供高达 3A 的连续充电电流。该器件可为便携式设备进行快速充电。其输入电压调节功能可从输入源向电池提供最大充电功率。该解决方案与输入反向阻断 FET(RBFET,Q1)、高侧开关 FET(HSFET,Q2)和低侧开关 FET(LSFET,Q3)高度集成。

BQ25306 具有无损集成式电流检测功能,可通过尽可能地减少元件数量来降低功率损耗和 BOM 成本。它还集成了自举二极管以进行高侧栅极驱动和电池温度监控,从而简化系统设计。此器件无需主机控制即可启动并完成一个充电周期。 BQ25306 充电电压和充电电流可通过外部电阻设定。 BQ25306 充电电压由一个外部电阻分压器进行编程,它分三个阶段为电池充电:预调节、恒定电流和恒定电压。在充电周期结束时,如果充电电流低于终止电流阈值并且电池电压高于再充电阈值,则充电器自动终止。当电池电压下降到低于再充电阈值时,充电器将自动启动另一个充电周期。充电器为电池充电和系统操作提供各种安全特性,包括基于负温度系数 (NTC) 热敏电阻的电池温度监控、充电安全计时器、输入过压和过流保护,以及电池过压保护。还内置了引脚开路和短路保护功能,可防止 电池电压反馈引脚 FB 或反馈电阻意外开路或短路。热调节功能可调节充电电流,从而在高功率运行或高环境温度条件下限制内核温度。

STAT 引脚输出报告充电状态和故障状况。当移除输入电压时,此器件以极低的电池到充电器器件漏电流自动进入高阻态模式。 BQ25306 采用 3mm x 3mm 薄型 WQFN 封装。

  • 独立充电器且易于配置
  • 高效 1.2MHz 同步开关模式降压充电器
    • 1 节电池 5V 输入、2A 电流时的充电效率为 92.5%
    • 1 节电池 9V 输入、2A 电流时的充电效率为 91.8%
    • 2 节电池 12V 输入、2A 电流时的充电效率为 95%
  • 单个输入,支持 USB 输入 和高电压适配器
    • 支持 4.1V 至 17V 输入电压范围,绝对最大输入电压额定值为 28V
    • 输入电压动态电源管理 (VINDPM) 跟踪电池电压
  • 高度集成
    • 集成反向阻断和同步开关 MOSFET
    • 内部输入和充电电流感应
    • 内部环路补偿
    • 集成式自举二极管
  • 3.4V 至 9.0V 可编程充电电压
  • 3.0A 最大快速充电电流
  • 4.5V V BAT 下的 200nA 低电池泄漏电流
  • IC 禁用模式下的 4.25µA VBUS 电源电流
  • 120°C 时充电电流热调节
  • 预充电电流:快速充电电流的 10%
  • 终止电流:快速充电电流的 10%
  • 充电精度
    • 充电电压调节范围为 ±0.5%
    • 充电电流调节范围为 ±10%
  • 安全
    • 热调节和热关断
    • 输入欠压锁定 (UVLO) 和过压保护 (OVP)
    • 电池过充保护
    • 预充电和快速充电安全计时器
    • 如果电池反馈引脚 FB 开路或短路,则充电被禁用
    • 冷/热电池温度保护
    • 关于 STAT 引脚的故障报告
  • 采用 WQFN 3x3-16 封装
Number of series cells2
Charge current (max) (A)3
Vin (max) (V)17
Cell chemistryLi-Ion/Li-Polymer, Lithium Phosphate/LiFePO4
Battery charge voltage (min) (V)3.4
Battery charge voltage (max) (V)9
Absolute max Vin (max) (V)28
Control topologySwitch-Mode Buck
Control interfaceStandalone (RC-Settable)
FeaturesBAT temp thermistor monitoring (hot/cold profile), IINDPM (Input current limit), Input OVP
Vin (min) (V)4
RatingCatalog
Operating temperature range (°C)-40 to 85
WQFN (RTE)169 mm² 3 x 3
产品购买
  • 商品型号
  • 封装
  • 工作温度
  • 包装
  • 价格
  • 现货库存
  • 操作
10s
温馨提示:
订单商品问题请移至我的售后服务提交售后申请,其他需投诉问题可移至我的投诉提交,我们将在第一时间给您答复
返回顶部