h1_key

TI(德州仪器) LM7480-Q1
德州仪器 (TI) 全系列产品在线购买
  • TI(德州仪器) LM7480-Q1
  • TI(德州仪器) LM7480-Q1
  • TI(德州仪器) LM7480-Q1
  • TI(德州仪器) LM7480-Q1
  • TI(德州仪器) LM7480-Q1
  • TI(德州仪器) LM7480-Q1
立即查看
您当前的位置: 首页 > 电源管理 > 电源开关 > 理想二极管/ORing 控制器 > LM7480-Q1
LM7480-Q1

LM7480-Q1

正在供货

用于驱动背对背 NFET 的 3V 至 65V、汽车理想二极管控制器

产品详情
  • 说明
  • 特性
  • 参数
  • 封装 | 引脚 | 尺寸

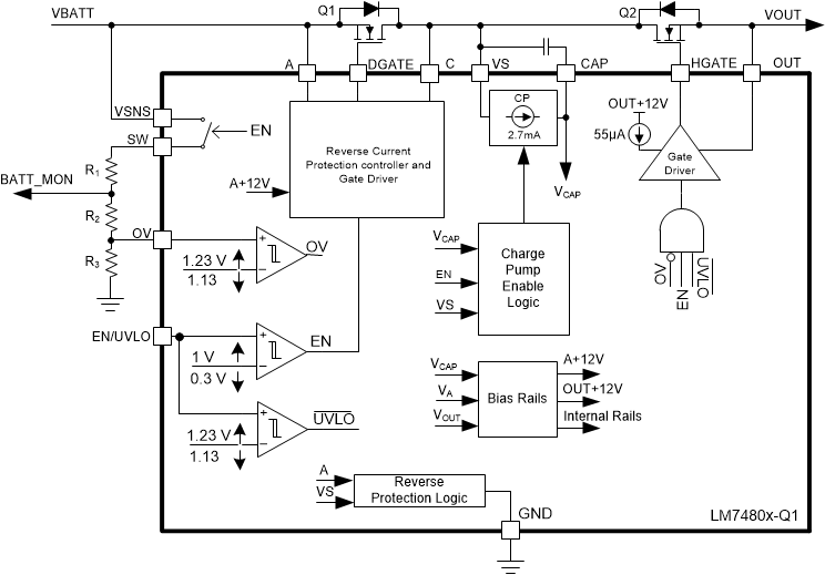
LM7480x-Q1 理想二极管控制器可驱动和控制外部背对背 N 沟道 MOSFET,从而模拟具有电源路径开/关控制和过压保护的理想二极管整流器。3V 至 65V 的宽输入电源电压可保护和控制 12V 和 24V 汽车类电池供电的 ECU。该器件可以承受并保护负载免受低至 –65V 的负电源电压的影响。集成的理想二极管控制器 (DGATE) 可驱动第一个 MOSFET 来代替肖特基二极管,以实现反向输入保护和输出电压保持。在电源路径中使用了第二个 MOSFET 的情况下,该器件允许负载断开(开/关控制)并使用 HGATE 控制提供过压保护。该器件具有可调节过压切断保护功能。LM7480-Q1 有两种型号:LM74800-Q1 和 LM74801-Q1。LM74800-Q1 使用线性稳压和比较器方案来实现反向电流阻断功能,而 LM74801-Q1 支持基于比较器的方案。通过功率 MOSFET 的共漏极配置,可以使用另一个理想二极管将中点用于 OR-ing 设计。LM7480x-Q1 的最大额定电压为 65V。通过在共源极拓扑中为器件配置外部 MOSFET,可以保护负载免受过压瞬态(例如 24V 电池系统中未抑制的 200V 负载突降)的影响。

  • 符合面向汽车应用的 AEC-Q100 标准
    • 器件温度等级 1: –40°C 至 +125°C 环境工作温度范围
    • 器件 HBM ESD 分类等级 2
    • 器件 CDM ESD 分类等级 C4B
  • 3V 至 65V 输入范围
  • 反向输入保护低至 –65V
  • 在共漏极和共源极配置下,可驱动外部背对背 N 沟道 MOSFET
  • 10.5mV 阳极至阴极正向压降调节下,理想二极管正常运行 (LM74800-Q1)
  • 低反向检测阈值 (–4.5mV),能够快速响应 (0.5µs)
  • 20mA 峰值栅极 (DGATE) 导通电流
  • 2.6A 峰值 DGATE 关断电流
  • 可调节过压保护
  • 2.87µA 低关断电流(EN/UVLO = 低电平)
  • 采用合适的 TVS 二极管,符合汽车 ISO7637 瞬态要求
  • 采用节省空间的 12 引脚 WSON 封装
Vin (min) (V)3
Vin (max) (V)65
Number of channels2
FeaturesAutomotive load dump compatibility, Inrush current control, Linear control, Overvoltage protection, Reverse current blocking, Reverse polarity protection
Iq (typ) (mA)0.412
Iq (max) (mA)0.495
FETExternal back-to-back FET
IGate source (typ) (µA)20000
IGate sink (typ) (mA)2670
IGate pulsed (typ) (A)2.6
Operating temperature range (°C)-40 to 125
VSense reverse (typ) (mV)-4.5
Design supportEVM, Simulation Model
RatingAutomotive
Imax (A)300
VGS (max) (V)15
Shutdown current (ISD) (mA) (A)0.003
Device typeIdeal diode controller
Product typeIdeal diode controller
WSON (DRR)129 mm² 3 x 3
产品购买
  • 商品型号
  • 封装
  • 工作温度
  • 包装
  • 价格
  • 现货库存
  • 操作
10s
温馨提示:
订单商品问题请移至我的售后服务提交售后申请,其他需投诉问题可移至我的投诉提交,我们将在第一时间给您答复
返回顶部