h1_key

TI(德州仪器) LM34966-Q1
德州仪器 (TI) 全系列产品在线购买
  • TI(德州仪器) LM34966-Q1
  • TI(德州仪器) LM34966-Q1
  • TI(德州仪器) LM34966-Q1
  • TI(德州仪器) LM34966-Q1
  • TI(德州仪器) LM34966-Q1
  • TI(德州仪器) LM34966-Q1
立即查看
您当前的位置: 首页 > 电源管理 > 直流/直流开关稳压器 > 升压稳压器 > LM34966-Q1
LM34966-Q1

LM34966-Q1

正在供货

500kHz 宽输入电压非同步升压反激式 SEPIC 控制器

产品详情
  • 说明
  • 特性
  • 参数
  • 封装 | 引脚 | 尺寸

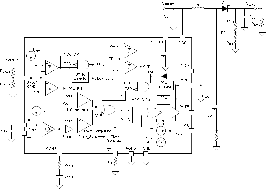
LM34966-Q1 是一款采用峰值电流模式控制的宽输入范围非同步升压控制器。该器件可用于升压、SEPIC 和反激式拓扑。如果 BIAS 引脚连接到 VCC 引脚,该器件可由单节电池(最低电压 2.97V)启动。如果 BIAS 引脚大于 3.5V,它运行的输入供电电压可低至 1.5V。内部 VCC 稳压器还支持 BIAS 引脚在高达 40V(45V 绝对上限)的电压下运行,适用于汽车负载突降。用户可通过外部电阻器对开关频率进行动态编程,编程范围为 100kHz 至 500 kHz。

  • 符合面向汽车应用的 AEC-Q100 标准
    • 温度等级 1:–40°C 至 +125°C TA
    • 运行温度上限 150°C TJ
  • 提供功能安全
    • 可帮助进行功能安全系统设计的文档
  • 适用于具有宽输入工作范围的汽车电池应用
    • 3.5V 至 40V 工作电压范围(绝对最大值 45V)
    • 当 BIAS = VCC 时,为 2.97V 至 16V
    • BIAS 电压大于等于 3.5V 时最小升压电源电压为 1.5V
    • 高达 45 V 的输入瞬态保护
    • 最小电池消耗
      • 低关断电流 (IQ ≤ 2.6µA)
      • 低工作电流 (IQ ≤ 490µA)
  • 解决方案尺寸小、成本低
    • 集成的误差放大器支持在没有光耦合器的情况下进行初级侧稳压(反激)
    • 启动期间下冲最小化(启停应用)
  • 低功耗、高效率
    • 100mV ±7% 精确限流阈值
    • 强大的 1.0A 峰值标准 MOSFET 驱动器
    • 支持外部 VCC 电源
  • 避免 AM 频带干扰和串扰
    • 可选的时钟同步
    • 100kHz 至 500 kHz 的动态可编程开关频率
  • 集成型保护特性
    • 在输入电压范围内具有恒定峰值电流限制
    • 断续模式过载保护
    • 可编程线路 UVLO
    • OVP 保护
    • 热关断保护
  • 精确的 ±1% 精度反馈基准
  • 可编程额外斜率补偿
  • 可调软启动
  • PGOOD 指示器
  • 14 引脚 HTSSOP 封装 (5.0mm × 4.4mm)
  • 使用 LM34966-Q1 并借助 WEBENCH Power Designer 创建定制设计方案
TopologyBoost, Flyback, SEPIC
Vin (min) (V)1.5
Vin (max) (V)40
Vout (min) (V)1.5
Vout (max) (V)300
Regulated outputs (#)1
Switching frequency (min) (kHz)100
Switching frequency (max) (kHz)500
Iq (typ) (mA)0.49
FeaturesAdjustable current limit, Enable, Light Load Efficiency, Nonsynchronous rectification, Power good, UVLO adjustable
Duty cycle (max) (%)93
TI functional safety categoryFunctional Safety-Capable
RatingAutomotive
Operating temperature range (°C)-40 to 150
TypeController
HTSSOP (PWP)1432 mm² 5 x 6.4
产品购买
  • 商品型号
  • 封装
  • 工作温度
  • 包装
  • 价格
  • 现货库存
  • 操作
10s
温馨提示:
订单商品问题请移至我的售后服务提交售后申请,其他需投诉问题可移至我的投诉提交,我们将在第一时间给您答复
返回顶部