h1_key

TI(德州仪器) LM5156H-Q1
德州仪器 (TI) 全系列产品在线购买
  • TI(德州仪器) LM5156H-Q1
  • TI(德州仪器) LM5156H-Q1
  • TI(德州仪器) LM5156H-Q1
  • TI(德州仪器) LM5156H-Q1
  • TI(德州仪器) LM5156H-Q1
  • TI(德州仪器) LM5156H-Q1
立即查看
您当前的位置: 首页 > 电源管理 > 直流/直流开关稳压器 > 升压稳压器 > LM5156H-Q1
LM5156H-Q1

LM5156H-Q1

正在供货

采用双随机展频技术的 2.2MHz 宽输入电压非同步升压、反激式和 SEPIC 控制器

产品详情
  • 说明
  • 特性
  • 参数
  • 封装 | 引脚 | 尺寸

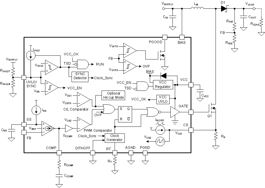
LM5156xH-Q1(LM5156H-Q1 和 LM51561H-Q1)器件是采用峰值电流模式控制、具有宽输入范围的非同步升压控制器。该器件可用于升压、SEPIC 和反激式拓扑。

如果 BIAS 引脚连接到 VCC 引脚,该器件可由单节电池(最低电压 2.97V)启动。如果 BIAS 引脚电压高于 3.5V,则该器件可使用低至 1.5V 的输入电源电压。

  • 符合面向汽车应用的 AEC-Q100 标准
    • 温度等级 1:–40°C 至 +125°C TA
    • 运行温度上限 150°C TJ
  • 提供功能安全
    • 可帮助进行功能安全系统设计的文档
  • 适用于具有宽输入工作范围的 汽车电池应用
    • 3.5V 至 60V 工作电压范围(绝对最大值 65V)
    • 当 BIAS = VCC 时,为 2.97V 至 16V
    • BIAS 电压大于等于 3.5V 时最小升压电源电压为 1.5V
    • 高达 65V 的输入瞬态保护
    • 最小电池消耗
      • 低关断电流 (IQ ≤ 2.6µA)
      • 低工作电流 (IQ ≤ 490µA)
  • 解决方案尺寸小、成本低
    • 最大开关频率为 2.2MHz
    • 集成的误差放大器支持在没有光耦合器的情况下进行初级侧稳压(反激)
    • 启动期间下冲最小化(启停应用)
  • 缓减 EMI
    • 可选双随机展频
  • 低功耗、高效率
    • 100mV ±7% 精确限流阈值
    • 强大的 1.5A 峰值标准 MOSFET 驱动器
    • 支持外部 VCC 电源
  • 避免 AM 频带干扰和串扰
    • 可选的时钟同步
    • 100kHz 至 2.2MHz 的动态可编程开关频率
  • 集成型保护特性
    • 在输入电压范围内具有恒定峰值电流限制
    • 可选断续模式过载保护(参阅器件比较表
    • 可编程线路 UVLO
    • OVP 保护
    • 热关断保护
  • 精确的 ±1% 精度反馈基准
  • 可编程额外斜率补偿
  • 可调软启动
  • PGOOD 指示器
  • 14 引脚 HTSSOP 封装 (5.0mm × 4.4mm)
  • 使用 LM5156xH-Q1 并借助 WEBENCH Power Designer 创建定制设计方案
TopologyBoost, Flyback, SEPIC
Vin (min) (V)1.5
Vin (max) (V)60
Vout (min) (V)1.5
Vout (max) (V)300
Regulated outputs (#)1
Switching frequency (min) (kHz)100
Switching frequency (max) (kHz)2200
Iq (typ) (mA)0.49
FeaturesAdjustable current limit, Enable, Frequency synchronization, Light Load Efficiency, Nonsynchronous rectification, Power good, Spread Spectrum, UVLO adjustable
Duty cycle (max) (%)93
TI functional safety categoryFunctional Safety-Capable
RatingAutomotive
Operating temperature range (°C)-40 to 150
TypeController
HTSSOP (PWP)1432 mm² 5 x 6.4
产品购买
  • 商品型号
  • 封装
  • 工作温度
  • 包装
  • 价格
  • 现货库存
  • 操作
10s
温馨提示:
订单商品问题请移至我的售后服务提交售后申请,其他需投诉问题可移至我的投诉提交,我们将在第一时间给您答复
返回顶部