h1_key

TI(德州仪器) LM76005-Q1
德州仪器 (TI) 全系列产品在线购买
  • TI(德州仪器) LM76005-Q1
  • TI(德州仪器) LM76005-Q1
  • TI(德州仪器) LM76005-Q1
  • TI(德州仪器) LM76005-Q1
  • TI(德州仪器) LM76005-Q1
  • TI(德州仪器) LM76005-Q1
立即查看
您当前的位置: 首页 > 电源管理 > 直流/直流开关稳压器 > 降压稳压器 > LM76005-Q1
LM76005-Q1

LM76005-Q1

正在供货

3.5V 至 60V、5A 同步降压稳压器

产品详情
  • 说明
  • 特性
  • 参数
  • 封装 | 引脚 | 尺寸

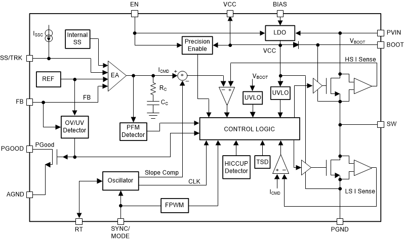
LM76005-Q1 稳压器是一款易于使用的同步降压直流/直流转换器,能够以高达 60V 的输入电压驱动高达 5A ( LM76005-Q1) 的负载电流。容差高达 65V,有助于轻松实现输入涌流保护。

LM76005-Q1 采用峰值电流模式控制,能够以很小的解决方案尺寸提供出色的效率和输出精度。PWM 和 PFM 模式之间无缝转换,以及超低的 MOSFET 导通电阻和外部偏置输入,均确保在整个负载范围内实现卓越的效率。

该器件需要的外部组件很少,其引脚专为简化 PCB 布局而设计,可提供优异的 EMI ( CISPR25) 和热性能。LM76005 -Q1 的小型解决方案尺寸和功能集旨在简化各种终端设备的实施。

LM76005-Q1 器件采用具有可湿性侧面的 WQFN 30 引脚无引线封装。

  • 符合面向汽车应用的 AEC-Q100 标准
    • 温度等级 1:–40°C 至 +125°C,TA
  • 提供功能安全

    • 可帮助进行功能安全系统设计的文档

  • 专为 汽车应用设计
    • 高达 65V 的输入瞬态保护
    • 进行了优化,可满足低 EMI 要求

    • 引脚可选式 FPWM 运行
    • 可调频率范围:200kHz 至 500kHz
    • 以预偏置输出电压启动
    • 保护特性:热关断、输入欠压锁定、逐周期电流限制和断续短路保护
  • 适用于可扩展电源
    • 与以下器件引脚兼容:
      • LM76002/3-Q1(60V、2.5A 或 3.5A)
    • 输出电压:1V 至 95% VIN
    • 与外部时钟保持同步
    • 可调软启动(默认为 6.3ms)
  • 在整个负载范围内具有低功率耗散
    • 稳压静态电流 15µA
    • 400kHz(12VIN、5VOUT、2A)时的效率为 95%
    • PFM 效率在 10mA(12VIN、5VOUT)时为 92%
    • 具有用于提升效率的外部偏置选项
  • 使用 LM76005-Q1 并借助 WEBENCH Power Designer 创建定制设计方案
Vin (min) (V)3.5
Vin (max) (V)60
Vout (min) (V)1
Vout (max) (V)57
Iout (max) (A)5
Iq (typ) (mA)0.015
Switching frequency (min) (kHz)200
Switching frequency (max) (kHz)500
FeaturesEnable, Forced PWM, Frequency synchronization, Light Load Efficiency, Over Current Protection, Power good, Pre-Bias Start-Up, Synchronous Rectification, Tracking, Wettable flanks package
Operating temperature range (°C)-40 to 125
RatingAutomotive
TI functional safety categoryFunctional Safety-Capable
Regulated outputs (#)1
Control modecurrent mode
Duty cycle (max) (%)98
TypeConverter
WQFN (RNP)3024 mm² 6 x 4
产品购买
  • 商品型号
  • 封装
  • 工作温度
  • 包装
  • 价格
  • 现货库存
  • 操作
10s
温馨提示:
订单商品问题请移至我的售后服务提交售后申请,其他需投诉问题可移至我的投诉提交,我们将在第一时间给您答复
返回顶部