h1_key

TI(德州仪器) LMG3410R150
德州仪器 (TI) 全系列产品在线购买
  • TI(德州仪器) LMG3410R150
  • TI(德州仪器) LMG3410R150
  • TI(德州仪器) LMG3410R150
  • TI(德州仪器) LMG3410R150
  • TI(德州仪器) LMG3410R150
  • TI(德州仪器) LMG3410R150
立即查看
您当前的位置: 首页 > 电源管理 > 氮化镓 (GaN) IC > LMG3410R150
LMG3410R150

LMG3410R150

正在供货

具有集成驱动器和过流保护功能的 600V 150mΩ GaN

产品详情
  • 说明
  • 特性
  • 参数
  • 封装 | 引脚 | 尺寸

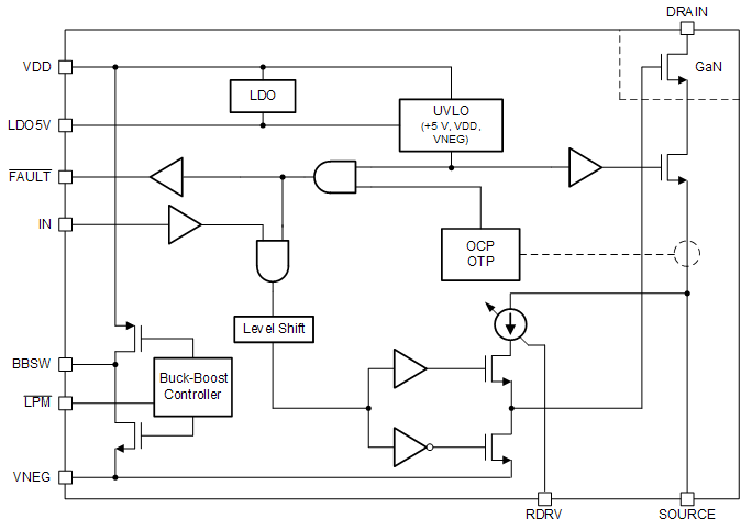
LMG341xR150 GaN 功率级具有集成驱动器和保护功能,可让设计人员在电力电子系统中实现更高水平的功率密度和效率。LMG341x 的固有优势超越硅 MOSFET,包括超低输入和输出电容值、可将开关损耗降低 80% 的零反向恢复以及可降低 EMI 的低开关节点振铃。这些优势支持诸如图腾柱 PFC 之类的密集高效拓扑。

LMG341xR150 通过集成一系列独特的 特性 提供了传统共源共栅 GaN 和独立 GaN FET 的智能替代产品,以简化设计、最大限度地提高可靠性并优化任何电源的性能。集成式栅极驱动器支持 100V/ns 开关(Vds 振铃几乎为零),低于 100ns 的限流可自行防止意外击穿事件,过热关断可防止热逃逸,而且系统接口信号可提供自监控功能。

  • TI GaN 工艺通过了实际应用硬开关任务剖面可靠性加速测试
  • 支持高密度电源转换设计
    • 与共源共栅或独立 GaN FET 相比具有卓越的系统性能
    • 低电感 8mm x 8mm QFN 封装简化了设计和布局
    • 可调节驱动强度确保开关性能和 EMI 控制
    • 数字故障状态输出信号
    • 仅需 +12V 非稳压电源
  • 集成栅极驱动器
    • 零共源电感
    • 20ns 传播延迟确保 MHz 级工作频率
    • 工艺经过调整的栅极偏置电压确保可靠性
    • 25V/ns 至 100V/ns 的用户可调节压摆率
    • 逐周期过流保护
  • 强大的保护
    • 无需外部保护组件
    • 过流保护,响应时间低于 100ns
    • 压摆率抗扰性高于 150V/ns
    • 瞬态过压抗扰度
    • 过热保护
    • 针对所有电源轨的 UVLO 保护
  • 器件选项
    • LMG3410R150:锁存过流保护
    • LMG3411R150:逐周期过流保护
VDS (max) (V)600
RDS(on) (mΩ)150
ID (max) (A)6
FeaturesBottom-side cooled, Latched overcurrent protection, Overtemperature protection
RatingCatalog
Operating temperature range (°C)-40 to 150
VQFN (RWH)3264 mm² 8 x 8
产品购买
  • 商品型号
  • 封装
  • 工作温度
  • 包装
  • 价格
  • 现货库存
  • 操作
10s
温馨提示:
订单商品问题请移至我的售后服务提交售后申请,其他需投诉问题可移至我的投诉提交,我们将在第一时间给您答复
返回顶部