h1_key

TI(德州仪器) LM5163H-Q1
德州仪器 (TI) 全系列产品在线购买
  • TI(德州仪器) LM5163H-Q1
  • TI(德州仪器) LM5163H-Q1
  • TI(德州仪器) LM5163H-Q1
  • TI(德州仪器) LM5163H-Q1
  • TI(德州仪器) LM5163H-Q1
  • TI(德州仪器) LM5163H-Q1
立即查看
您当前的位置: 首页 > 电源管理 > 直流/直流开关稳压器 > 降压稳压器 > LM5163H-Q1
LM5163H-Q1

LM5163H-Q1

正在供货

具有超低 IQ 的汽车类 6V 至 100V 输入、0.5A 同步高温直流/直流降压转换器

产品详情
  • 说明
  • 特性
  • 参数
  • 封装 | 引脚 | 尺寸

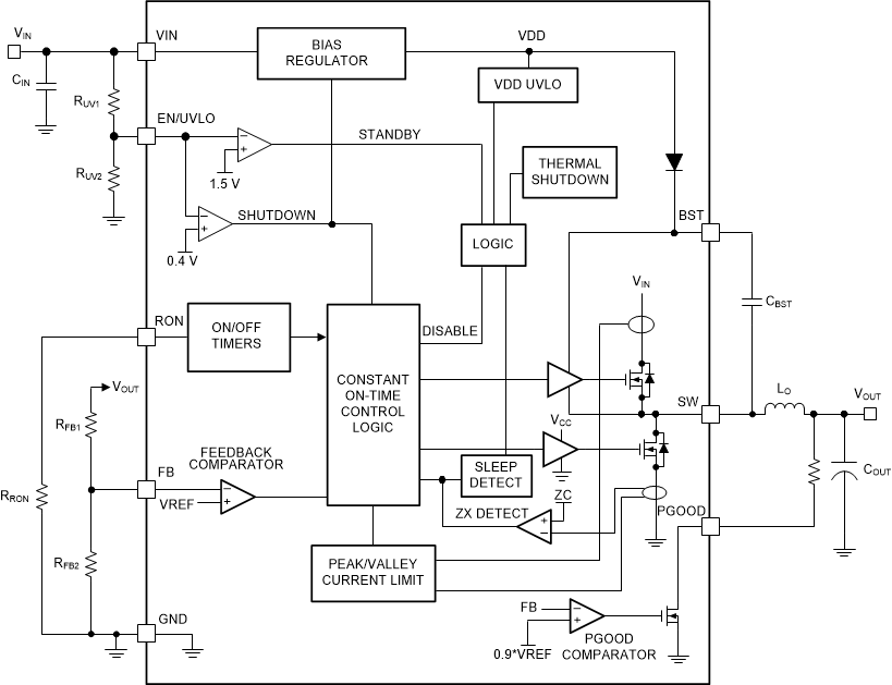
动力总成系统中的冷却液可能很昂贵。随着制造商通过减少系统中冷却液(水、空气)的使用来降低成本的现实要求,动力总成对环境温度的要求不断提高。此外,ADAS(摄像头模块)和动力总成中的耗电系统通常在小机壳中需要较高的输出功率。这些要求促使直流/直流转换器需要在高环境温度下工作,从而导致结温超过 150°C。LM5163H-Q1 同步降压转换器设计用于在最高 165°C 的高温结温下工作,可实现支持高环境温度和输出功率规格的高密度解决方案。LM5163H-Q1 可在较宽的输入电压范围内工作,从而最大限度地减少了对外部浪涌抑制器件的需求。

50ns 的最短可控导通时间有助于实现较大的降压比,支持从 48V 标称输入到低电压轨的直接降压转换,从而降低系统的复杂性并减少解决方案成本。LM5163H-Q1 能够在输入电压突降至 6V 时根据需要以接近 100% 的占空比继续工作,因而是高性能 48V 电池汽车应用和 MHEV/EV 系统的理想选择。

LM5163H-Q1 具有比汽车 AEC-Q100 1 级标准更高的温度曲线,并采用 8 引脚 SO PowerPAD™ 集成电路封装。该器件的 1.27mm 引脚间距可以为高电压应用提供足够的间距。

  • 符合面向汽车应用的 AEC-Q100 标准
    • 器件温度等级 1:–40°C 至 +125°C 的环境温度范围
  • 专为可靠耐用的应用而设计
    • 6V 至 100V 的宽输入电压范围
    • 结温范围:-40°C 至 +165°C
    • 165°C 的热关断保护
    • 峰值和谷值电流限制保护
    • 输入 UVLO 和固定的 3ms 软启动
  • 针对超低 EMI 要求进行了优化
    • 符合 CISPR 25 5 类标准
  • 适用于可扩展的汽车电源
    • 最短导通时间和关闭时间低:50ns
    • 高达 1MHz 的可调节开关频率
    • 可实现高轻负载效率的二极管仿真
    • 10.5µA 空载输入静态电流
    • 3µA 关断静态电流
  • 通过集成技术减小解决方案尺寸,降低成本
    • COT 模式控制架构
    • 集成式 0.725Ω NFET 降压开关
    • 集成式 0.34Ω NFET 同步整流器省去了外部肖特基二极管
    • 1.2V 内部电压基准
    • 无环路补偿组件
    • 内部 VCC 偏置稳压器和自举二极管
  • 使用 WEBENCH Power Designer 创建定制稳压器设计
Vin (min) (V)6
Vin (max) (V)100
Vout (min) (V)1.2
Vout (max) (V)90
Iout (max) (A)0.5
Iq (typ) (mA)0.0105
Switching frequency (min) (kHz)75
Switching frequency (max) (kHz)1000
FeaturesEnable, Light Load Efficiency, Over Current Protection, Power good, Soft Start Fixed, Synchronous Rectification
Operating temperature range (°C)-40 to 165
RatingAutomotive
TI functional safety categoryFunctional Safety-Capable
Regulated outputs (#)1
Control modeConstant on-time (COT)
Duty cycle (max) (%)99
TypeConverter
HSOIC (DDA)829.4 mm² 4.9 x 6
产品购买
  • 商品型号
  • 封装
  • 工作温度
  • 包装
  • 价格
  • 现货库存
  • 操作
10s
温馨提示:
订单商品问题请移至我的售后服务提交售后申请,其他需投诉问题可移至我的投诉提交,我们将在第一时间给您答复
返回顶部