h1_key

TI(德州仪器) LM5163
德州仪器 (TI) 全系列产品在线购买
  • TI(德州仪器) LM5163
  • TI(德州仪器) LM5163
  • TI(德州仪器) LM5163
  • TI(德州仪器) LM5163
  • TI(德州仪器) LM5163
  • TI(德州仪器) LM5163
立即查看
您当前的位置: 首页 > 电源管理 > 直流/直流开关稳压器 > 降压稳压器 > LM5163
LM5163

LM5163

正在供货

具有超低 IQ 的 100V 输入、0.5A 同步降压直流/直流转换器

产品详情
  • 说明
  • 特性
  • 参数
  • 封装 | 引脚 | 尺寸

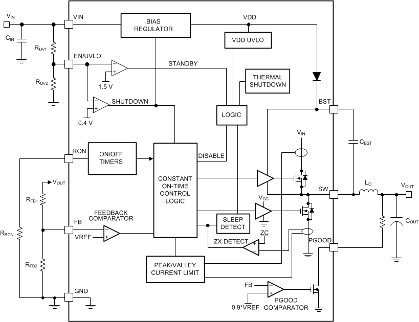
LM5163 同步降压转换器用于在宽输入电压范围内进行调节,从而最大限度地减少对外部浪涌抑制组件的需求。50ns 的最短可控导通时间有助于实现较大的降压比,支持从 48V 标称输入到低电压轨的直接降压转换,从而降低系统的复杂性并减少解决方案成本。LM5163 在输入电压突降至 6V 时能够根据需要以接近 100% 的占空比继续工作,使其成为宽输入电源范围工业和高电池节数电池组 应用的理想选择。

LM5163 具有集成式高侧和低侧功率 MOSFET,可提供高达 0.5A 的输出电流。恒定导通时间 (COT) 控制架构可提供几乎恒定的开关频率,具有出色的负载和线路瞬态响应。其他 特性 LM5163 的其他特性包括超低 IQ 和二极管仿真模式运行(可实现高轻负载效率)、创新的峰值和谷值过流保护、集成式 VCC 偏置电源和自举二极管、精密使能和输入 UVLO 以及具有自动恢复功能的热关断保护。开漏 PGOOD 指示器可提供进行定序、故障报告和输出电压监视功能。

LM5163 采用热增强型 8 引脚 SO PowerPAD™ 封装。其 1.27mm 引脚间距可以为高电压 应用的实施。

  • 专为可靠耐用的应用 设计
    • 6V 至 100V 的宽输入电压范围
    • 结温范围:–40°C 至 +150°C
    • 固定 3ms 内部软启动计时器
    • 峰值和谷值电流限制保护
    • 输入 UVLO 和热关断保护
  • 适用于可扩展的工业电源和电池组
    • 最短导通时间和关闭时间低:50ns
    • 高达 1MHz 的可调节开关频率
    • 可实现高轻负载效率的二极管仿真
    • 10.5µA 空载输入静态电流
    • 3µA 关断静态电流
  • 超低 EMI 辐射
    • 针对 CISPR 25 5 类 标准进行了优化
  • 通过集成技术减小解决方案尺寸,降低成本
    • COT 模式控制架构
    • 集成式 0.725Ω NFET 降压开关
    • 集成式 0.34Ω NFET 同步整流器省去了外部肖特基二极管
    • 1.2V 内部电压基准
    • 无环路补偿组件
    • 内部 VCC 偏置稳压器和自举二极管
    • 漏极开路电源正常指示器
    • 带 PowerPAD™ 的 8 引脚 SOIC 封装
  • 使用 WEBENCH® 电源设计器创建定制稳压器设计
Vin (min) (V)6
Vin (max) (V)100
Vout (min) (V)1.2
Vout (max) (V)90
Iout (max) (A)0.5
Iq (typ) (mA)0.0105
Switching frequency (min) (kHz)75
Switching frequency (max) (kHz)1000
FeaturesEnable, Light Load Efficiency, Over Current Protection, Power good, Soft Start Fixed, Synchronous Rectification
Operating temperature range (°C)-40 to 150
RatingCatalog
TI functional safety categoryFunctional Safety-Capable
Regulated outputs (#)1
Control modeConstant on-time (COT)
Duty cycle (max) (%)99
TypeConverter
HSOIC (DDA)829.4 mm² 4.9 x 6
产品购买
  • 商品型号
  • 封装
  • 工作温度
  • 包装
  • 价格
  • 现货库存
  • 操作
10s
温馨提示:
订单商品问题请移至我的售后服务提交售后申请,其他需投诉问题可移至我的投诉提交,我们将在第一时间给您答复
返回顶部