h1_key

TI(德州仪器) TPS22948
德州仪器 (TI) 全系列产品在线购买
  • TI(德州仪器) TPS22948
  • TI(德州仪器) TPS22948
  • TI(德州仪器) TPS22948
  • TI(德州仪器) TPS22948
  • TI(德州仪器) TPS22948
  • TI(德州仪器) TPS22948
立即查看
您当前的位置: 首页 > 电源管理 > 电源开关 > 负载开关 > TPS22948
TPS22948

TPS22948

正在供货

具有反向电流阻断功能的 5.5V、0.24A、300mΩ 负载开关

产品详情
  • 说明
  • 特性
  • 参数
  • 封装 | 引脚 | 尺寸

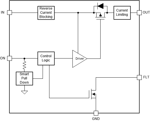
TPS22948 器件是一款小型单通道负载开关,能够通过输出电流限制、反向电流阻断和热关断来提供强大的故障情况保护。

开关导通状态由数字输入控制,此输入可与低压控制信号直接连接。首次加电时,此器件使用智能下拉电阻来保持 ON 引脚不悬空,直到系统定序完成。故意将该引脚驱动为高电平 (>VIH) 之后,便会断开智能下拉电阻,以防止不必要的功率损耗。 ™

TPS22948 采用标准 SC-70 封装,工作温度范围为 –40°C 至 125°C。

  • 输入工作电压范围 (VIN):
    2.5V 至 5.5V
  • 输出电流限制 (ILIMIT):
    240mA(典型值)
  • 热关断 (TSD)
  • 导通电阻 (RON):
    300mΩ(典型值)
  • 慢速开通时序可限制浪涌电流(典型值):
    • 开通时间 (tON):
      6.6mV/µs 时为 820us
  • 常开的反向电流阻断 (RCB):
    • 导通状态激活电流 (IRCB):
      –200mA(典型值)
  • 故障指示 (FLT)
  • 智能 ON 引脚下拉电阻 (RPD,ON):
    • ON VIH (ION):25nA(最大值)
    • ON VIL (RPD,ON):500kΩ(典型值)
  • 低功耗:
    • 导通状态 (IQ):50uA(典型值)
    • 关断状态 (ISD):0.3uA(典型值)
Number of channels1
Vin (min) (V)2.5
Vin (max) (V)5.5
Imax (A)0.1
Ron (typ) (mΩ)300
Shutdown current (ISD) (typ) (µA)5
Quiescent current (Iq) (typ) (µA)50
Soft startFixed Rise Time
Current limit typeFixed
FeaturesReverse current protection, Short circuit protection, Thermal shutdown
RatingCatalog
Operating temperature range (°C)-40 to 105
FETInternal
Device typeLoad switches
FunctionInrush current control, Reverse current blocking, Short circuit protection, Thermal shutdown
SOT-SC70 (DCK)64.2 mm² 2 x 2.1
产品购买
  • 商品型号
  • 封装
  • 工作温度
  • 包装
  • 价格
  • 现货库存
  • 操作
10s
温馨提示:
订单商品问题请移至我的售后服务提交售后申请,其他需投诉问题可移至我的投诉提交,我们将在第一时间给您答复
返回顶部