h1_key

TI(德州仪器) LM51551
德州仪器 (TI) 全系列产品在线购买
  • TI(德州仪器) LM51551
  • TI(德州仪器) LM51551
  • TI(德州仪器) LM51551
  • TI(德州仪器) LM51551
  • TI(德州仪器) LM51551
  • TI(德州仪器) LM51551
立即查看
您当前的位置: 首页 > 电源管理 > 直流/直流开关稳压器 > 升压稳压器 > LM51551
LM51551

LM51551

正在供货

具有断续模式的 2.2MHz 宽输入电压非同步升压、反激式和 SEPIC 控制器

产品详情
  • 说明
  • 特性
  • 参数
  • 封装 | 引脚 | 尺寸

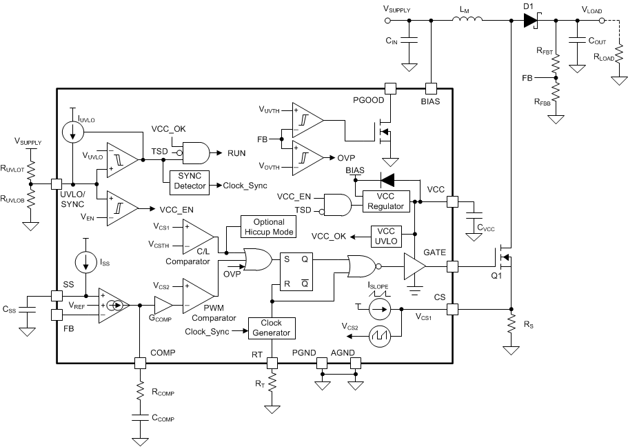
LM5155x(LM5155 和 LM51551)是一款采用峰值电流模式控制的宽输入范围非同步升压控制器。该器件可用于升压、SEPIC 和反激式拓扑。

如果 BIAS 引脚连接到 VCC 引脚,则 LM5155x 可由单节电池(最低电压 2.97V)供电。如果 BIAS 引脚电压高于 3.5V,则该器件可使用低至 1.5V 的输入电源电压。

  • 功能安全型
    • 可提供用于功能安全系统设计的文档
  • 适用于电池应用的宽输入工作范围
    • 3.5V 至 45V 工作范围
    • 当 BIAS = VCC 时,为 2.97V 至 16V
    • BIAS 电压大于等于 3.5V 时最小升压电源电压为 1.5V
    • 高达 50V 的输入瞬态保护
  • 最小电池消耗
    • 低关断电流 (I Q ≤ 2.6µA)
    • 低工作电流 (I Q ≤ 480µA)
  • 解决方案尺寸小、成本低
    • 最大开关频率为 2.2MHz
    • 12 引脚 WSON 封装 (3mm × 2mm)
    • 集成的误差放大器支持在没有光耦合器的情况下进行初级侧稳压(反激)
    • 启动期间下冲最小化(启停应用)
  • 低功耗、高效率
    • 100mV ±7% 低限流阈值
    • 强大的 1.5A 峰值标准 MOSFET 驱动器
    • 支持外部 VCC 电源
  • 避免 AM 频带干扰和串扰
    • 可选的时钟同步
    • 100kHz 至 2.2MHz 的动态可编程开关频率
  • 集成保护特性
    • 在输入电压范围内具有恒定峰值电流限制
    • 可选断续模式短路保护(参阅 器件比较表 )
    • 可编程线路 UVLO
    • OVP 保护
    • 热关断
  • 精确的 ±1% 精度反馈基准
  • 可编程额外斜率补偿
  • 可调软启动
  • PGOOD 指示器
  • 使用 LM5155x 并借助 WEBENCH Power Designer 创建定制设计方案
TopologyBoost, Flyback, SEPIC
Vin (min) (V)1.5
Vin (max) (V)45
Vout (min) (V)1.5
Vout (max) (V)300
Regulated outputs (#)1
Switching frequency (min) (kHz)100
Switching frequency (max) (kHz)2200
Iq (typ) (mA)0.45
FeaturesAdjustable current limit, Frequency synchronization, Hiccup mode protection, Nonsynchronous rectification, Power good, UVLO adjustable
Duty cycle (max) (%)93
TI functional safety categoryFunctional Safety-Capable
RatingCatalog
Operating temperature range (°C)-40 to 125
TypeController
WSON (DSS)126 mm² 3 x 2
产品购买
  • 商品型号
  • 封装
  • 工作温度
  • 包装
  • 价格
  • 现货库存
  • 操作
10s
温馨提示:
订单商品问题请移至我的售后服务提交售后申请,其他需投诉问题可移至我的投诉提交,我们将在第一时间给您答复
返回顶部