h1_key

TI(德州仪器) TPS61088-Q1
德州仪器 (TI) 全系列产品在线购买
  • TI(德州仪器) TPS61088-Q1
  • TI(德州仪器) TPS61088-Q1
  • TI(德州仪器) TPS61088-Q1
  • TI(德州仪器) TPS61088-Q1
  • TI(德州仪器) TPS61088-Q1
  • TI(德州仪器) TPS61088-Q1
立即查看
您当前的位置: 首页 > 电源管理 > 直流/直流开关稳压器 > 升压稳压器 > TPS61088-Q1
TPS61088-Q1

TPS61088-Q1

正在供货

符合 AEC-Q100 标准的 10A 完全集成式同步升压转换器

产品详情
  • 说明
  • 特性
  • 参数
  • 封装 | 引脚 | 尺寸

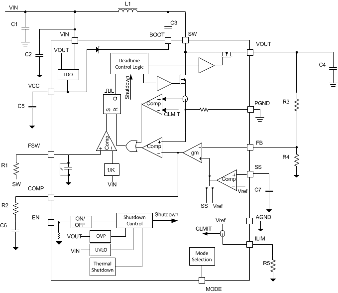
TPS61088-Q1 是一款输入电压为 2.7V 至 12V 的高功率密度同步升压转换器,旨在为汽车应用提供高效的小尺寸 解决方案。TPS61088-Q1 的最低输入电压为 2.7V,因此也可在需要高功率输出的应用(比如紧急呼叫)中为单节或者双节锂离子备用电池 (BUB) 升压, 进而 驱动扬声器、天线以及其它电路。

该器件还可用作后升压转换器,即对主汽车系统 3.3V 电源轨进行升压,从而为需要 5V 电压的 CAN 收发器和其它电路供电。

12.6V 输出电压能力使得 TPS61088-Q1 同样能够为音频放大器(例如,为紧急呼叫系统提供 10V 或 11V 电压)、天线、同轴电缆供电 (PoC) 和汽车音频总线 (A2B) 器件供电。

10A 开关电流可支持 要求 在冷启动期间运行的应用,例如从 3.5V 输入转化为 11V 输出,同时仍然提供高达 2A 的负载电流。

TPS61088-Q1 使用自适应恒定关断时间峰值电流控制拓扑来调节输出电压。在中等到重负载条件下,TPS61088-Q1 在脉宽调制 (PWM) 模式下工作。在轻负载条件下,该器件可通过 MODE 引脚选择下列两种工作模式之一。一种是可提高效率的 PFM 模式;另一种是可避免因开关频率较低而引发应用问题的强制 PWM 模式。可通过外部电阻在 200kHz 至 2.2MHz 范围内调节 PWM 模式下的开关频率。TPS61088-Q1 还实现了可编程的软启动功能和可调节的开关峰值电流限制功能。此外,该器件还提供 13.2V 输出过压保护、逐周期过流保护和热关断保护。

TPS61088-Q1 可提供小型 4.50mm × 3.50mm、20 引脚 VQFN 封装。

  • 符合面向汽车应用的 AEC-Q100 标准:
    • 器件温度等级 1:–40°C 至 +125°C,TA
  • 输入电压范围:2.7V 至 12V
  • 输出电压范围:4.5 至 12.6V
  • 10A 开关电流
  • 在 VIN = 5V、
    VOUT = 9V 且 IOUT = 3A 时,效率高于 90%
  • 在轻负载条件下,有 PFM 模式和强制 PWM 模式可供选择
  • 关断期间,流入 VIN 引脚的电流为 1µA
  • 可通过电阻编程的开关峰值电流限制
  • 可调节的开关频率范围:200kHz 至 2.2MHz
  • 可编程软启动
  • 13.2V 输出过压保护
  • 逐周期过流保护
  • 热关断
  • 20 引脚 4.50mm × 3.50mm 超薄型四方扁平无引线 (VQFN) 封装
  • 使用 TPS61088-Q1 及其 WEBENCH 电源设计器创建定制设计
TopologyBoost
Vin (min) (V)2.7
Vin (max) (V)12
Vout (min) (V)4.5
Vout (max) (V)12.6
Switch current limit (typ) (A)11.4
TypeConverter
Regulated outputs (#)1
Switching frequency (min) (kHz)200
Switching frequency (max) (kHz)2200
Iq (typ) (mA)0.11
FeaturesAdjustable current limit, Enable, Light Load Efficiency, Synchronous Rectification
TI functional safety categoryFunctional Safety-Capable
Duty cycle (max) (%)90
Operating temperature range (°C)-40 to 125
RatingAutomotive
VQFN (RHL)2015.75 mm² 4.5 x 3.5
产品购买
  • 商品型号
  • 封装
  • 工作温度
  • 包装
  • 价格
  • 现货库存
  • 操作
10s
温馨提示:
订单商品问题请移至我的售后服务提交售后申请,其他需投诉问题可移至我的投诉提交,我们将在第一时间给您答复
返回顶部