h1_key

TI(德州仪器) UCC28742
德州仪器 (TI) 全系列产品在线购买
  • TI(德州仪器) UCC28742
  • TI(德州仪器) UCC28742
  • TI(德州仪器) UCC28742
  • TI(德州仪器) UCC28742
  • TI(德州仪器) UCC28742
  • TI(德州仪器) UCC28742
立即查看
您当前的位置: 首页 > 电源管理 > 交流/直流和隔离式直流/直流开关稳压器 > 反激式控制器 > UCC28742
UCC28742

UCC28742

正在供货

具有 1% 输出调节精度的高效反激控制器

产品详情
  • 说明
  • 特性
  • 参数
  • 封装 | 引脚 | 尺寸

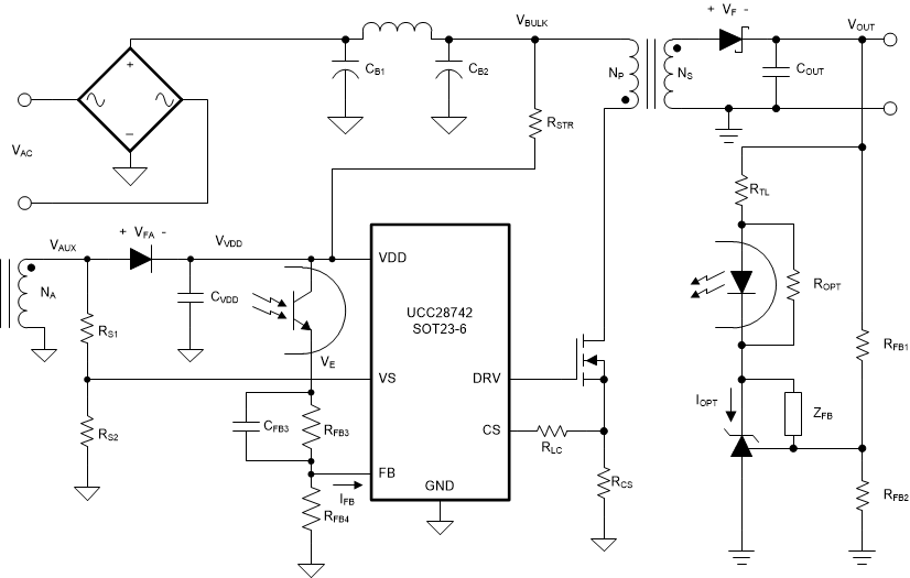
UCC28742 离线反激式控制器是一款高度集成的 6 引脚次级侧稳压 PWM 控制器,适用于高效交流/直流电源。这是一种隔离式反激电源控制器,使用一个光耦合器来提供恒定电压 (CV),从而改善对大型负载阶跃的瞬态响应。此器件处理来自光耦合反馈和辅助反激式绕组的信息,以此实现对输出电压和电流的高性能控制。

UCC28742 采用先进的控制算法来实现高运行效率和性能。驱动输出接至一个 MOSFET 电源开关。带有谷值开关的断续传导模式 (DCM) 减少了开关损耗。开关频率的调制和初级电流峰值振幅(FM 和 AM)在整个负载和线路范围内保持较高的转换效率。

此控制器的最大开关频率为 80kHz,并且一直保持对变压器内峰值一次侧电流的控制。200Hz 的最小开关频率有助于实现较低的空载输入功率。

  • 光耦合反馈可实现精度高达 1% 的调节
  • 精确电流限制以及过载超时保护和延迟断续响应
  • 谐振环谷底开关运行模式可实现最高总体效率
  • 最大开关频率为 80kHz
  • 简化电磁干扰 (EMI) 兼容性的频率抖动
  • 针对金属氧化物半导体场效应晶体管 (MOSFET) 的已钳制栅极驱动输出
  • 超低启动电流和大型 VDD 迟滞
    • 高值启动电阻器
    • 低偏置电容
  • 故障保护
    • 输入低线路
    • 输出过压
    • 过流
    • 短路
  • SOT23-6 封装
  • 使用 UCC28742 并借助 WEBENCH® 电源设计器创建定制设计方案
Control modeSecondary-side regulation
UVLO thresholds on/off (V)22/7.7
Duty cycle (max) (%)99
Switching frequency (max) (kHz)105
FeaturesCurrent limiting, DCM, Light load efficiency, Light-load efficiency, Overcurrent protection, Overvoltage protection, SSR, Secondary-side regulated, Soft start, Valley switching
Operating temperature range (°C)-40 to 125
RatingCatalog
Device typeControllers
TopologyFlyback
SOT-23 (DBV)68.12 mm² 2.9 x 2.8
产品购买
  • 商品型号
  • 封装
  • 工作温度
  • 包装
  • 价格
  • 现货库存
  • 操作
10s
温馨提示:
订单商品问题请移至我的售后服务提交售后申请,其他需投诉问题可移至我的投诉提交,我们将在第一时间给您答复
返回顶部