h1_key

TI(德州仪器) LM76002-Q1
德州仪器 (TI) 全系列产品在线购买
  • TI(德州仪器) LM76002-Q1
  • TI(德州仪器) LM76002-Q1
  • TI(德州仪器) LM76002-Q1
  • TI(德州仪器) LM76002-Q1
  • TI(德州仪器) LM76002-Q1
  • TI(德州仪器) LM76002-Q1
立即查看
您当前的位置: 首页 > 电源管理 > 直流/直流开关稳压器 > 降压稳压器 > LM76002-Q1
LM76002-Q1

LM76002-Q1

正在供货

3.5V 至 60V 3.5A/2.5A 同步稳压器

产品详情
  • 说明
  • 特性
  • 参数
  • 封装 | 引脚 | 尺寸

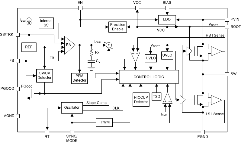
LM76002-Q1/LM76003-Q1 稳压器是一款易于使用的同步降压直流/直流转换器,能驱动高达 2.5A (LM76002-Q1) 或 3.5A (LM76003-Q1) 的负载电流,输入电压最高可达 60V。LM76002-Q1/LM76003-Q1 解决方案尺寸极小,但能提供优异的效率和输出精度。采用峰值电流模式控制。可调 特性 (例如可调开关频率、同步、FPWM 选项、电源正常状态标志、精密使能端、可调式软启动和跟踪)可为各种应用提供灵活且简单易用的 解决方案。轻负载时的自动频率折返和可选的外部偏置电源可以提高效率。该器件需要极少的外部组件,其引脚专为简化 PCB 布局而设计,可提供优异的 EMI (CISPR25) 和热性能。保护 功能 包括输入欠压锁定、热关断、逐周期电流限制和短路保护。LM76002-Q1/LM76003-Q1 器件采用 WQFN 30 引脚无引线式封装,且具有可湿性侧面。

  • 具有符合面向汽车应用的 AEC-Q100 标准
    • 器件温度 1 级:-40℃ 至 +125℃ 的环境运行温度范围
    • 器件 HBM ESD 分类等级 2
    • 器件 CDM ESD 分类等级 C5
  • 集成同步整流
  • 输入电压 3.5V 至 60V(最大值 65V)
  • 输出电压 1V 至 95% VIN
  • 稳压静态电流 15µA
  • 宽电压转换范围
    • tON-MIN = 65ns(典型值)
    • tOFF-MIN = 95ns(典型值)
  • 系统级 特性
    • 与外部时钟保持同步
    • 电源正常状态标志
    • 可调软启动(默认为 6.3ms)
  • 引脚可选式 FPWM 运行
  • 可调频率范围:300kHz 至 2.2MHz
  • 在轻负载架构下实现高效率 (PFM)
  • 保护 功能
    • 逐周期电流限制
    • 具有断续模式的短路保护
    • 过热关断保护
  • 使用 LM76002-Q1η/LM76003-Q1 并借助 WEBENCH® 电源设计器创建定制设计方案
Vin (min) (V)3.5
Vin (max) (V)60
Vout (min) (V)1
Vout (max) (V)57
Iout (max) (A)2.5
Iq (typ) (mA)0.015
Switching frequency (min) (kHz)300
Switching frequency (max) (kHz)2200
FeaturesEnable, Forced PWM, Frequency synchronization, Light Load Efficiency, Over Current Protection, Power good, Pre-Bias Start-Up, Soft Start Adjustable, Synchronous Rectification, Tracking, Wettable flanks package
Operating temperature range (°C)-40 to 125
RatingAutomotive
Regulated outputs (#)1
Control modecurrent mode
Duty cycle (max) (%)98
TypeConverter
WQFN (RNP)3024 mm² 6 x 4
产品购买
  • 商品型号
  • 封装
  • 工作温度
  • 包装
  • 价格
  • 现货库存
  • 操作
10s
温馨提示:
订单商品问题请移至我的售后服务提交售后申请,其他需投诉问题可移至我的投诉提交,我们将在第一时间给您答复
返回顶部