h1_key

TI(德州仪器) BQ24076
德州仪器 (TI) 全系列产品在线购买
  • TI(德州仪器) BQ24076
  • TI(德州仪器) BQ24076
  • TI(德州仪器) BQ24076
  • TI(德州仪器) BQ24076
  • TI(德州仪器) BQ24076
  • TI(德州仪器) BQ24076
立即查看
您当前的位置: 首页 > 电源管理 > 电池管理 IC > 电池充电器 IC > BQ24076
BQ24076

BQ24076

正在供货

具有电源路径和 4.4V VBAT 的独立型单节电池 1.5A 线性充电器

产品详情
  • 说明
  • 特性
  • 参数
  • 封装 | 引脚 | 尺寸

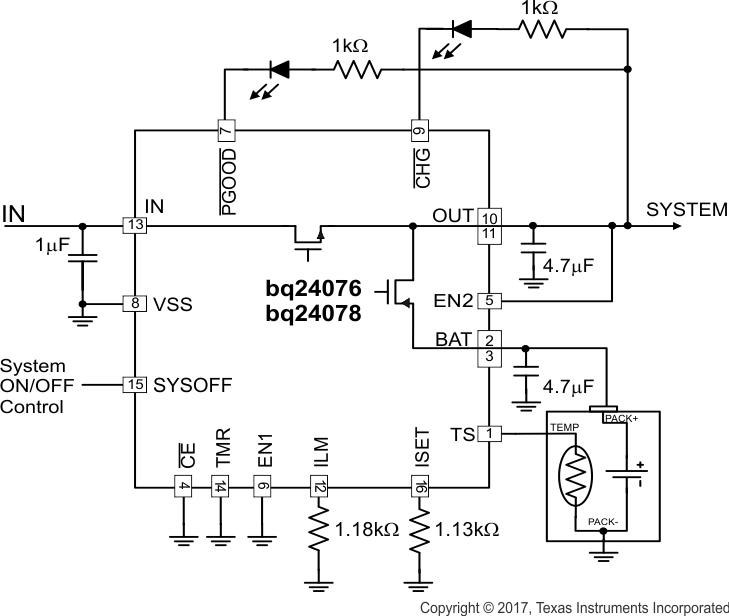
bq2407x 是一个集成型锂离子电池线性充电器系列,具有适用于空间受限型便携式 应用的系统电源路径管理功能。这类器件通过 USB 端口或交流适配器运行,最高支持 1.5A 的充电电流。它们在输入电压范围内具有输入电压保护功能,因此支持非稳压适配器。bq2407x 的 USB 输入电流限制精度和启动序列使得这款器件能够符合 USB-IF 涌入电流规范。此外,输入动态电源管理 (VIN-DPM) 可防止因错误配置 USB 电源而引起的系统崩溃,并且可最大程度地提高能够从适配器中获得的功率。

bq2407x 具有 动态电源路径管理 (DPPM) 功能,可在为系统供电的同时独立为电池充电。当输入电流限制引起系统输出降至 DPPM 阈值时,DPPM 电路将减少充电电流;因此,可在为系统负载供电时随时监测充电电流。这个特性减少了电池上充放电周期的数量,可实现充电正常终止并使得系统能够在由有缺陷或者不完整的电池组供电的情况下运行。

此外,该系列充电器可提供经稳压的系统输入,即使在电池完全放电的情况下,也可使系统在连接电源后实现瞬间开启。当适配器无法提供峰值系统电流时,电源路径管理架构还允许使用电池来补充系统电流,进而支持使用更小的适配器。

电池充电发生于以下三个阶段:调节、恒定电流和恒定电压。在所有的充电阶段,一个内部控制环路监测 IC 结温并且如果超过此内部温度阈值则减少充电电流。充电器功率级和充电电流感应功能完全集成在了一起。该充电器具高精度电流和电压调节环路、充电状态显示和充电终止功能。输入电流限制和充电电流可使用外部电阻编程设定。

  • 完全符合 USB 充电器标准
    • 最大输入电流可选 100mA 和 500mA
    • 100mA 最大电流限制可确保充电符合 USB-IF 标准
    • 基于输入的动态电源管理 (VIN-DPM),用于保护免受不良 USB 电源损害
  • 28V 输入额定值,具有过压保护
  • 集成的动态电源路径管理 (DPPM) 功能可同时独立进行系统供电和电池充电
  • 具有用于进行电流监控的输出 (ISET),可支持高达 1.5A 的充电电流
  • 针对墙式充电器的高达 1.5A 的可编程输入电流限制
  • 系统输出跟踪电池电压
  • 带有 SYSOFF 输入的电池断开功能。
  • 可编程预充电和快速充电安全定时器
  • 反向电流、短路和热保护
  • 负温度系数 (NTC) 热敏电阻输入
  • 专有启动序列可限制浪涌电流
  • 电池充电电压 VBAT
    • bq24076 - 4.4V(典型值)
    • bq24078 - 4.35V(典型值)
  • 状态指示 - 正在充电/充电完成,电源正常
Number of series cells1
Charge current (max) (A)1.5
Vin (max) (V)6.4
Cell chemistryLi-Ion/Li-Polymer
Battery charge voltage (min) (V)4.4
Battery charge voltage (max) (V)4.4
Absolute max Vin (max) (V)28
Control topologyLinear
Control interfaceStandalone (RC-Settable)
FeaturesBAT temp thermistor monitoring (hot/cold profile), IC thermal regulation, Input OVP, Power Path, VINDPM (Input voltage threshold to maximize adaptor power)
Vin (min) (V)4.35
RatingCatalog
Operating temperature range (°C)-40 to 85
VQFN (RGT)169 mm² 3 x 3
产品购买
  • 商品型号
  • 封装
  • 工作温度
  • 包装
  • 价格
  • 现货库存
  • 操作
10s
温馨提示:
订单商品问题请移至我的售后服务提交售后申请,其他需投诉问题可移至我的投诉提交,我们将在第一时间给您答复
返回顶部