h1_key

TI(德州仪器) TPS92692-Q1
德州仪器 (TI) 全系列产品在线购买
  • TI(德州仪器) TPS92692-Q1
  • TI(德州仪器) TPS92692-Q1
  • TI(德州仪器) TPS92692-Q1
  • TI(德州仪器) TPS92692-Q1
  • TI(德州仪器) TPS92692-Q1
  • TI(德州仪器) TPS92692-Q1
立即查看
您当前的位置: 首页 > 电源管理 > LED 驱动器 > 汽车 LED 驱动器 > TPS92692-Q1
TPS92692-Q1

TPS92692-Q1

正在供货

具有扩频频率调制功能和内部 PWM 发生器的高精度 LED 控制器

产品详情
  • 说明
  • 特性
  • 参数
  • 封装 | 引脚 | 尺寸

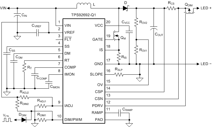
The TPS92692 and TPS92692-Q1 are high accuracy peak current mode based controllers designed to support step-up/down LED driver topologies. The device incorporates a rail-to-rail current amplifier to measure LED current and spread spectrum frequency modulation technique for improved EMI performance.

This high performance LED controller can independently modulate LED current using either analog or PWM dimming techniques. Linear analog dimming response with over 15:1 range is obtained by varying the voltage across the high impedance analog adjust (IADJ) input. PWM dimming of LED current is achieved by directly modulating the DIM/PWM input pin with the desired duty cycle or by enabling the internal PWM generator circuit. The PWM generator translates the DC voltage at DIM/PWM pin to corresponding duty cycle by comparing it to the internal triangle wave generator. The optional PDRV gate driver output can be used to drive an external P-Channel series MOSFET.

The TPS92692 and TPS92692-Q1 devices support continuous LED status check through the current monitor (IMON) output. The devices also include an open drain fault indicator output to indicate LED overcurrent, output overvoltage and output undervoltage conditions.

  • Wide Input Voltage: 4.5 V to 65 V
  • Better than ± 4% LED Current Accuracy over –40°C to 150°C Junction Temperature Range
  • Spread Spectrum Frequency Modulation for Improved EMI
  • Comprehensive Fault Protection Circuitry with Current Monitor output and Open Drain Fault Flag Indicator
  • Internal Analog Voltage to PWM Duty Cycle Generator for stand-alone Dimming Operation
  • Compatible with Direct PWM Input with over 1000:1 Dimming Range
  • Analog LED Current Adjust Input (IADJ) with over 15:1 Contrast Ratio
  • Integrated P-Channel Driver to enable Series FET Dimming and LED Protection
  • TPS92692-Q1: Automotive Q100 Grade 1 Qualified
Number of channels1
TopologyBoost Controller, Buck Controller, Buck-Boost Controller, Cuk Controller, Flyback Controller, SEPIC Controller
RatingAutomotive
Operating temperature range (°C)-40 to 125
Vin (min) (V)4.5
Vin (max) (V)65
Vout (min) (V)3
Vout (max) (V)65
Iout (max) (A)5
Iq (typ) (mA)1.8
Switching frequency (max) (kHz)800
FeaturesAdjustable Switch Frequency, Fault Detection, LED Open Detection, LED Short to Ground Detection, Precision Dimming Control, Soft Start, Spread Spectrum, Synchronization Pin, Thermal shutdown
HTSSOP (PWP)2041.6 mm² 6.5 x 6.4
产品购买
  • 商品型号
  • 封装
  • 工作温度
  • 包装
  • 价格
  • 现货库存
  • 操作
10s
温馨提示:
订单商品问题请移至我的售后服务提交售后申请,其他需投诉问题可移至我的投诉提交,我们将在第一时间给您答复
返回顶部