h1_key

TI(德州仪器) TPS3850-Q1
德州仪器 (TI) 全系列产品在线购买
  • TI(德州仪器) TPS3850-Q1
  • TI(德州仪器) TPS3850-Q1
  • TI(德州仪器) TPS3850-Q1
  • TI(德州仪器) TPS3850-Q1
  • TI(德州仪器) TPS3850-Q1
  • TI(德州仪器) TPS3850-Q1
立即查看
您当前的位置: 首页 > 电源管理 > 监控器和复位 IC > TPS3850-Q1
TPS3850-Q1

TPS3850-Q1

正在供货

用于进行 OV 和 UV 监控的汽车窗口监控器,具有窗口看门狗计时器和可编程延迟

产品详情
  • 说明
  • 特性
  • 参数
  • 封装 | 引脚 | 尺寸

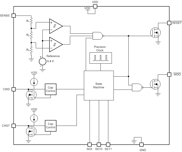
TPS3850-Q1 将可编程窗口看门狗定时器与高精度电压监控器相结合。TPS3850-Q1 窗口比较器在 SENSE 引脚上可针对过压 (VIT+(OV)) 和欠压 (VIT–(UV)) 阈值实现 0.8% 的精度(–40°C 至 +125°C)。TPS3850-Q1 在两种阈值条件下还可提供高精度迟滞,因此非常适用于容差要求严苛的系统。该监控器的 RESET 延迟可通过经出厂编程的默认延迟设置进行设定,也可以通过外部电容以编程方式设定。出厂编程的 RESET 延迟具备 9.5% 精度、高精度延迟时间。

TPS3850-Q1 具备适用于多种应用的可编程窗口看门狗计时器。专用看门狗输出 (WDO) 有助于提高分辨率,从而帮助确定出现故障情况的根本原因。窗口看门狗超时可通过经出厂编程的默认延迟设置进行设定,也可以通过外部电容以编程方式设定。可通过逻辑引脚禁用看门狗,避免在开发过程中出现意外的看门狗超时。

TPS3850-Q1 采用小型 3.00mm × 3.00mm、10 引脚 VSON 封装。TPS3850-Q1 具有可湿性侧面,可轻松进行光学检查。

  • 具有符合 AEC-Q100 标准的下列特性:
    • 器件温度等级 1:-40°C 至 125°C 环境工作温度范围
    • 器件 HBM ESD 分类等级 2
    • 器件 CDM ESD 分类等级 C4B
  • 提供功能安全
    • 可帮助进行功能安全系统设计的文档
  • 输入电压范围:VDD = 1.6V 至 6.5V
  • 0.8% 电压阈值精度(最大值)
  • 低电源电流:IDD = 10µA(典型值)
  • 用户可编程看门狗超时
  • 用户可编程复位延迟
  • 出厂编程的精密看门狗和复位计时器
  • 开漏输出
  • 精密过压和欠压监测:
    • 支持 0.9V 到 5.0V 常见电压轨
    • 提供 4% 和 7% 故障窗口
    • 0.5% 迟滞
  • 看门狗禁用功能
  • 采用小型 3mm × 3mm 10 引脚 VSON 封装
Number of supplies monitored1
Threshold voltage 1 (typ) (V)0.4, 0.864, 0.9, 0.936, 1.116, 1.152, 1.248, 1.284, 1.674, 1.8, 1.926, 2.325, 2.4, 2.6, 2.675, 3, 3.069, 3.168, 3.432, 3.531, 4.65, 5
FeaturesReset time delay, Separate VDD & sense, Timeout watchdog, Undervoltage and overvoltage monitor, Watchdog disable, Watchdog timer, Window watchdog
Reset threshold accuracy (%)1
Iq (typ) (mA)0.01
Output driver type/reset outputActive-low, Open-drain
Time delay (ms)10, 200
Supply voltage (min) (V)1.6
Supply voltage (max) (V)6.5
TI functional safety categoryFunctional Safety-Capable
RatingAutomotive
Watchdog timer WDI (s)Programmable
Operating temperature range (°C)-40 to 125
VSON (DRC)109 mm² 3 x 3
产品购买
  • 商品型号
  • 封装
  • 工作温度
  • 包装
  • 价格
  • 现货库存
  • 操作
10s
温馨提示:
订单商品问题请移至我的售后服务提交售后申请,其他需投诉问题可移至我的投诉提交,我们将在第一时间给您答复
返回顶部