h1_key

TI(德州仪器) UCC28951-Q1
德州仪器 (TI) 全系列产品在线购买
  • TI(德州仪器) UCC28951-Q1
  • TI(德州仪器) UCC28951-Q1
  • TI(德州仪器) UCC28951-Q1
  • TI(德州仪器) UCC28951-Q1
  • TI(德州仪器) UCC28951-Q1
  • TI(德州仪器) UCC28951-Q1
立即查看
您当前的位置: 首页 > 电源管理 > 交流/直流和隔离式直流/直流开关稳压器 > PWM 控制器 > UCC28951-Q1
UCC28951-Q1

UCC28951-Q1

正在供货

具有 SR 控制功能、适用于宽输入电压范围的汽车类绿色环保相移全桥控制器

产品详情
  • 说明
  • 特性
  • 参数
  • 封装 | 引脚 | 尺寸

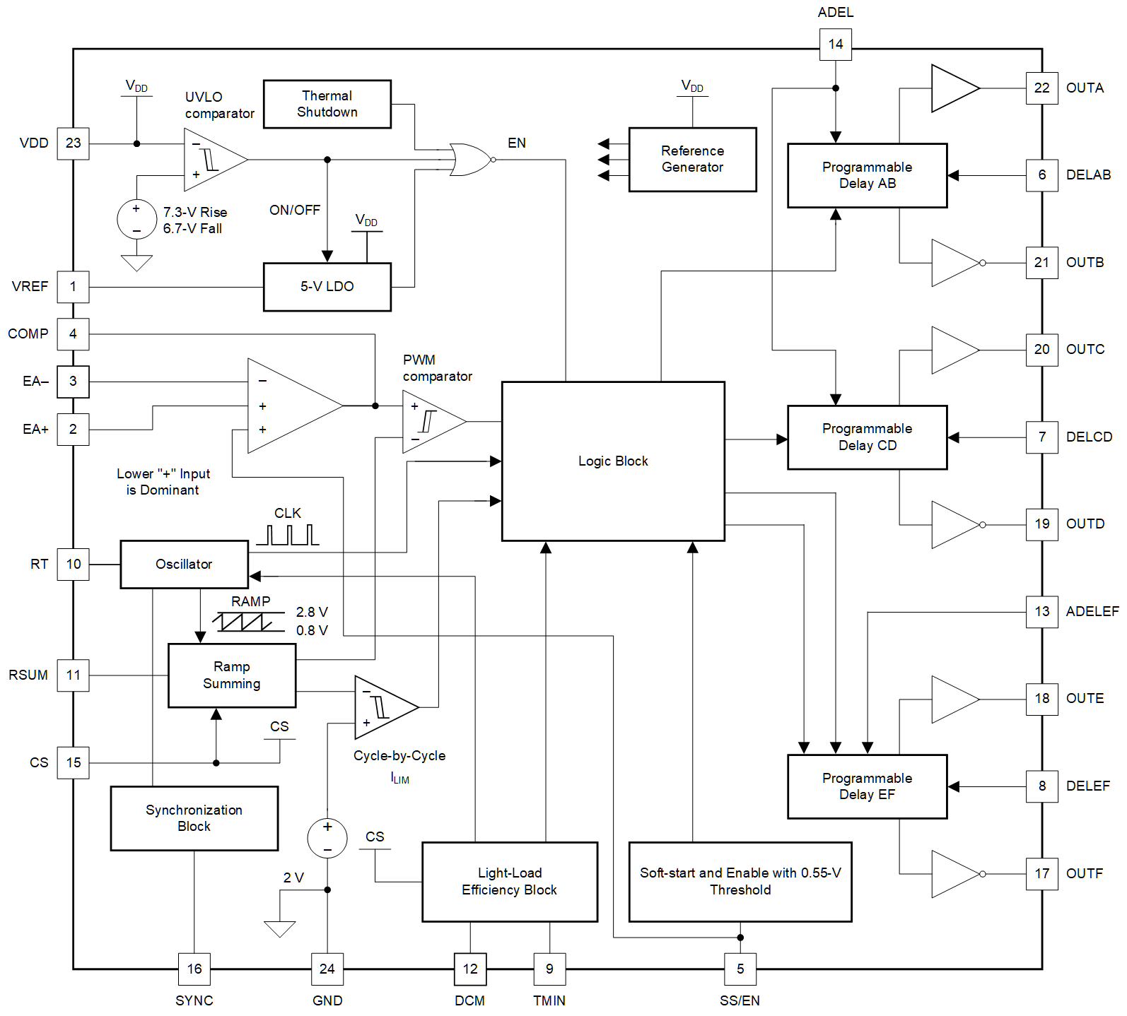
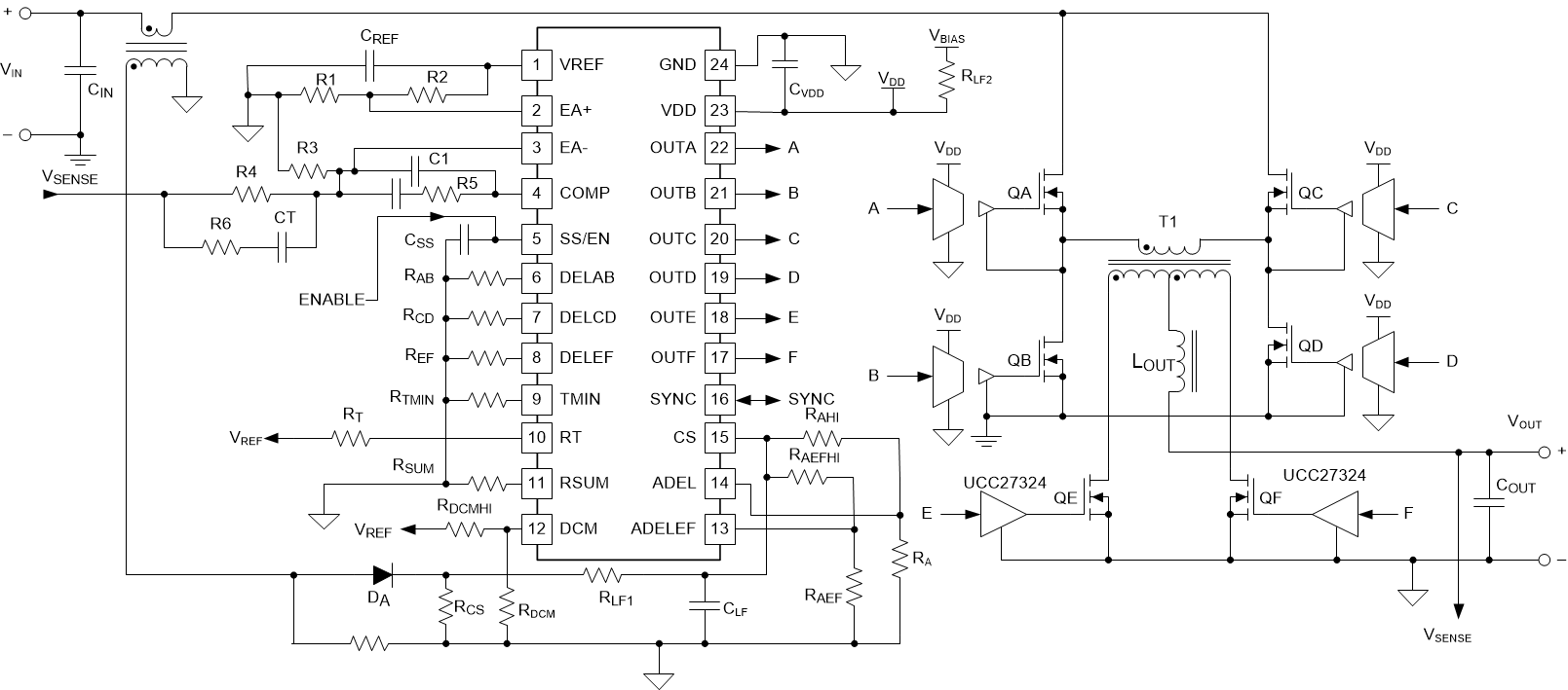
UCC28951-Q1 控制器是 UCC28950-Q1 的增强版本。它是 UCC28950-Q1 完全兼容的快插替代器件。 请参阅应用手册 做出正确选择: UCC28950-Q1 或 UCC28951-Q1 以确定要使用的控制器。 UCC28951-Q1 采用全桥高级控制,并对同步整流器 (SR) 输出级进行主动控制。

可编程的延迟确保了 ZVS 可在广泛的工作条件下运行,而负载电流可合理调节次级侧同步整流器 (SR) 的开关延迟。此功能最大程度地提高总体系统效率。

24 引脚 TSSOP 封装符合 RoHS 要求。

  • 符合汽车应用要求
  • 具有符合 AEC-Q100 标准的下列特性:
    • 器件温度等级 1:–40°C 至 +125°C 环境工作温度范围
    • 器件 HBM ESD 分类等级 H2
    • 器件 CDM ESD 分类等级 C3B
  • 增强型零电压开关 (ZVS) 范围
  • 直接同步整流器 (SR) 控制
  • 轻负载效率管理包括:
    • 突发模式运行
    • 不连续导通模式 (DCM),通过可编程阈值实现的动态 SR 开关控制
    • 可编程自适应延迟
  • 支持可编程斜坡补偿和电压模式控制的平均或者峰值电流模式控制
  • 闭环路软启动和使能功能
  • 支持双向同步的高达 1MHz 的可编程开关频率
  • (±3%) 支持断续模式的逐周期电流限制保护
  • 150µA 启动电流
  • VDD 欠压锁定
  • 宽温度范围:–40°C 至 125°C
TopologyPhase-shifted full bridge
Control modeCurrent
Duty cycle (max) (%)97
Switching frequency (max) (kHz)1000
FeaturesAdjustable switching frequency, Current limiting, Enable/Shutdown, Error amplifier, Green mode, Light-load efficiency, Programmable slope compensation, SR logic, Soft start, Soft switching, Synchronization pin, Thermal shutdown
UVLO thresholds on/off (V)7.3/6.7
Operating temperature range (°C)-40 to 125
RatingAutomotive
Gate drive (typ) (A)0.2
Vin (max) (V)17
TSSOP (PW)2449.92 mm² 7.8 x 6.4
产品购买
  • 商品型号
  • 封装
  • 工作温度
  • 包装
  • 价格
  • 现货库存
  • 操作
10s
温馨提示:
订单商品问题请移至我的售后服务提交售后申请,其他需投诉问题可移至我的投诉提交,我们将在第一时间给您答复
返回顶部