h1_key

TI(德州仪器) TPS61230A
德州仪器 (TI) 全系列产品在线购买
  • TI(德州仪器) TPS61230A
  • TI(德州仪器) TPS61230A
  • TI(德州仪器) TPS61230A
  • TI(德州仪器) TPS61230A
  • TI(德州仪器) TPS61230A
  • TI(德州仪器) TPS61230A
立即查看
您当前的位置: 首页 > 电源管理 > 直流/直流开关稳压器 > 升压稳压器 > TPS61230A
TPS61230A

TPS61230A

正在供货

采用 2.0mm x 2.0mm QFN 封装的 5V/6A 高效率升压转换器

产品详情
  • 说明
  • 特性
  • 参数
  • 封装 | 引脚 | 尺寸

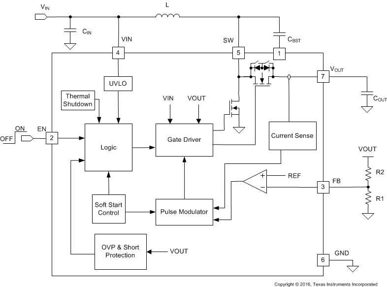
TPS61230A 器件是一款高效全集成同步升压转换器。该器件集成了 6A、21mΩ 和 18mΩ 电源开关。当以 2.5V 输入电源供电时,该开关能够在 5V 输出下提供高达 2.4A 的输出电流。凭借低 RDS_ON 开关,该器件的功率转换效率高达 96%,最大限度降低了紧凑型封装中的热应力。

典型运行频率为 1.15MHZ,因此可使用小型电感和电容实现小型封装尺寸。TPS61230A 通过一个外部电阻分压器提供可调节输出电压。

在轻载条件下,TPS61230A 自动进入 PFM 操作模式,从而在最低静态电流下实现效率最大化。在关断期间,通过将 EN 引脚拉至逻辑低电平,负载可与输入完全断开,输入流耗同时降至 1.0µA 以下。

该器件在输出短路时进入断续保护模式并在短路结束后自动恢复正常。集成了其他 特性, 如输出过压保护和热关断保护。

该器件采用 2.00mm x 2.00mm x 0.9mm VQFN 封装,所需外部组件最少。

  • 输入电压范围:2.5V 至 4.5V
  • 输出电压范围:2.5V 至 5.5V
  • 两个 21mΩ (LS)/18mΩ (HS) 金属氧化物半导体场效应晶体管 (MOSFET)
  • 20µA 静态电流
  • 6A 谷值开关电流限值
  • 1.15MHz 准恒定开关频率
  • 轻负载条件下以脉频调制 (PFM) 模式运行
  • 1.05ms 软启动时间
  • 真正实现负载断开连接
  • 不支持在 Vin > Vout 时运行
  • 输出短路保护
  • 过压保护
  • 热关断
  • 采用 2.0mm x 2.0mm 7 引脚超薄四方扁平无引线 (VQFN) 封装
TopologyBoost
Vin (min) (V)2.5
Vin (max) (V)4.5
Vout (min) (V)2.5
Vout (max) (V)5.5
Switch current limit (typ) (A)6
TypeConverter
Regulated outputs (#)1
Switching frequency (min) (kHz)1150
Switching frequency (max) (kHz)1150
Iq (typ) (mA)0.025
FeaturesEnable, Light Load Efficiency, Load Disconnect, Synchronous Rectification
Duty cycle (max) (%)90
Operating temperature range (°C)-40 to 125
RatingCatalog
VQFN-HR (RNS)74 mm² 2 x 2
产品购买
  • 商品型号
  • 封装
  • 工作温度
  • 包装
  • 价格
  • 现货库存
  • 操作
10s
温馨提示:
订单商品问题请移至我的售后服务提交售后申请,其他需投诉问题可移至我的投诉提交,我们将在第一时间给您答复
返回顶部