h1_key

TI(德州仪器) CSD97396Q4M
德州仪器 (TI) 全系列产品在线购买
  • TI(德州仪器) CSD97396Q4M
  • TI(德州仪器) CSD97396Q4M
  • TI(德州仪器) CSD97396Q4M
  • TI(德州仪器) CSD97396Q4M
  • TI(德州仪器) CSD97396Q4M
  • TI(德州仪器) CSD97396Q4M
立即查看
您当前的位置: 首页 > 电源管理 > MOSFET > 功率级 > CSD97396Q4M
CSD97396Q4M

CSD97396Q4M

正在供货

30A 同步降压 NexFET 功率级

产品详情
  • 说明
  • 特性
  • 参数
  • 封装 | 引脚 | 尺寸

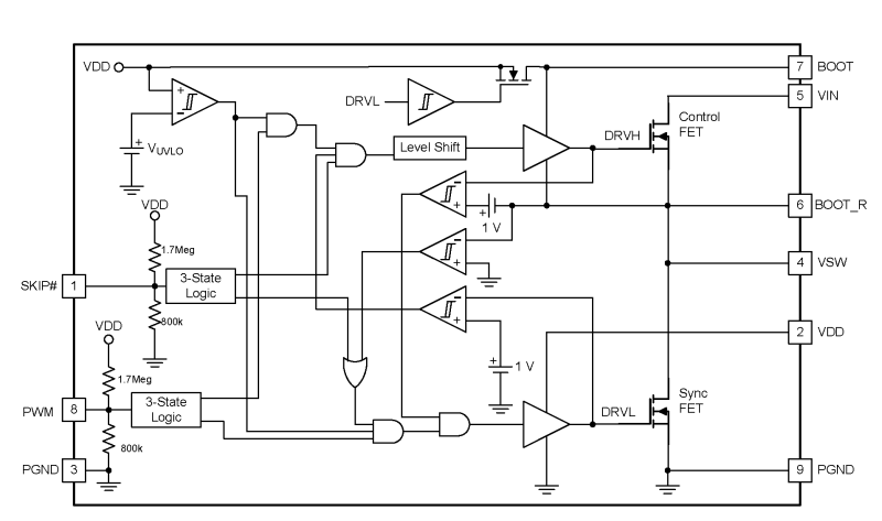
CSD97396Q4M NexFET功率级的设计经过高度优化,适用于高功率、高密度同步降压转换器。这个产品集成了驱动器集成电路 (IC) 和 NexFET 技术来完善功率级开关功能。此驱动器 IC 具有一个内置可选二极管仿真功能,此功能可启用断续传导模式 (DCM) 运行来提升轻负载效率。此外,驱动器 IC 支持 ULQ 模式,此模式支持针对 Windows8 的联网待机功能。借助于三态 PWM 输入,静态电流可减少至 130μA,并支持立即响应。当 SKIP# 保持在三态时,电流可减少至 8µA(恢复切换通常需要 20µs)。这个组合在小型 3.5 x 4.5mm 外形尺寸封装中实现具有高电流、高效和高速开关功能的器件。此外,印刷电路板 (PCB) 封装已经过优化,可帮助减少设计时间并简化总体系统设计的完成。

  • 15A 电流下超过 93% 的系统效率
  • 最大额定持续电流 30A,峰值 65A
  • 高频运行(高达 2MHz)
  • 高密度 – 3.5mm × 4.5mm 小外形尺寸无引线封装 (SON) 尺寸
  • 超低电感封装
  • 系统优化的 PCB 封装
  • 超低静态 (ULQ) 电流模式
  • 与 3.3V 和 5V 脉宽调制 (PWM) 信号兼容
  • 支持强制连续传导模式 (FCCM) 的二极管仿真模式
  • 输入电压高达 24V
  • 三态 PWM 输入
  • 集成型自举二极管
  • 击穿保护
  • 符合 RoHS 绿色环保标准-无铅引脚镀层
  • 无卤素

应用范围

  • 超级本/笔记本 DC/DC 转换器
  • 多相 Vcore 和 DDR 解决方案
  • 在网络互联、电信、和计算系统中的负载点同步降压

All trademarks are the property of their respective owners.

VDS (V)30
Power loss (W)2
Ploss current (A)15
ConfigurationPowerStage
ID - continuous drain current at TA=25°C (A)30
Operating temperature range (°C)-40 to 150
FeaturesUltra-low inductance package
RatingCatalog
VSON-CLIP (DPC)815.75 mm² 4.5 x 3.5
产品购买
  • 商品型号
  • 封装
  • 工作温度
  • 包装
  • 价格
  • 现货库存
  • 操作
10s
温馨提示:
订单商品问题请移至我的售后服务提交售后申请,其他需投诉问题可移至我的投诉提交,我们将在第一时间给您答复
返回顶部