h1_key

TI(德州仪器) TPS25925
德州仪器 (TI) 全系列产品在线购买
  • TI(德州仪器) TPS25925
  • TI(德州仪器) TPS25925
  • TI(德州仪器) TPS25925
  • TI(德州仪器) TPS25925
  • TI(德州仪器) TPS25925
  • TI(德州仪器) TPS25925
立即查看
您当前的位置: 首页 > 电源管理 > 电源开关 > 电子保险丝和热插拔控制器 > TPS25925
TPS25925

TPS25925

正在供货

4.5V 至 5.5V、30mΩ、2A 至 5A 电子保险丝

产品详情
  • 说明
  • 特性
  • 参数
  • 封装 | 引脚 | 尺寸

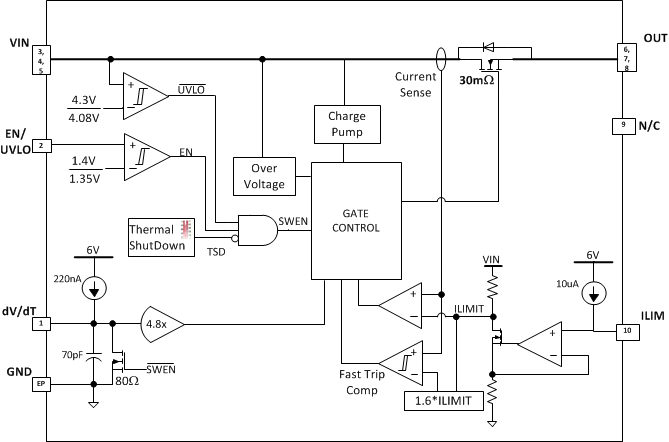
TPS25925x/6x 系列电子熔丝是采用小型封装的高度集成电路保护和电源管理解决方案。 该器件使用极少的外部组件并可提供多重保护模式。 它们能够有效地防止过载、短路、电压浪涌、过高浪涌电流和反向电流。 电流限制水平可通过单个外部电阻进行设置,设定电流限值的精度典型值为 ±15%。 内部钳位电路可将过电压限制在一个安全的固定最大值,无需使用外部组件。 TPS25926x 器件为 12V 系统提供过压保护 (OVP),而 TPS25925x 器件为 5V 系统提供过压保护。 在有特定电压斜坡要求的情况下,可使用单个电容对提供的 dV/dT 引脚进行编程,以确保适当的输出斜率。

  • 12V 电子熔丝 – TPS25926x
  • 5V 电子熔丝 – TPS25925x
  • 集成 30mΩ 导通金属氧化物半导体场效应晶体管 (MOSFET)
  • 固定过压钳位:
    • 6.1V 钳位 - TPS25925x
    • 15V 钳位 - TPS25926x
  • 2A 至 5A 可调电流 ILIMIT(精度为 ±15%)
  • 可编程 VOUT 转换率,欠压锁定 (UVLO)
  • 内置热关断
  • UL2367 认证正在处理中
  • 单点故障测试期间安全 (UL60950)
  • 小型封装 - 10L (3mm x 3mm) 超薄小外形尺寸无引线封装 (VSON)

应用

  • 硬盘 (HDD) 和固态硬盘 (SSD)
  • 机顶盒
  • 服务器/辅助 (AUX) 电源
  • PCI/PCIe 卡
  • 适配器供电器件

FETInternal
Ron (typ) (mΩ)30
Vin (min) (V)4.5
Vin (max) (V)5.5
Vabsmax_cont (V)20
Current limit (min) (A)2
Current limit (max) (A)5
Overcurrent responsecurrent limiting
Fault responseAuto-retry, Latch-off
Soft startAdjustable
Overvoltage responseClamp
UL recognitionUL2367, UL60950
RatingCatalog
Device typeeFuses and hot swap controllers
Operating temperature range (°C)-40 to 85
FunctionAdjustable current limit, Inrush current control, Overvoltage protection, Short circuit protection, Thermal shutdown
VSON (DRC)109 mm² 3 x 3
产品购买
  • 商品型号
  • 封装
  • 工作温度
  • 包装
  • 价格
  • 现货库存
  • 操作
10s
温馨提示:
订单商品问题请移至我的售后服务提交售后申请,其他需投诉问题可移至我的投诉提交,我们将在第一时间给您答复
返回顶部