h1_key

TI(德州仪器) TPS25924
德州仪器 (TI) 全系列产品在线购买
  • TI(德州仪器) TPS25924
  • TI(德州仪器) TPS25924
  • TI(德州仪器) TPS25924
  • TI(德州仪器) TPS25924
  • TI(德州仪器) TPS25924
  • TI(德州仪器) TPS25924
立即查看
您当前的位置: 首页 > 电源管理 > 电源开关 > 电子保险丝和热插拔控制器 > TPS25924
TPS25924

TPS25924

正在供货

具有用于外部阻断 FET 的驱动器的 4.5V 至 13.8V、28mΩ、1A 至 5A 电子保险丝

产品详情
  • 说明
  • 特性
  • 参数
  • 封装 | 引脚 | 尺寸

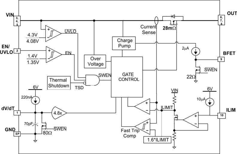
TPS25924x 系列电子熔丝是采用小型封装的高度集成电路保护和电源管理解决方案。 该器件使用极少的外部组件并可提供多重保护模式。 它们能够有效地防止过载、短路、电压浪涌、过高浪涌电流和反向电流。

电流限制级别可通过一个外部电阻设定。 内部钳位电路可将过电压限制在一个安全的固定最大值,无需使用外部组件。

具有特殊电压斜坡要求的应用可以使用单个电容来设定 dV/dT,以确保达到适当的输出斜坡速率。 许多系统(例如 SSD)禁止将储存的电容能量通过 FET 二极管倒流到降压或短路输入总线。 BFET 引脚专用于这类系统。 外部 NFET 可与 TPS25924x 输出形成“背靠背 (B2B)”连接,而由 BFET 驱动的栅极可防止电流从负载流回电源(请参见)。

  • VOPERATING = 4.5V 至 13.8V,VABSMAX = 20V
  • 集成 28mΩ 导通金属氧化物半导体场效应晶体管 (MOSFET)
  • 15V 固定过压钳位
  • 1A 至 5A 可调电流 ILIMIT
  • ±8% ILIMIT 精度(3.7A 时)
  • 支持反向电流阻断
  • 可编程 OUT(输出)转换率,欠压闭锁 (UVLO)
  • 内置热关断
  • UL2367 认证正在处理中
  • 单点故障测试期间安全 (UL60950)
  • 小型封装尺寸 - 10L (3mm x 3mm) 超薄小外形尺寸无引线封装 (VSON)

应用

  • 适配器供电器件
  • 硬盘 (HDD) 和固态硬盘 (SSD)
  • 机顶盒
  • 服务器/辅助 (AUX) 电源
  • 风扇控制
  • PCI/PCIe 卡

All trademarks are the property of their respective owners.

FETInternal
Ron (typ) (mΩ)28
Vin (min) (V)4.5
Vin (max) (V)13.8
Vabsmax_cont (V)20
Current limit (min) (A)1
Current limit (max) (A)5
Overcurrent responsecurrent limiting
Fault responseAuto-retry, Latch-off
Soft startAdjustable
Overvoltage responseClamp
FeaturesReverse current blocking when off
UL recognitionUL2367, UL60950
RatingCatalog
Device typeeFuses and hot swap controllers
Operating temperature range (°C)-40 to 85
FunctionAdjustable current limit, Inrush current control, Overvoltage protection, Reverse current blocking, Short circuit protection, Thermal shutdown
VSON (DRC)109 mm² 3 x 3
产品购买
  • 商品型号
  • 封装
  • 工作温度
  • 包装
  • 价格
  • 现货库存
  • 操作
10s
温馨提示:
订单商品问题请移至我的售后服务提交售后申请,其他需投诉问题可移至我的投诉提交,我们将在第一时间给您答复
返回顶部