h1_key

TI(德州仪器) TPS61088
德州仪器 (TI) 全系列产品在线购买
  • TI(德州仪器) TPS61088
  • TI(德州仪器) TPS61088
  • TI(德州仪器) TPS61088
  • TI(德州仪器) TPS61088
  • TI(德州仪器) TPS61088
  • TI(德州仪器) TPS61088
立即查看
您当前的位置: 首页 > 电源管理 > 直流/直流开关稳压器 > 升压稳压器 > TPS61088
TPS61088

TPS61088

正在供货

10A 全集成同步升压转换器

产品详情
  • 说明
  • 特性
  • 参数
  • 封装 | 引脚 | 尺寸

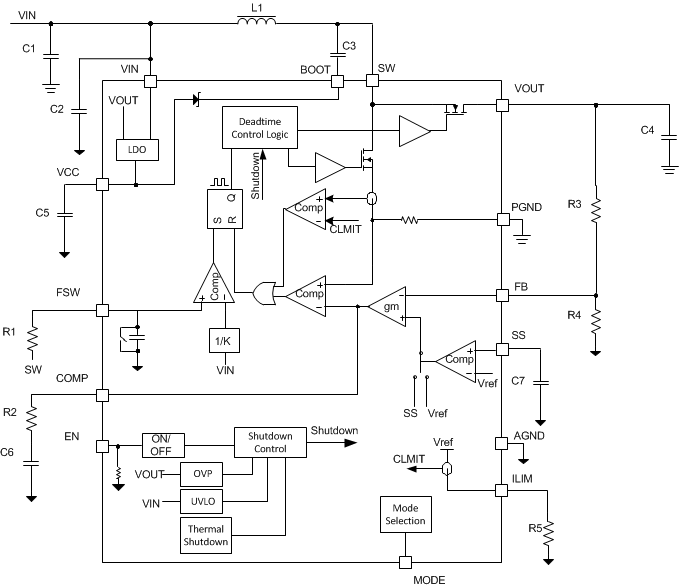
TPS61088 是一款高功率密度的全集成同步升压转换器,配有一个 11mΩ 功率开关和一个 13mΩ 整流器开关,可为便携式系统提供高效率的小尺寸解决方案。TPS61088 具有 2.7V 至 12V 的宽输入电压范围,可支持由单芯或两芯锂电池供电的应用。该器件具备 10A 开关电流能力,并且能够提供高达 12.6V 的输出电压。

TPS61088 采用自适应恒定关断时间峰值电流控制拓扑结构来调节输出电压。在中等到重负载条件下,TPS61088 在脉宽调制 (PWM) 模式下工作。在轻负载条件下,该器件可通过 MODE 引脚选择下列两种工作模式之一。一种是可提高效率的脉宽调制 (PFM) 模式;另一种是可避免因开关频率较低而引发应用问题的强制 PWM 模式。可通过外部电阻在 200kHz 至 2.2MHz 范围内调节 PWM 模式下的开关频率。TPS61088 还实现了可编程的软启动功能和可调节的开关峰值电流限制功能。此外,该器件还提供有 13.2V 输出过压保护、逐周期过流保护和热关断保护。

TPS61088 采用 20 引脚 4.50mm × 3.50mm VQFN 封装。

  • 2.7V 至 12V 输入电压范围
  • 4.5V 至 12.6V 输出电压范围
  • 10A 开关电流
  • 效率高达 91%(VIN = 3.3V、VOUT = 9V 且 IOUT = 3 A 时)
  • 在轻负载条件下,有 PFM 模式和强制 PWM 模式可供选择
  • 关断期间,流入 VIN 引脚的电流为 1.0µA
  • 可通过电阻编程的开关峰值电流限制
  • 可调开关频率:200kHz 至 2.2MHz
  • 可编程软启动
  • 13.2V 输出过压保护
  • 逐周期过流保护
  • 热关断
  • 20 引脚 4.50mm × 3.50mm VQFN 封装
  • 使用 TPS61088 并借助 WEBENCH Power Designer 创建定制设计方案
TopologyBoost
Vin (min) (V)2.7
Vin (max) (V)12
Vout (min) (V)4.5
Vout (max) (V)12.6
Switch current limit (typ) (A)11.9
TypeConverter
Regulated outputs (#)1
Switching frequency (min) (kHz)200
Switching frequency (max) (kHz)2200
Iq (typ) (mA)0.11
FeaturesAdjustable current limit, Enable, Light Load Efficiency, Synchronous Rectification
Duty cycle (max) (%)90
Operating temperature range (°C)-40 to 125
RatingCatalog
VQFN (RHL)2015.75 mm² 4.5 x 3.5
产品购买
  • 商品型号
  • 封装
  • 工作温度
  • 包装
  • 价格
  • 现货库存
  • 操作
10s
温馨提示:
订单商品问题请移至我的售后服务提交售后申请,其他需投诉问题可移至我的投诉提交,我们将在第一时间给您答复
返回顶部