h1_key

TI(德州仪器) UCC28632
德州仪器 (TI) 全系列产品在线购买
  • TI(德州仪器) UCC28632
  • TI(德州仪器) UCC28632
  • TI(德州仪器) UCC28632
  • TI(德州仪器) UCC28632
  • TI(德州仪器) UCC28632
  • TI(德州仪器) UCC28632
立即查看
您当前的位置: 首页 > 电源管理 > 交流/直流和隔离式直流/直流开关稳压器 > 反激式控制器 > UCC28632
UCC28632

UCC28632

正在供货

具有 PSR 功能和峰值功率模式的高功率反激式控制器

产品详情
  • 说明
  • 特性
  • 参数
  • 封装 | 引脚 | 尺寸

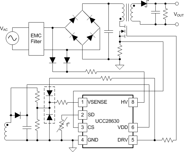
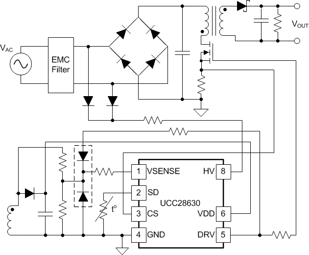
UCC2863x 适用于高功率初级侧稳压反激式变换器。此器件能够以 CCM 和 DCM 模式运行,适用于 具有宽功率范围 的应用。峰值功率模式使得瞬态峰值功率能够达到标称额定值的 200%,峰值电流只增加 25%,最大限度地增加了变压器利用率。

变压器偏置绕组被用来感测输出电压以实现稳压,并用于低损耗输入电压感测。采用了先进的取样技术,可支持 CCM 运行,并在 100W 及以上功率范围内实现无光耦合器设计的出色输出电压稳压性能。

高压电流源可实现快速和高效启动。部署了先进的轻负载模式,可减少控制器和系统在无负载和轻负载状态下的功率消耗。这些模式支持潜在的系统设计,以满足 30mW 无负载功耗对高达 30W 标称功率和 60W 峰值功率电源设计的需要。

按照设计,此器件易于使用并整合了多种 特性, 可实现多种设计。设计包含大量的保护 特性 以简化系统设计。

请参阅表格1《器件比较表》以了解各器件间的具体差异。

  • 高功率初级侧 CV/CC 稳压
  • 连续传导模式 (CCM) 和断续传导模式 (DCM) 运行
  • 内置 700V 启动电流源
  • 有源 X 电容器放电(UCC28630 和 UCC28633)
  • 可调节恒定电流 (CC) 模式限制(UCC28630 除外)
  • 高栅极驱动电流,1A 源电流和 2A 灌电流
  • 针对系统待机功率小于 30mW 的低功率模式
  • 业界一流的轻负载 (10%) 效率 >85%
  • PSR 设计不包含光耦合器 - 可达到 CM 隔离和浪涌的高要求
  • 用于开环反馈故障条件下独立间接输出过压的 VDD OVP
  • 针对瞬态过载的峰值功率模式
  • 外部 NTC 的关断引脚接口
  • 保护:过压、过流、过热、过载计时器 (UCC28630)、交流线路 UV、欠压和引脚保护
  • 频率抖动以轻松符合 EMI 标准(UCC28632 除外)
  • 使用 UCC2863x 并借助 WEBENCH® Power Designer 创建定制设计方案
Control modePrimary-side regulation
UVLO thresholds on/off (V)14.5/8
Duty cycle (max) (%)70
Switching frequency (max) (kHz)120
FeaturesCCM, DCM, High voltage startup, Overvoltage protection, Primary-side regulated, Soft start
Operating temperature range (°C)-40 to 125
RatingCatalog
Device typeControllers
TopologyFlyback
SOIC (D)729.4 mm² 4.9 x 6
产品购买
  • 商品型号
  • 封装
  • 工作温度
  • 包装
  • 价格
  • 现货库存
  • 操作
10s
温馨提示:
订单商品问题请移至我的售后服务提交售后申请,其他需投诉问题可移至我的投诉提交,我们将在第一时间给您答复
返回顶部