h1_key

TI(德州仪器) TPS55340-Q1
德州仪器 (TI) 全系列产品在线购买
  • TI(德州仪器) TPS55340-Q1
  • TI(德州仪器) TPS55340-Q1
  • TI(德州仪器) TPS55340-Q1
  • TI(德州仪器) TPS55340-Q1
  • TI(德州仪器) TPS55340-Q1
  • TI(德州仪器) TPS55340-Q1
立即查看
您当前的位置: 首页 > 电源管理 > 直流/直流开关稳压器 > 升压稳压器 > TPS55340-Q1
TPS55340-Q1

TPS55340-Q1

正在供货

符合 AEC-Q100 标准的集成式 5A 40V 宽输入范围升压/SEPIC/反激式直流/直流稳压器

产品详情
  • 说明
  • 特性
  • 参数
  • 封装 | 引脚 | 尺寸

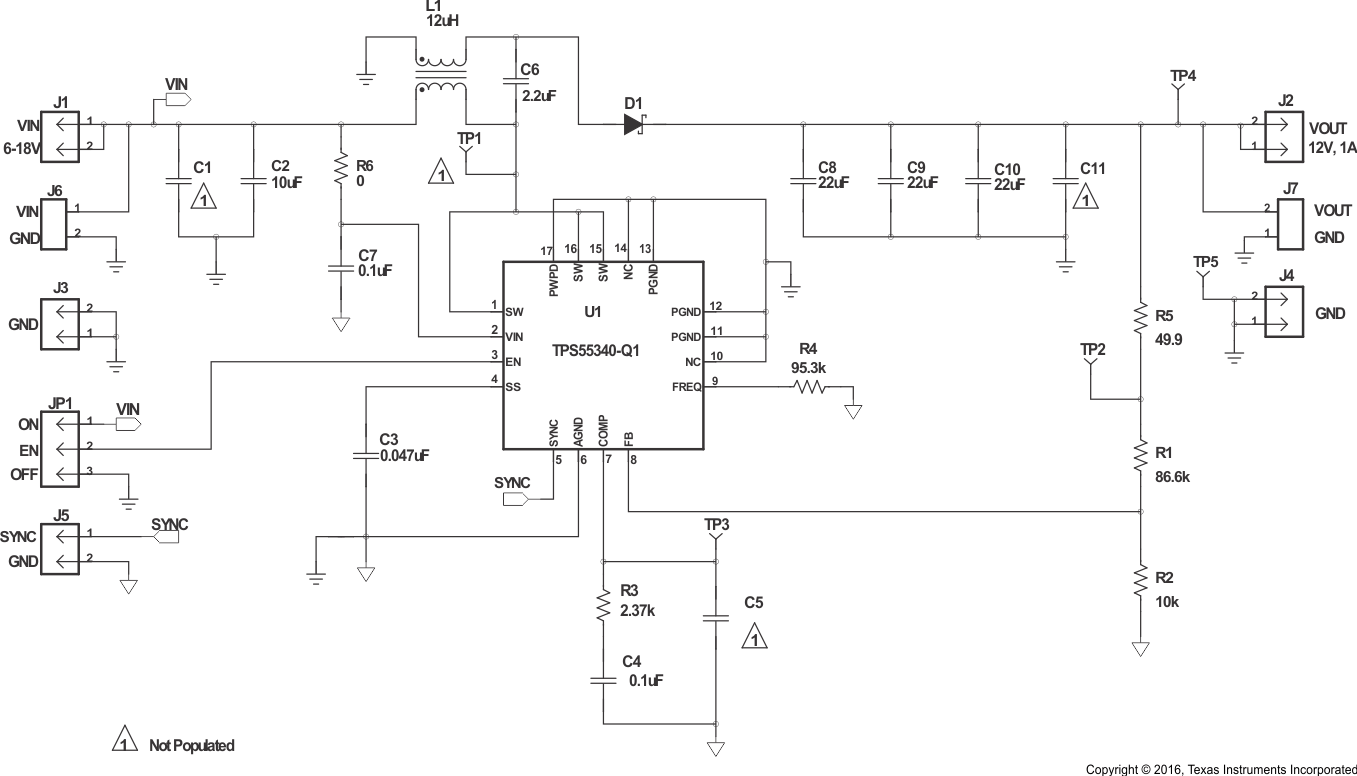
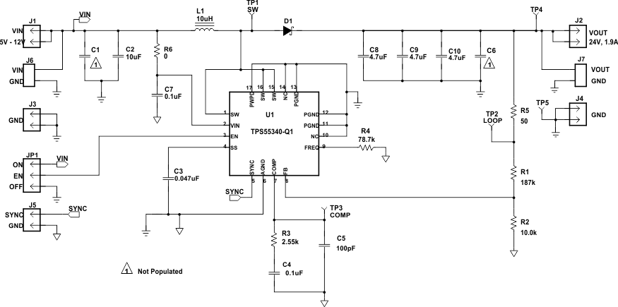
TPS55340-Q1 器件是一款具有集成式 5A、40V 电源开关的单片非同步开关转换器。此器件可配置成多种标准开关稳压器拓扑,包括升压、SEPIC 和隔离反激式。此器件具有宽输入电压范围,可支持输入电压范围为 2.9V 至 38V 的应用。

TPS55340-Q1 器件使用电流模式 PWM(脉宽调制)控制来调节输出电压,并具有一个内部振荡器。PWM 的开关频率由一个外部电阻器设定或者通过与一个外部时钟信号同步来设置。用户可以在 100kHz 至 2.5MHz 之间对开关频率进行设定。

此器件具有可编程软启动功能,可限制启动期间的涌入电流,并且还具有其他内置保护特性,包括逐周期过流限制和热关断。

TPS55340-Q1 器件采用一个小型 3mm x 3mm 16 引脚 WQFN 封装,此封装带有 PowerPad 以增强散热性能。

  • 符合汽车应用要求
  • 具有符合 AEC-Q100 标准的下列特性:
    • 器件温度等级 1:–40°C 至 125°C
    • 器件 HBM ESD 分类等级 2
    • 器件 CDM ESD 分类等级 C6
  • 内部 5A,40V 低侧 MOSFET 开关
  • 2.9 至 38V 输入电压范围
  • ±0.7% 基准电压
  • 0.5mA 静态工作电流
  • 2.7µA 关断电源电流
  • 固定频率电流模式脉宽调制 (PWM) 控制
  • 频率在 100kHz 至 2.5MHz 之间可调 (请参阅Section 7.3.2)
  • 同步外部时钟功能
  • 软启动时间可调节
  • 用于在轻负载时实现较高效率的脉冲跳跃模式
  • 逐周期电流限制、热关断和 UVLO 保护
  • 采用带有 PowerPad™ 的 WQFN-16 (3mm x 3mm) 封装
  • 宽 TJ 运行范围:–40°C 至 +150°C
  • 使用 TPS55340-Q1 并借助 WEBENCH Power Designer 创建定制设计方案
TopologyBoost, Flyback, Forward, SEPIC
Vin (min) (V)2.9
Vin (max) (V)38
Vout (min) (V)3
Vout (max) (V)38
Switch current limit (typ) (A)6.6
TypeConverter
Regulated outputs (#)1
Switching frequency (min) (kHz)100
Switching frequency (max) (kHz)2500
Iq (typ) (mA)0.5
FeaturesEnable, Frequency synchronization, Light Load Efficiency, Nonsynchronous
Duty cycle (max) (%)90
Operating temperature range (°C)-40 to 125
RatingAutomotive
WQFN (RTE)169 mm² 3 x 3
产品购买
  • 商品型号
  • 封装
  • 工作温度
  • 包装
  • 价格
  • 现货库存
  • 操作
10s
温馨提示:
订单商品问题请移至我的售后服务提交售后申请,其他需投诉问题可移至我的投诉提交,我们将在第一时间给您答复
返回顶部