h1_key

TI(德州仪器) LMZ10501
德州仪器 (TI) 全系列产品在线购买
  • TI(德州仪器) LMZ10501
  • TI(德州仪器) LMZ10501
  • TI(德州仪器) LMZ10501
  • TI(德州仪器) LMZ10501
  • TI(德州仪器) LMZ10501
  • TI(德州仪器) LMZ10501
立即查看
您当前的位置: 首页 > 电源管理 > 直流/直流开关稳压器 > 降压稳压器 > LMZ10501
LMZ10501

LMZ10501

正在供货

采用 3mm × 2.6mm 封装的 5.5V、1A 降压直流/直流电源模块

产品详情
  • 说明
  • 特性
  • 参数
  • 封装 | 引脚 | 尺寸

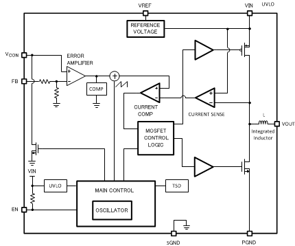
LMZ10501 微型模块采用易用型直流/直流降压设计,可在空间受限的应用中驱动高达 1A 的负载。该器件仅需使用一个输入电容、一个输出电容、一个小型 V CON 滤波电容和两个电阻即可实现基本运行。该微型模块采用 8 引脚 µSIP 封装,配备电感器。还提供基于内部电流限制的软启动功能、电流过载保护和热关断功能。

  • 最高 1A 的输出电流
  • 2.7V 至 5.5V 输入电压范围
  • 0.6V 至 3.6V 输出电压范围
  • 效率高达 95%
  • 集成电感器
  • 8 引脚 MicroSiP 封装
  • -40°C 至 125°C 的结温范围
  • 可调输出电压
  • 2MHz 固定 PWM 开关频率
  • 集成式补偿
  • 软启动功能
  • 电流限制保护
  • 热关断保护
  • 针对上电、断电和欠压条件的输入电压 UVLO
  • 仅采用 5 个外部元件 — 电阻分压器和 3 个陶瓷电容器
  • 设计尺寸小
  • 低输出电压纹波
  • 方便的组件选择和简单的 PCB 板面布局
  • 高效率帮助减少了系统产生的热量
  • 使用 LMZ10501 并借助 WEBENCH Power Designer 创建定制设计方案
Iout (max) (A)1
Vin (min) (V)2.7
Vin (max) (V)5.5
Vout (min) (V)0.6
Vout (max) (V)3.6
Soft startFixed
FeaturesEMI Tested, Enable
Operating temperature range (°C)-40 to 125
Iq (typ) (mA)6.5
Regulated outputs (#)1
Switching frequency (max) (kHz)2250
Switching frequency (min) (kHz)1750
Duty cycle (max) (%)100
TopologyBuck, Synchronous Buck
TypeModule
RatingCatalog
Control modecurrent mode
USIP (SIL)8See data sheet
产品购买
  • 商品型号
  • 封装
  • 工作温度
  • 包装
  • 价格
  • 现货库存
  • 操作
10s
温馨提示:
订单商品问题请移至我的售后服务提交售后申请,其他需投诉问题可移至我的投诉提交,我们将在第一时间给您答复
返回顶部