h1_key

TI(德州仪器) TPS92411
德州仪器 (TI) 全系列产品在线购买
  • TI(德州仪器) TPS92411
  • TI(德州仪器) TPS92411
  • TI(德州仪器) TPS92411
  • TI(德州仪器) TPS92411
  • TI(德州仪器) TPS92411
  • TI(德州仪器) TPS92411
立即查看
您当前的位置: 首页 > 电源管理 > LED 驱动器 > 照明 LED 驱动器 > TPS92411
TPS92411

TPS92411

正在供货

适用于 LED 离线交流线性直接驱动的浮动开关,具有低纹波电流

产品详情
  • 说明
  • 特性
  • 参数
  • 封装 | 引脚 | 尺寸

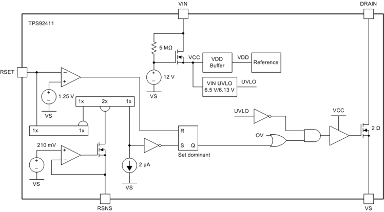
TPS92411 是一款在离线 LED 照明应用中使用的 100V 浮动 MOSFET 开关。 该器件与能够实现功率因数大于 0.9 的电流稳压器一同使用,从而构建具有低纹波电流的 LED 驱动解决方案。 当设计正确时,解决方案性能与基于传统反激式降压或升压的交流/直流 LED 驱动器类似。 此方法无需电感器元件,因此减小了尺寸并节约了成本。 TPS92411 开关的受控转换式低频操作可产生超低的 EMI。 详细操作,请参见 部分中说明。

封装选项包括小外形尺寸晶体管 (SOT)23-5 和 PSOP-8,这使得用户能够针对小尺寸进行优化,或针对高功率进行缩放。 利用 PSOP-8 封装,LED 光源的设计有可能高达 70W 或更高。 其他特性包括用于监控器件何时具有正常运转所需的足够电压的欠压闭锁 (UVLO) 电路,以及过压保护功能 (TPS92411P)。

如需了解所有可用封装,请见数据表末尾的可订购产品附录。

  • 通过交流电源驱动 LED 的高性能解决方案
  • 用高功率因数、低总谐波失真和低电流纹波简化相位可调光 LED 驱动器的设计
  • 适用于功率高达 70W 以上的 LED 光源
  • 输入电压范围:7.5V 至 100V
  • 可堆叠 100V,2Ω 金属氧化物半导体场效应晶体管 (MOSFET) 构造块
  • 受控开关打开和关闭转换最大限度减少了电磁干扰 (EMI)
  • 专用于与 TPS92410 或离散线性稳压器配套使用
  • 输入欠压保护
  • 输出过压保护 (TPS92411P)
  • 低 IQ:200µA(典型值)

应用

  • LED 灯和灯泡
  • LED 光源
  • 射灯

All trademarks are the property of their respective owners.

Input voltage typeAC Linear
TopologyAC Direct-Drive, Floating Switch
Vin (min) (V)8
Vin (max) (V)94
Vout (max) (V)94
Vout (min) (V)9
Iout (max) (A)0.35
Iq (typ) (mA)0.2
FeaturesSoft Switching
Operating temperature range (°C)-40 to 150
Dimming methodForward Phase (Triac), Reverse Phase
Number of channels1
RatingCatalog
HSOIC (DDA)829.4 mm² 4.9 x 6
SOT-23 (DBV)58.12 mm² 2.9 x 2.8
产品购买
  • 商品型号
  • 封装
  • 工作温度
  • 包装
  • 价格
  • 现货库存
  • 操作
10s
温馨提示:
订单商品问题请移至我的售后服务提交售后申请,其他需投诉问题可移至我的投诉提交,我们将在第一时间给您答复
返回顶部