h1_key

TI(德州仪器) BQ25505
德州仪器 (TI) 全系列产品在线购买
  • TI(德州仪器) BQ25505
  • TI(德州仪器) BQ25505
  • TI(德州仪器) BQ25505
  • TI(德州仪器) BQ25505
  • TI(德州仪器) BQ25505
  • TI(德州仪器) BQ25505
立即查看
您当前的位置: 首页 > 电源管理 > 电池管理 IC > 电池充电器 IC > BQ25505
BQ25505

BQ25505

正在供货

具有升压充电器和自主电源多路复用器的超低功耗能量收集器电源管理 IC

产品详情
  • 说明
  • 特性
  • 参数
  • 封装 | 引脚 | 尺寸

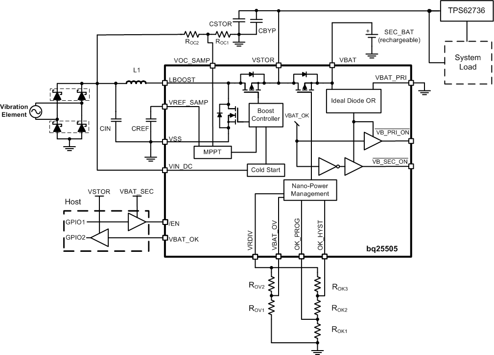
bq25505 器件经过专门设计,可以有效地提取光电(太阳能)或热电发电机 (TEG) 等各种直流能源收集、高阻抗源产生的微瓦 (µW) 至毫瓦 (mW) 级的电能,而不会导致这些输入源发生故障。bq25505 的电池管理 特性 确保备用可充电电池不会因为所提取的能量而过充,不会出现电压升高或损耗超出系统负载安全限制范围的情况。如果备用电池电压低于用户定义的 VBAT_OK 阈值,集成的多路复用栅极驱动器可自动将系统负载切换到不可再充电的主电池。

  • 超低功耗与直流/直流升压充电器
    • 冷启动电压:VIN ≥ 600mV
    • 可在低至 100mV 时持续进行能量意大利
    • 325nA 的超低静态电流
    • 具有防止高阻抗输入源故障的输入电压调节功能
    • 电池电流 < 5nA 的运输节电模式
  • 能量存储
    • 能量可存储在可再充电锂离子电池、薄膜电池、超大电容器或传统电容器中
  • 电池充电和保护
    • 内部设定欠压电平
    • 用户可编程过压电平
  • 电池正常输出标志
    • 可编程阈值和滞后
    • 功率损耗待定的随附报警功能的微控制器
    • 可被用来启用或禁用系统负载
  • 可编程最大功率点跟踪 (MPPT)
    • 用于从多种能量收集器中实现最优能量提取的集成 MPPT
  • 用于主储能元件(非可再充电)和备用储能元件(可再充电)多路复用的栅极驱动器
    • 基于 VBAT_OK 的自主切换
    • 先断后合防止系统电源轨压降
Number of series cells1
Charge current (max) (A)0.1
Vin (max) (V)5.1
Cell chemistryLi-Ion/Li-Polymer, SuperCap
Battery charge voltage (min) (V)2.2
Battery charge voltage (max) (V)5.5
Absolute max Vin (max) (V)5.5
Control topologySwitch-Mode Boost
Control interfaceStandalone (RC-Settable)
FeaturesInput OVP, Solar input/MPPT
Vin (min) (V)0.6
RatingCatalog
Operating temperature range (°C)-40 to 125
VQFN (RGR)2012.25 mm² 3.5 x 3.5
产品购买
  • 商品型号
  • 封装
  • 工作温度
  • 包装
  • 价格
  • 现货库存
  • 操作
10s
温馨提示:
订单商品问题请移至我的售后服务提交售后申请,其他需投诉问题可移至我的投诉提交,我们将在第一时间给您答复
返回顶部