h1_key

TI(德州仪器) BQ24295
德州仪器 (TI) 全系列产品在线购买
  • TI(德州仪器) BQ24295
  • TI(德州仪器) BQ24295
  • TI(德州仪器) BQ24295
  • TI(德州仪器) BQ24295
  • TI(德州仪器) BQ24295
  • TI(德州仪器) BQ24295
立即查看
您当前的位置: 首页 > 电源管理 > 电池管理 IC > 电池充电器 IC > BQ24295
BQ24295

BQ24295

正在供货

具有 USB、可调节电压和 1.5A OTG 的 I2C 控制型单节电池 3A 电池充电器

产品详情
  • 说明
  • 特性
  • 参数
  • 封装 | 引脚 | 尺寸

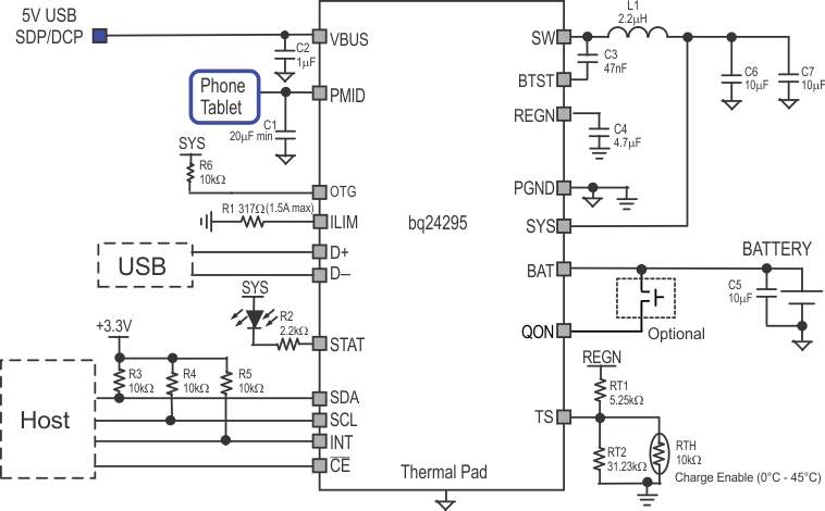
bq24295 是一款高度集成开关模式电池充电管理和系统电源路径管理器件,此器件用于广泛续航移动电源、平板电脑和其他便携式器件应用中的单节锂离子和锂聚合物电池。

它的低阻抗电源路径对开关模式运行效率进行了优化、减少了电池充电时间并延长了放电阶段的电池寿命。 具有充电和系统设置的 I2C 串行接口使得此器件成为一个真正地灵活解决方案。

该器件支持 3.9V-6.2V USB 输入电源,包括具有 6.4V 过压保护功能的标准 USB 主机端口和 USB 充电端口。 bq24295 符合 USB 2.0 和 USB 3.0 电源规范,具有输入电流和电压调节功能。 为了设定默认输入电流限值,bq24295 将通过 D+/D- 检测功能检测符合 USB 电池充电规范 1.2 的输入电源。 此外,bq24295 还会检测非标准 2A/1A 适配器。 bq24295 支持电池升压运行,在最小电流 1.5A 时为 PMID 引脚提供可调电压 4.55V-5.5V(默认 5.1V)。

电源路径管理将系统电压调节为稍稍高于电池电压,但是又不会下降到低于 3.5V 最小系统电压(可编程)。 借助于这个特性,即使在电池电量完全耗尽或者电池被拆除时,系统也能保持运行。 当达到输入电流限值或电压限值时,电源路径管理自动将充电电流减少为 0。 随着系统负载持续增加,电源路径在满足系统电源需求之前将电池放电。 这个补充模式运行防止输入源过载。

此器件在无需软件控制情况下启动并完成一个充电周期。 它自动检测电池电压并通过三个阶段为电池充电:预充电、恒定电流和恒定电压。 在充电周期的末尾,当充电电流低于在恒定电压阶段中预设定的限值时,充电器自动终止。 当整个电池下降到低于再充电阈值时,充电器将自动启动另外一个充电周期。

此器件提供针对电池充电和系统运行的多种安全特性,其中包括负温度系数热敏电阻监视、充电安全性定时器和过压/过流保护。 当结温超过 120°C(可调节设定)时,热调节减少充电电流。

STAT 输出报告充电状态和任何故障条件。 当故障发生时,INT 立即通知主机。

bq24295 采用 24 引脚 4x4 mm2 超薄 VQFN 封装。

  • 90% 高效开关模式 3A 充电器
  • 3.9V 至 6.2V 单输入 USB 标准充电器,提供 6.4V 过压保护
    • 与 USB 电池充电器技术规格 (BC1.2) 兼容的 USB 主机或充电端口 D+/D- 检测
    • 支持非标准 2A/1A 适配器检测
    • 输入电压和电流限制支持 USB2.0 和 USB 3.0
    • 输入电流限值:100mA,150mA,500mA,900mA,1A,1.5A,2A 和 3A
  • 电池升压模式同步升压转换器,具有以下特性
    • 1.5A 时可调输出电压范围为 4.55V 至 5.5V
    • 5.1V 升压模式效率为 90%
    • 快速 OTG 启动(典型值 22ms)
  • 窄范围 VDC (NVDC) 电源路径管理
    • 在无电池或深度电池放电时的即时系统启动
    • 电池充电模式中的理想二极管运行
  • 薄型 1.2mm 电感 1.5MHz 开关频率
  • I2C 端口用于实现最优系统性能和状态报告
  • 具有或不具有主机管理的自主电池充电
    • 电池充电使能
    • 电池充电预调节
    • 充电终止和再充电
  • 高精度
    • 充电电压调节范围为 ±0.5%
    • 充电电流调节范围为 ±7%
    • 输入电流调节范围为 ±7.5%
    • 升压模式下 ±3% 输出电压调节范围
  • 高集成
    • 电源路径管理
    • 同步开关 MOSFET
    • 集成电流感测
    • 阴极负载二极管
    • 内部环路补偿
  • 安全性
    • 针对升压模式中充电和放电的电池温度感测
    • 电池充电安全定时器
    • 热调节和热关断
    • 输入和系统过压保护
    • MOSFET 过流保护
  • 针对 LED 或主机处理器的充电状态输出
  • 通过输入电压调节实现最大功率跟踪能力
  • 20µA 低电池泄漏电流,支持运输模式
  • 4mm x 4mm 紧凑型超薄四方扁平无引线 (VQFN)-24 封装

应用

  • 用于智能手机、平板电脑的续航移动电源
  • 便携式媒体播放器
  • 互联网器件

All trademarks are the property of their respective owners.

Number of series cells1
Charge current (max) (A)3
Vin (max) (V)6.2
Cell chemistryLi-Ion/Li-Polymer
Battery charge voltage (min) (V)3.5
Battery charge voltage (max) (V)4.44
Absolute max Vin (max) (V)15
Control topologySwitch-Mode Buck
Control interfaceI2C
FeaturesBAT temp thermistor monitoring (hot/cold profile), IC thermal regulation, IINDPM (Input current limit), Input OVP, Power Path, USB D+/D-/BC1.2 integrated, USB OTG integrated
Vin (min) (V)3.9
RatingCatalog
Operating temperature range (°C)-40 to 85
VQFN (RGE)2416 mm² 4 x 4
产品购买
  • 商品型号
  • 封装
  • 工作温度
  • 包装
  • 价格
  • 现货库存
  • 操作
10s
温馨提示:
订单商品问题请移至我的售后服务提交售后申请,其他需投诉问题可移至我的投诉提交,我们将在第一时间给您答复
返回顶部