h1_key

TI(德州仪器) LP38798
德州仪器 (TI) 全系列产品在线购买
  • TI(德州仪器) LP38798
  • TI(德州仪器) LP38798
  • TI(德州仪器) LP38798
  • TI(德州仪器) LP38798
  • TI(德州仪器) LP38798
  • TI(德州仪器) LP38798
立即查看
您当前的位置: 首页 > 电源管理 > 线性和低压降 (LDO) 稳压器 > LP38798
LP38798

LP38798

正在供货

具有使能功能的 800mA、20V、低噪声、高 PSRR、可调节低压降稳压器

产品详情
  • 说明
  • 特性
  • 参数
  • 封装 | 引脚 | 尺寸

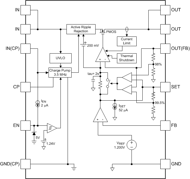
LP38798-ADJ 是一款高性能、低噪声的 LDO,可提供高达 800mA 的输出电流。LP38798-ADJ 的设计满足敏感射频/模拟电路的要求,它采用基于先进 CMOS 工艺的新型线性拓扑技术,可在不同的开关电源频率下提供超低输出噪声和高 PSRR。LP38798SD-ADJ 与陶瓷和钽输出电容器一起工作时均可保持稳定,最小仅需 1µF 的输出电容即可保证稳定。

LP38798-ADJ 可在宽输入电压范围(3V 至 20V)内工作,非常适合多种后级调节 应用。

  • 宽运行输入电压范围:
    3V 至 20V
  • 超低输出噪声:5µVRMS
    (10Hz 至 100kHz)
  • 高电源抑制比 (PSRR):10kHz 频率时为 90dB,100kHz 频率时为 60dB
  • 输出电压初始精度为 ±1% (TJ = 25°C)
  • 超低压降:800mA 时为 200mV(典型值)
  • 与陶瓷或者钽质输出电容器一起工作时保持稳定
  • 出色的线路和负载瞬态响应
  • 具有限流和过热保护
  • 使用 LP38798 并借助 WEBENCH® 电源设计器创建定制设计方案
Output optionsAdjustable Output
Iout (max) (A)0.8
Vin (max) (V)20
Vin (min) (V)3
Vout (max) (V)19.8
Vout (min) (V)1.2
Noise (µVrms)5
Iq (typ) (mA)1.4
Thermal resistance θJA (°C/W)35
RatingCatalog
Load capacitance (min) (µF)1
Regulated outputs (#)1
FeaturesEnable
Accuracy (%)2
PSRR at 100 KHz (dB)65
Dropout voltage (Vdo) (typ) (mV)200
Operating temperature range (°C)-40 to 125
WSON (DNT)1216 mm² 4 x 4
产品购买
  • 商品型号
  • 封装
  • 工作温度
  • 包装
  • 价格
  • 现货库存
  • 操作
10s
温馨提示:
订单商品问题请移至我的售后服务提交售后申请,其他需投诉问题可移至我的投诉提交,我们将在第一时间给您答复
返回顶部